电脑桌面
添加小米粒文库到电脑桌面
安装后可以在桌面快捷访问

拉式膜片弹簧离合器设计说明书

拉式膜片弹簧离合器设计说明书_第1页
1/20
拉式膜片弹簧离合器设计说明书_第2页
2/20
拉式膜片弹簧离合器设计说明书_第3页
3/20
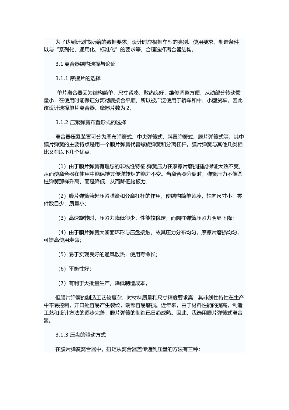
拉式膜片弹簧离合器设计1-轴承 2-飞轮 3-从动盘 4-压盘 5-离合器盖螺栓 6-离合器盖 7-膜片弹簧 8-分离轴承 9-轴图 1.1 离合器总成一,拉式膜片弹簧离合器的优点与推式相比,拉式膜片弹簧离合器具有许多优点:取消了中间支承各零件,并不用支承环或只用一个支承环,使其结构更简单、紧凑,零件数目更少,质量更少;拉式膜片弹簧是中部与压盘相压在同样压盘尺寸的条件下可采纳直径较大的膜片弹簧,提高了压紧力与传递转矩的能力,且并不增大踏板力,在传递一样的转矩时,可采纳尺寸较小的结构;在接合或分离状态下,离合器盖的变形量小,刚度大,分离效率更高;拉式的杠杆比大于推式的杠杆比,且中间支承减少了摩擦损失,传动效率较高,踏板操纵更轻便,拉式的踏板力比推式的一般可减少约;无论在接合状态或分离状态,拉式结构的膜片弹簧大端与离合器盖支承始终保持接触,在支承环磨损后不会形成间隙而增大踏板自由行程,不会产生冲击和哭声;使用寿命更长。 二,设计的预期成果本次设计,我将取得如下成果:1、设计说明书:(1)离合器各零件的结构;(2)离合器主要参数的选择与优化;(3)膜片弹簧的计算与优化;(4)扭转减振器的设计;(5)离合器操纵机构的设计计算。2、图纸有:扭转减振器、摩擦片、膜片弹簧、从动盘、轴、压盘、离合器总成。三,离合器的结构设计为了达到计划书所给的数据要求,设计时应根据车型的类别、使用要求、制造条件,以与“系列化、通用化、标准化”的要求等,合理选择离合器结构。3.1 离合器结构选择与论证3.1.1 摩擦片的选择 单片离合器因为结构简单,尺寸紧凑,散热良好,维修调整方便,从动部分转动惯量小,在使用时能保证分离彻底接合平顺,所以被广泛使用于轿车和中、小型货车,因此该设计选择单片离合器。摩擦片数为 2。3.1.2 压紧弹簧布置形式的选择离合器压紧装置可分为周布弹簧式、中央弹簧式、斜置弹簧式、膜片弹簧式等。其中膜片弹簧的主要特点是用一个膜片弹簧代替螺旋弹簧和分离杠杆。膜片弹簧与其他几类相比又有以下几个优点:(1)由于膜片弹簧有理想的非线性特征,弹簧压力在摩擦片磨损围能保证大致不变,从而使离合器在使用中能保持其传递转矩的能力不变。当离合器分离时,弹簧压力不像圆柱弹簧那样升高,而是降低,从而降低踏板力;(2)膜片弹簧兼起压紧弹簧和分离杠杆的作用,使结构简单紧凑,轴向尺寸小,零件数目少,质量小;(3)高速旋转时,压紧力降低很少,性能较稳定;...

1、当您付费下载文档后,您只拥有了使用权限,并不意味着购买了版权,文档只能用于自身使用,不得用于其他商业用途(如 [转卖]进行直接盈利或[编辑后售卖]进行间接盈利)。
2、本站所有内容均由合作方或网友上传,本站不对文档的完整性、权威性及其观点立场正确性做任何保证或承诺!文档内容仅供研究参考,付费前请自行鉴别。
3、如文档内容存在违规,或者侵犯商业秘密、侵犯著作权等,请点击“违规举报”。

碎片内容

拉式膜片弹簧离合器设计说明书

确认删除?
VIP
微信客服
  • 扫码咨询
会员Q群
  • 会员专属群点击这里加入QQ群
客服邮箱
回到顶部