电脑桌面
添加小米粒文库到电脑桌面
安装后可以在桌面快捷访问

XXXX年中考复习测试法律部分

XXXX年中考复习测试法律部分_第1页
1/9
XXXX年中考复习测试法律部分_第2页
2/9
XXXX年中考复习测试法律部分_第3页
3/9
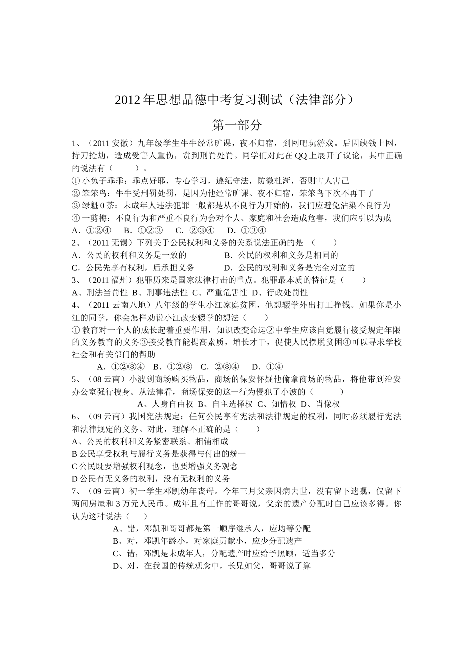
2012 年思想品德中考复习测试(法律部分)第一部分1、(2011 安徽)九年级学生牛牛经常旷课,夜不归宿,到网吧玩游戏。后因缺钱上网,持刀抢劫,造成受害人重伤,赏到刑罚处罚。同学们对此在 QQ 上展开了议论,其中正确的说法有( )。① 小兔子乖乖:乖点好耶,专心学习,遵纪守法,防微杜渐,否则害人害己② 笨笨鸟:牛牛受刑罚处罚,是因为他经常旷课、夜不归宿,笨笨鸟下次不再干了③ 绿魁 0 茶:未成年人违法犯罪一般都是从不良行为开始的,我们应避免沾染不良行为④ 一剪梅:不良行为和严重不良行为会对个人、家庭和社会造成危害,我们应引以为戒A.①②④ B.①②③ C.②③④ D.①③④2、(2011 无锡)下列关于公民权利和义务的关系说法正确的是 ( )A.公民的权利和义务是一致的 B.公民的权利和义务是相同的C.公民先享有权利,后承担义务 D.公民的权利和义务是完全对立的3、(2011 福州)犯罪历来是国家法律打击的重点。犯罪最本质的特征是( )A、刑法当罚性 B、刑事违法性 C、严重危害性 D、行政处罚性4、(2011 云南八地)八年级的学生小江家庭贫困,他想辍学外出打工挣钱。如果你是小江的同学,你会怎样劝说小江改变辍学的想法( )① 教育对一个人的成长起着重要作用,知识改变命运②中学生应该自觉履行接受规定年限的义务教育的义务③接受教育能提高素质,增长才干,促使人民摆脱贫困④可以寻求学校社会和有关部门的帮助A.①②③④ B.①②③ C.②③④ D.①④5、(08 云南)小波到商场购买物品,商场的保安怀疑他偷拿商场的物品,将他带到治安办公室强行搜身。从法律看,商场保安的这一行为侵犯了小波的( )A、人身自由权 B、自主选择权 C、知情权 D、肖像权6、(09 云南)我国宪法规定:任何公民享有宪法和法律规定的权利,同时必须履行宪法和法律规定的义务。对此,理解不正确的是( )A、公民的权利和义务紧密联系、相辅相成B 公民享受权利与履行义务是获得与付出的统一C 公民既要增强权利观念,也要增强义务观念D 公民有无义务的权利,没有无权利的义务7、(09 云南)初一学生邓凯幼年丧母。今年三月父亲因病去世,没有留下遗嘱,仅留下两间房屋和 3 万元人民币。成年且有工作的哥哥说,父亲的遗产分配时自己应该多得。你认为这种说法( )A、错,邓凯和哥哥都是第一顺序继承人,应均等分配B、对,邓凯年龄小,对家庭贡献小,应少分配遗产C、错,邓凯是未成年人,分配遗...

1、当您付费下载文档后,您只拥有了使用权限,并不意味着购买了版权,文档只能用于自身使用,不得用于其他商业用途(如 [转卖]进行直接盈利或[编辑后售卖]进行间接盈利)。
2、本站所有内容均由合作方或网友上传,本站不对文档的完整性、权威性及其观点立场正确性做任何保证或承诺!文档内容仅供研究参考,付费前请自行鉴别。
3、如文档内容存在违规,或者侵犯商业秘密、侵犯著作权等,请点击“违规举报”。

碎片内容

XXXX年中考复习测试法律部分

您可能关注的文档

确认删除?
VIP
微信客服
  • 扫码咨询
会员Q群
  • 会员专属群点击这里加入QQ群
客服邮箱
回到顶部