电脑桌面
添加小米粒文库到电脑桌面
安装后可以在桌面快捷访问

钢结构安装合同

钢结构安装合同_第1页
1/33
钢结构安装合同_第2页
2/33
钢结构安装合同_第3页
3/33
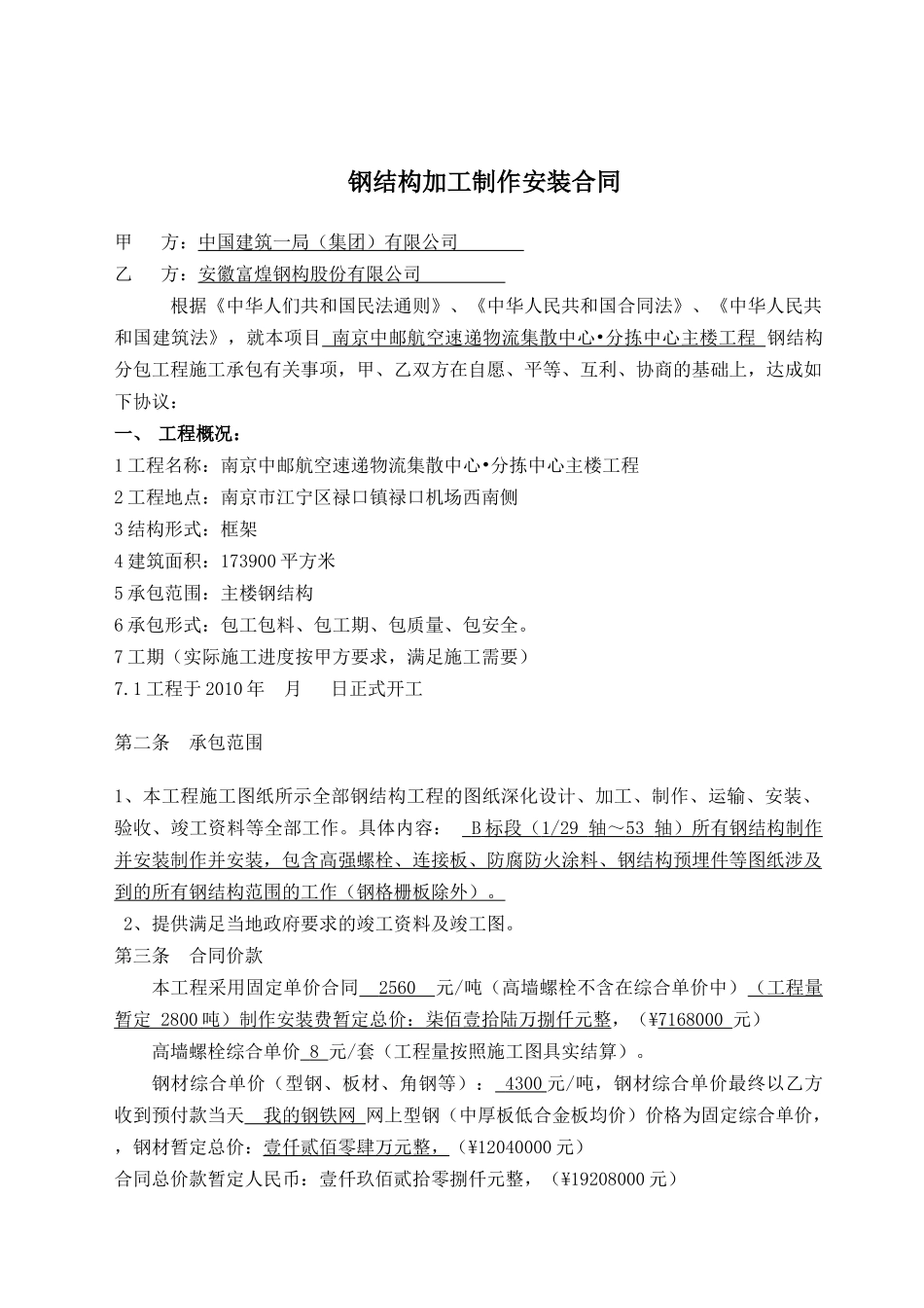
钢结构加工制作安装合同甲 方:中国建筑一局(集团)有限公司 乙 方:安徽富煌钢构股份有限公司 根据《中华人们共和国民法通则》、《中华人民共和国合同法》、《中华人民共和国建筑法》,就本项目 南京中邮航空速递物流集散中心•分拣中心主楼工程 钢结构分包工程施工承包有关事项,甲、乙双方在自愿、平等、互利、协商的基础上,达成如下协议:一、 工程概况:1 工程名称:南京中邮航空速递物流集散中心•分拣中心主楼工程2 工程地点:南京市江宁区禄口镇禄口机场西南侧 3 结构形式:框架4 建筑面积:173900 平方米5 承包范围:主楼钢结构6 承包形式:包工包料、包工期、包质量、包安全。7 工期(实际施工进度按甲方要求,满足施工需要)7.1 工程于 2010 年 月 日正式开工第二条 承包范围 1、本工程施工图纸所示全部钢结构工程的图纸深化设计、加工、制作、运输、安装、验收、竣工资料等全部工作。具体内容: B 标段( 1/29 轴~ 53 轴)所有钢结构制作 并安装制作并安装,包含高强螺栓、连接板、防腐防火涂料、钢结构预埋件等图纸涉及到的所有钢结构范围的工作(钢格栅板除外)。 2、提供满足当地政府要求的竣工资料及竣工图。第三条 合同价款本工程采用固定单价合同 2560 元/吨(高墙螺栓不含在综合单价中)(工程量暂定 2800 吨)制作安装费暂定总价:柒佰壹拾陆万捌仟元整 ,(¥7168000 元)高墙螺栓综合单价 8 元/套(工程量按照施工图具实结算)。钢材综合单价(型钢、板材、角钢等): 4300 元/吨,钢材综合单价最终以乙方收到预付款当天 我的钢铁网 网上型钢(中厚板低合金板均价)价格为固定综合单价,,钢材暂定总价:壹仟贰佰零肆万元整,(¥12040000 元)合同总价款暂定人民币:壹仟玖佰贰拾零捌仟元整,(¥19208000 元)项目单位钢结构制作安装综合费用钢结构分项 制作费元/T1000.00 安装费元/T500.00 包装运输费元/T90.00 防腐防火费元/T830.00 管理费元/T140.00 利润其他安全文明施工费综合单价合计元/T 2560工程量计算规则执行《建设工程工程量清单计价规范 GB50500-2008》。钢结构制作安装的重量为完成之后的净量;钢结构材料重量按照:制作安装完成净量×(100%+3%)为最终结算量。对碾压余量、弹性形变、螺栓与紧固件、高强摩擦性夹紧螺栓、柱状螺栓、铆钉及铆钉头、螺母与垫圈、以及焊接材料的重量不得计算,0.3m2 以上孔洞所占的重量予以扣除。1、合同价款的说明...

1、当您付费下载文档后,您只拥有了使用权限,并不意味着购买了版权,文档只能用于自身使用,不得用于其他商业用途(如 [转卖]进行直接盈利或[编辑后售卖]进行间接盈利)。
2、本站所有内容均由合作方或网友上传,本站不对文档的完整性、权威性及其观点立场正确性做任何保证或承诺!文档内容仅供研究参考,付费前请自行鉴别。
3、如文档内容存在违规,或者侵犯商业秘密、侵犯著作权等,请点击“违规举报”。

碎片内容

钢结构安装合同

您可能关注的文档

确认删除?
VIP
微信客服
  • 扫码咨询
会员Q群
  • 会员专属群点击这里加入QQ群
客服邮箱
回到顶部