电脑桌面
添加小米粒文库到电脑桌面
安装后可以在桌面快捷访问

初级消防员理论考试要点VIP免费

初级消防员理论考试要点_第1页
1/19
初级消防员理论考试要点_第2页
2/19
初级消防员理论考试要点_第3页
3/19
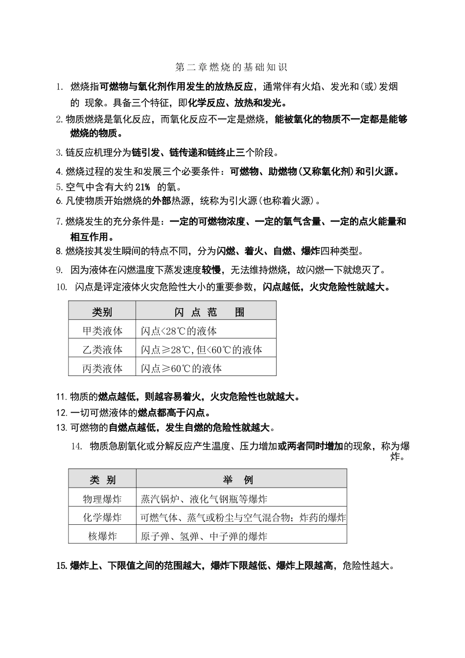
初级消防员理论考试要点第一章消防工作概述1.火是释放热量并伴有烟或火焰或两者兼有为特征的燃烧现象。2.火灾是在时间或空间上失去控制的燃烧所造成的灾害。3.国家标准将火灾定义为A类、B类、C类、D类、E类、F类六种不同的类别。类别物质举例A类火灾有机物性质固体物质木材、棉、毛、麻、纸张、塑料、泡沫等B类火灾液体或可熔化固体物质油类、醚类、醇类、沥青、石蜡等C类火灾气体物质气体类、烷类、炔类等D类火灾金属物质钾、钠等E类火灾带电物质电脑、插座等F类火灾烹饪物质烹饪器具内的烹饪物(如油脂)等4.按火灾损失严重程度分为特别重大火灾、重大火灾、较大火灾和一般火灾四个等级。类别损失情况特别重大火灾30人以上死亡,或100人以上重伤,或1亿元以上直接损失重大火灾10-30人死亡,或50-100重伤,或5000万元-1亿直接损失较大火灾3-10人死亡,或10-50重伤,或1000万元-5000万元损失一般火灾3人以下死亡,或10人以下重伤,或1000万元以下损失5.消防工作具有社会性、行政性、经常性和技术性。6.我国消防工作贯彻“预防为主,防消结合”的方针。7.消防工作由国务院领导,由地方各级人民政府负责。8.消防工作的原则是:政府统一领导、部门依法监管、单位全面负责、公民积极参与。9.防火和灭火是一个问题的两个方面,“防”是“消”的先决条件。10.单位的主要负责人是本单位的消防安全责任人。11.公安消防机构是专门的消防工作监督管理部门。12.任何成年人都有参加有组织的灭火工作的义务。第二章燃烧的基础知识1.燃烧指可燃物与氧化剂作用发生的放热反应,通常伴有火焰、发光和(或)发烟的现象。具备三个特征,即化学反应、放热和发光。2.物质燃烧是氧化反应,而氧化反应不一定是燃烧,能被氧化的物质不一定都是能够燃烧的物质。3.链反应机理分为链引发、链传递和链终止三个阶段。4.燃烧过程的发生和发展三个必要条件:可燃物、助燃物(又称氧化剂)和引火源。5.空气中含有大约21%的氧。6.凡使物质开始燃烧的外部热源,统称为引火源(也称着火源)。7.燃烧发生的充分条件是:一定的可燃物浓度、一定的氧气含量、一定的点火能量和相互作用。8.燃烧按其发生瞬间的特点不同,分为闪燃、着火、自燃、爆炸四种类型。9.因为液体在闪燃温度下蒸发速度较慢,无法维持燃烧,故闪燃一下就熄灭了。10.闪点是评定液体火灾危险性大小的重要参数,闪点越低,火灾危险性就越大。类别闪点范围甲类液体闪点<28℃的液体乙类液体闪点≥28℃,但<60℃的液体丙类液体闪点≥60℃的液体11.物质的燃点越低,则越容易着火,火灾危险性也就越大。12.一切可燃液体的燃点都高于闪点。13.可燃物的自燃点越低,发生自燃的危险性就越大。14.物质急剧氧化或分解反应产生温度、压力增加或两者同时增加的现象,称为爆炸。类别举例物理爆炸蒸汽锅炉、液化气钢瓶等爆炸化学爆炸可燃气体、蒸气或粉尘与空气混合物;炸药的爆炸核爆炸原子弹、氢弹、中子弹的爆炸15.爆炸上、下限值之间的范围越大,爆炸下限越低、爆炸上限越高,危险性越大。16.固体物质的燃烧特点:类别特征举例表面燃烧无焰燃烧木炭、焦炭、铁、铜的燃烧阴燃空气不流通、加热温度低或含水分较高成捆堆放的纸张、棉、麻、煤、草、湿木材分解燃烧有焰燃烧木材、纸张、棉、麻、毛、丝蒸发燃烧有焰燃烧石蜡、松香、硫、钾、磷、沥青17.液体物质的燃烧特点:类别特征举例蒸发燃烧受热蒸发出来的蒸气燃烧动力燃烧液雾与空气混合燃烧雾化汽油、煤油在气缸中的燃烧沸溢燃烧液面沸腾或溢出重质油品储罐发生燃烧喷溅燃烧液体向四周喷溅燃烧重质油品储罐发生燃烧18.气体物质的燃烧特点:类别特征举例扩散燃烧边扩散混合、边燃烧管道、容器泄漏口;天然气井喷燃烧预混燃烧燃烧前气体已混合制气系统检修前不进行置换就烧焊;燃气系统开车前不进行吹扫就点火19.由燃烧或热解作用而产生的全部的物质,称为燃烧产物。20.一氧化碳、醇类为不完全燃烧产物;二氧化碳、二氧化硫为完全产物。21.烟气的危害性:毒害性、减光性和恐怖性。22.火焰由焰心、内焰和外焰三个部分构成的。23.燃烧温度越高,火焰就越接近蓝白色。硫黄火焰呈蓝色,磷和钠火焰呈黄色。24.含氧量达到50%以上,...

1、当您付费下载文档后,您只拥有了使用权限,并不意味着购买了版权,文档只能用于自身使用,不得用于其他商业用途(如 [转卖]进行直接盈利或[编辑后售卖]进行间接盈利)。
2、本站所有内容均由合作方或网友上传,本站不对文档的完整性、权威性及其观点立场正确性做任何保证或承诺!文档内容仅供研究参考,付费前请自行鉴别。
3、如文档内容存在违规,或者侵犯商业秘密、侵犯著作权等,请点击“违规举报”。

碎片内容

初级消防员理论考试要点

您可能关注的文档

确认删除?
VIP
微信客服
  • 扫码咨询
会员Q群
  • 会员专属群点击这里加入QQ群
客服邮箱
回到顶部