电脑桌面
添加小米粒文库到电脑桌面
安装后可以在桌面快捷访问

劳动合同锦集八篇

劳动合同锦集八篇_第1页
1/8
劳动合同锦集八篇_第2页
2/8
劳动合同锦集八篇_第3页
3/8
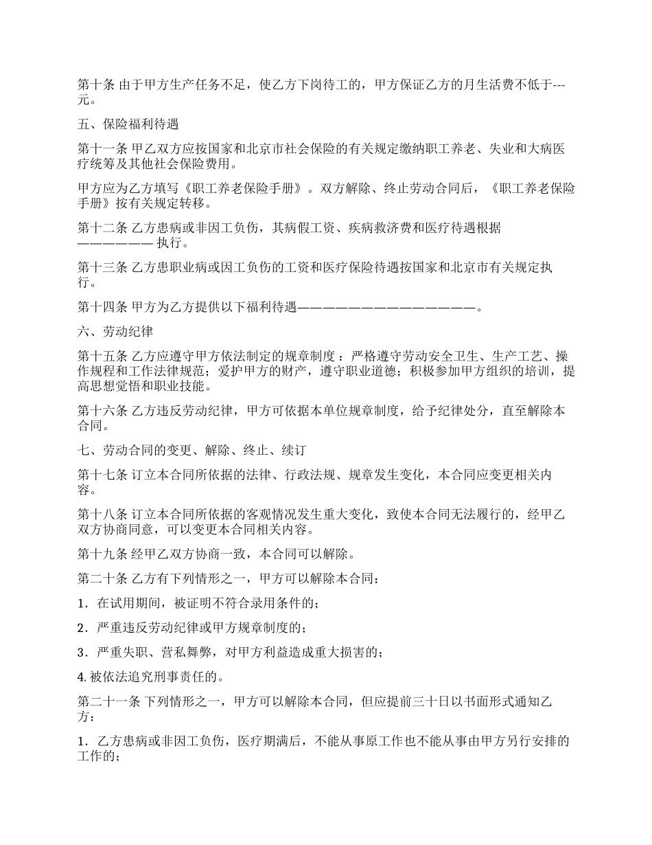
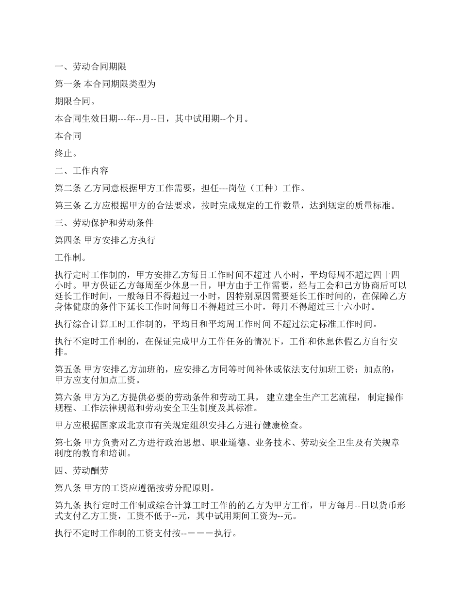
一、劳动合同期限 第一条 本合同期限类型为期限合同。本合同生效日期---年--月--日,其中试用期--个月。本合同终止。二、工作内容 第二条 乙方同意根据甲方工作需要,担任---岗位(工种)工作。 第三条 乙方应根据甲方的合法要求,按时完成规定的工作数量,达到规定的质量标准。三、劳动保护和劳动条件 第四条 甲方安排乙方执行工作制。 执行定时工作制的,甲方安排乙方每日工作时间不超过 八小时,平均每周不超过四十四小时。甲方保证乙方每周至少休息一日,甲方由于工作需要,经与工会和己方协商后可以延长工作时间,一般每日不得超过一小时,因特别原因需要延长工作时间的,在保障乙方身体健康的条件下延长工作时间每日不得超过三小时,每月不得超过三十六小时。 执行综合计算工时工作制的,平均日和平均周工作时间 不超过法定标准工作时间。执行不定时工作制的,在保证完成甲方工作任务的情况下,工作和休息休假乙方自行安排。 第五条 甲方安排乙方加班的,应安排乙方同等时间补休或依法支付加班工资;加点的,甲方应支付加点工资。 第六条 甲方为乙方提供必要的劳动条件和劳动工具, 建立建全生产工艺流程, 制定操作规程、工作法律规范和劳动安全卫生制度及其标准。甲方应根据国家或北京市有关规定组织安排乙方进行健康检查。 第七条 甲方负责对乙方进行政治思想、职业道德、业务技术、劳动安全卫生及有关规章制度的教育和培训。四、劳动酬劳 第八条 甲方的工资应遵循按劳分配原则。 第九条 执行定时工作制或综合计算工时工作的的乙方为甲方工作,甲方每月--日以货币形式支付乙方工资,工资不低于--元,其中试用期间工资为--元。执行不定时工作制的工资支付按-----执行。 第十条 由于甲方生产任务不足,使乙方下岗待工的,甲方保证乙方的月生活费不低于---元。五、保险福利待遇 第十一条 甲乙双方应按国家和北京市社会保险的有关规定缴纳职工养老、失业和大病医疗统筹及其他社会保险费用。甲方应为乙方填写《职工养老保险手册》。双方解除、终止劳动合同后,《职工养老保险手册》按有关规定转移。 第十二条 乙方患病或非因工负伤,其病假工资、疾病救济费和医疗待遇根据—————— 执行。 第十三条 乙方患职业病或因工负伤的工资和医疗保险待遇按国家和北京市有关规定执行。 ——————————————第十四条 甲方为乙方提供以下福利待遇。六、劳动纪律 第十五条 乙方应遵守甲方依法制定的规...

1、当您付费下载文档后,您只拥有了使用权限,并不意味着购买了版权,文档只能用于自身使用,不得用于其他商业用途(如 [转卖]进行直接盈利或[编辑后售卖]进行间接盈利)。
2、本站所有内容均由合作方或网友上传,本站不对文档的完整性、权威性及其观点立场正确性做任何保证或承诺!文档内容仅供研究参考,付费前请自行鉴别。
3、如文档内容存在违规,或者侵犯商业秘密、侵犯著作权等,请点击“违规举报”。

碎片内容

劳动合同锦集八篇

确认删除?
VIP
微信客服
  • 扫码咨询
会员Q群
  • 会员专属群点击这里加入QQ群
客服邮箱
回到顶部