电脑桌面
添加小米粒文库到电脑桌面
安装后可以在桌面快捷访问

我为群众办实事”项目清单草案

我为群众办实事”项目清单草案_第1页
1/2
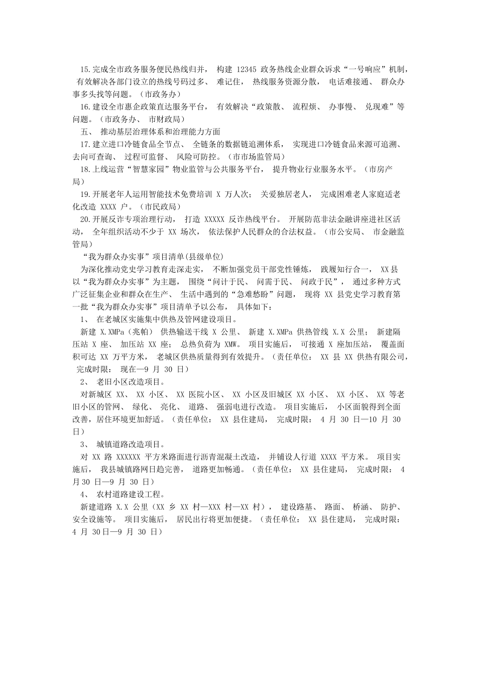
我为群众办实事”项目清单草案_第2页
2/2
我为群众办实事”项目清单(市级单位版本)草案我为群众办实事”项目清单(市级单位版本)草案 为扎实开展好党史学习教育, 组织全市广阔党员继承和发扬党的优良传统, 展示共产党人不忘初心、 牢记使命、 永远奋斗的新时代风貌, XX 市在党史学习教育中开展“我为群众办实事”实践活动。 结合各行各业实际, 立足本职岗位, 集中出台一批有利于高质量进展、 推动乡村全面振兴的政策举措, 推出一批为民惠民便民的务实举措, 实施一批直接造福于民的项目工程, 解决一批损害群众利益的纠纷矛盾, 着力解决基层的困难事、 群众的烦心事, 造福人民群众, 教育广阔党员, 密切党群关系, 凝聚奋进力量。 围绕解决人民群众最关怀最直接最现实的利益问题, 通过察民情访民意, 深化调查讨论,XX 定了第一批“我为群众办实事”项目清单, 切实为群众办实事、 解难题。 一、 贯彻新进展理念方面 1.支持创新产品推广示范, 建立市级创新产品直报通道, 推动新产品新技术应用。(市工信局、 市科技局) 2.开设企业引进外国人才办事绿色通道, 实现外国人来华工作许可和居留许可一窗受理、并联办理、 时间压减, 急需来华外国专家当天办结。(市科技局) 3.建设“我的 XX”APP 大学生专用版, 为大学生提供个性化的生活服务、 见习实习、 求职招聘、 就业创业、 人才落户、 社保服务、 档案服务、 公益活动 X 大类应用服务; 4 至 7 月 每月 召开 XXX 场高校毕业生就业推介会。(市人社局、 市大数据局) 4.建成 XXX 储备站一期工程并投用, 形成 X 万立方米液化天然气储备能力。(市城建集团、江宁区、 雨花台区) 二、 推动乡村全面振兴方面 5.支持农业经营主体新增绿色有机食品品牌 XX 个、 新增国家农产品地理标志 X 个, 力争全市绿色优质农产品比重达 XX%, 提升农业生产效益。 新建村级农产品质量服务站 XX 个,新增 XXXX 个农产品生产主体入网追溯。(市农业农村局) 6.推动“四好农村路”建设, 完成 XXX 公里农村公路提档升级, 新改建农路桥梁 XX 座。(市交通局) 7.深化农村人居环境整治, 建设 XXX 个农村生活污水处理设施、 XX 座农村公厕, 创建2000 户市级漂亮庭院。(市农业农村局、 市城管局、 市水务局等) 8.支持农村道路、 路灯、 广场等公益事业建设项目 XXX 个以上, 改善村民出行和生活条件。(市财政局、 市农业农村局...

1、当您付费下载文档后,您只拥有了使用权限,并不意味着购买了版权,文档只能用于自身使用,不得用于其他商业用途(如 [转卖]进行直接盈利或[编辑后售卖]进行间接盈利)。
2、本站所有内容均由合作方或网友上传,本站不对文档的完整性、权威性及其观点立场正确性做任何保证或承诺!文档内容仅供研究参考,付费前请自行鉴别。
3、如文档内容存在违规,或者侵犯商业秘密、侵犯著作权等,请点击“违规举报”。

碎片内容

我为群众办实事”项目清单草案

确认删除?
VIP
微信客服
  • 扫码咨询
会员Q群
  • 会员专属群点击这里加入QQ群
客服邮箱
回到顶部