电脑桌面
添加小米粒文库到电脑桌面
安装后可以在桌面快捷访问

高中生物高考必修一选择题专项训练VIP专享

高中生物高考必修一选择题专项训练_第1页
1/9
高中生物高考必修一选择题专项训练_第2页
2/9
高中生物高考必修一选择题专项训练_第3页
3/9
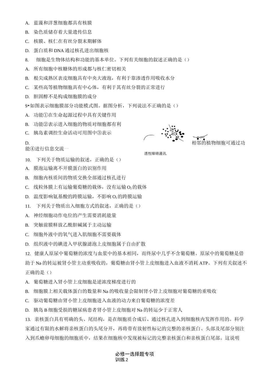
必修一选择题专项训练 11.糖类是细胞中重要的有机物,下列叙述错误的是()A. 糖类由碳、氢、氧 3 种元素组成B.淀粉水解会产生多个葡萄糖分子C.糖类以糖原的形式储藏在动植物的细胞和组织中D. 葡萄糖是细胞内主要的单糖,最重要的能源物质2.下列关于组成人体细胞有关化合物功能的叙述,正确的是()A.DNA 是主要的遗传物质B.脂肪是良好的储能物质C.麦芽糖是主要的能源物质D. 结合水是良好的溶剂3•下列有关细胞中化合物的叙述,正确的是()A.tRNA 分子存在由氢键连接而成的碱基对B.磷脂分子的亲水性头部对头部排列形成双分子层C.淀粉和糖原分子结构不同主要是由于它们的单体种类不同D. 胰岛素和血红蛋白分子结构不同主要是由于它们的单体连接方式不同4•下列有关线粒体和叶绿体的叙述,错误的是()A. 蓝藻和水绵细胞相同之处是均在叶绿体中进行光合作用B.叶绿体内的基粒和类囊体扩展了受光面积C.线粒体内膜向内折叠形成嵴,增大了酶的附着面积D•好氧细菌没有线粒体也能进行有氧呼吸5.下列关于细胞结构和功能的叙述,正确的是()A. 生物膜的动态变化体现了膜的选择透过性B.线粒体内膜和叶绿体内膜都是产生 ATP 的重要场所C.与心肌细胞相比,垂体细胞的高尔基体膜成分更新较慢D. 内质网增大了细胞内的膜面积,有利于酶和核糖体的附着6•下列有关细胞结构和功能的叙述,错误的是()A. 核糖体是细胞内蛋白质的“装配机器”B.绿色植物根尖细胞膜上有吸收镁离子的载体C.甲状腺细胞膜上有识别促甲状腺激素释放激素的受体D. 核孔是细胞核和细胞质之间进行大分子物质交换的通道7.下列关于细胞核的叙述,正确的是()必修一选择题专项训练 2018.11.15必修一选择题专项训练 2A.蓝藻和洋葱细胞都具有核膜B.染色质储存着大量遗传信息C.核膜、核仁在有丝分裂末期解体D.蛋白质和 DNA 通过核孔进出细胞核8.细胞是生物体结构和功能的基本单位。下列有关细胞的叙述正确的是()A.所有细胞中核糖体的形成都与核仁密切相关B.根尖成熟区表皮细胞具有中央大液泡,有利于靠渗透作用吸收水分C.某些高等植物细胞具有中心体,有利于其有丝分裂的正常进行D.胆固醇不是构成细胞膜的成分9•如图表示细胞膜部分功能模式图。据图分析,下列说法不正确的是()A.功能①在生命起源过程中具有关键作用B.功能②表示进入细胞的物质对细胞都有利C.胰岛素调控生命活动可用图中③表示D.相邻的植物细胞可通过功能④进行信息交流--透性障碍通讯.10.下列关于物质运输...

1、当您付费下载文档后,您只拥有了使用权限,并不意味着购买了版权,文档只能用于自身使用,不得用于其他商业用途(如 [转卖]进行直接盈利或[编辑后售卖]进行间接盈利)。
2、本站所有内容均由合作方或网友上传,本站不对文档的完整性、权威性及其观点立场正确性做任何保证或承诺!文档内容仅供研究参考,付费前请自行鉴别。
3、如文档内容存在违规,或者侵犯商业秘密、侵犯著作权等,请点击“违规举报”。

碎片内容

高中生物高考必修一选择题专项训练

确认删除?
VIP
微信客服
  • 扫码咨询
会员Q群
  • 会员专属群点击这里加入QQ群
客服邮箱
回到顶部