电脑桌面
添加小米粒文库到电脑桌面
安装后可以在桌面快捷访问

2025年高三化学一轮考点精析21酸碱中和滴定

2025年高三化学一轮考点精析21酸碱中和滴定_第1页
1/5
2025年高三化学一轮考点精析21酸碱中和滴定_第2页
2/5
2025年高三化学一轮考点精析21酸碱中和滴定_第3页
3/5
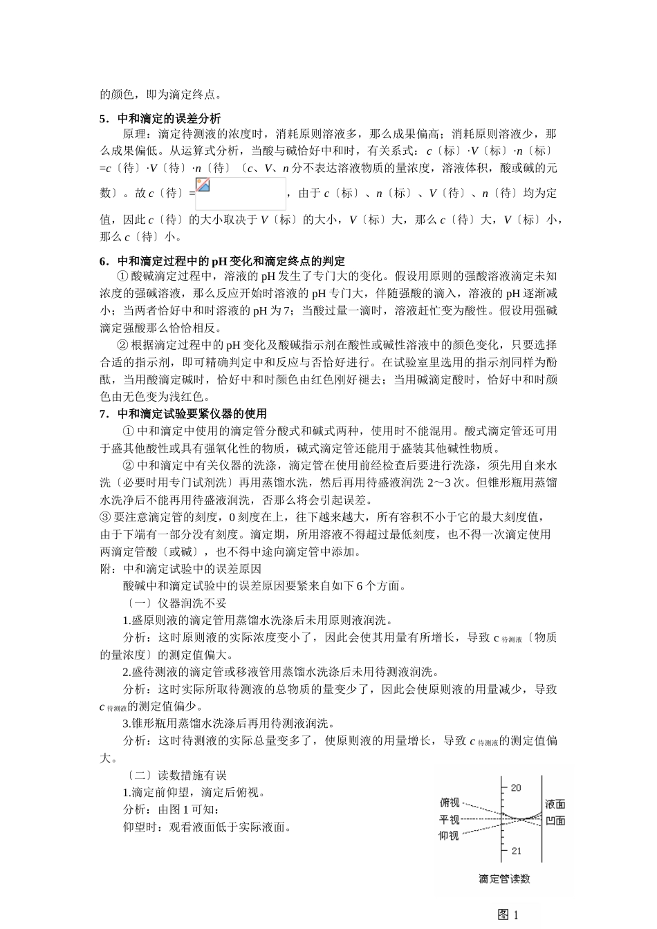
高三化学一轮考点精讲精析(21):酸碱中和滴定考点 21 酸碱中和滴定考点聚焦1.把握酸碱中和滴定的原理及反应实质。2.学会酸碱中和滴的操作措施环节和指示剂的选择。所使用的仪器名称和特点、对仪器洗涤的规定。3.能对的分析试验操作中的误差。 4.培养学生的试验应用能力和分析征询题处理征询题的能力。 知识梳理1.中和滴定的概念及原理(1)概念:用物质的量浓度的酸〔或碱〕来测定未知物质的量浓度的碱〔或酸〕的措施。(2)实质:中和反应。(3)关键:①精确测定 ;② 精确判定 。〔答案:原则液和待测溶液的体积、反应的终点。〕2.中和滴定所用仪器酸式滴定管、碱式滴定管、锥形瓶、铁架台、滴定管夹、烧杯等3.试剂: 原则液、待测液、指示剂;指示剂的作用:通过指示剂的颜色变化来确定滴定终点。指示剂的选择:变色要敏捷、明显,同样强酸滴定强碱用甲基橙,强碱滴定强酸用酚酞。4.中和滴定的操作〔以原则盐酸滴定 NaOH 为例〕Ⅰ、预备: 1〕滴定管: ① 检查酸式滴定管与否漏水② 洗涤滴定管后要用原则液洗涤 2~3 次,并排除管尖嘴处的气泡③ 注入原则液至〝0”刻度上方 2~3cm 处④ 将液面调剂到〝0”刻度〔或〝0”刻度如下某一刻度〕2〕锥形瓶:只用蒸馏水洗涤,不能用待测液润洗Ⅱ、滴定:① 用碱式滴定管取一定体积的待测液于锥形瓶中,滴入 1~2 滴指示剂② 用左手握活塞旋转开关,右手不停旋转振荡锥形瓶,眼睛凝视锥形瓶中溶液颜色变化至橙色或粉红色显现,记下刻度。Ⅲ、运算:每个样品滴定 2~3 次,取平均值求出成果。Ⅳ、注意点: ① 滴速:先快后慢,当靠近终点时,应一滴一摇② 终点判定:当最终一滴刚好使指示剂颜色发生明显的变化并且半分钟内不复原原先的颜色,即为滴定终点。5.中和滴定的误差分析原理:滴定待测液的浓度时,消耗原则溶液多,那么成果偏高;消耗原则溶液少,那么成果偏低。从运算式分析,当酸与碱恰好中和时,有关系式:c〔标〕·V〔标〕·n〔标〕=c〔待〕·V〔待〕·n〔待〕〔c、V、n 分不表达溶液物质的量浓度,溶液体积,酸或碱的元数〕。故 c〔待〕=,由于 c〔标〕、n〔标〕、V〔待〕、n〔待〕均为定值,因此 c〔待〕的大小取决于 V〔标〕的大小,V〔标〕大,那么 c〔待〕大,V〔标〕小,那么 c〔待〕小。6.中和滴定过程中的 pH 变化和滴定终点的判定① 酸碱滴定过程中,溶液的 pH 发生了专门大的变化。假设用原则的强酸溶液滴定未知浓度的强碱溶液,那么反...

1、当您付费下载文档后,您只拥有了使用权限,并不意味着购买了版权,文档只能用于自身使用,不得用于其他商业用途(如 [转卖]进行直接盈利或[编辑后售卖]进行间接盈利)。
2、本站所有内容均由合作方或网友上传,本站不对文档的完整性、权威性及其观点立场正确性做任何保证或承诺!文档内容仅供研究参考,付费前请自行鉴别。
3、如文档内容存在违规,或者侵犯商业秘密、侵犯著作权等,请点击“违规举报”。

碎片内容

2025年高三化学一轮考点精析21酸碱中和滴定

您可能关注的文档

确认删除?
VIP
微信客服
  • 扫码咨询
会员Q群
  • 会员专属群点击这里加入QQ群
客服邮箱
回到顶部