电脑桌面
添加小米粒文库到电脑桌面
安装后可以在桌面快捷访问

食堂制度手册工作总结汇报

食堂制度手册工作总结汇报_第1页
1/47
食堂制度手册工作总结汇报_第2页
2/47
食堂制度手册工作总结汇报_第3页
3/47
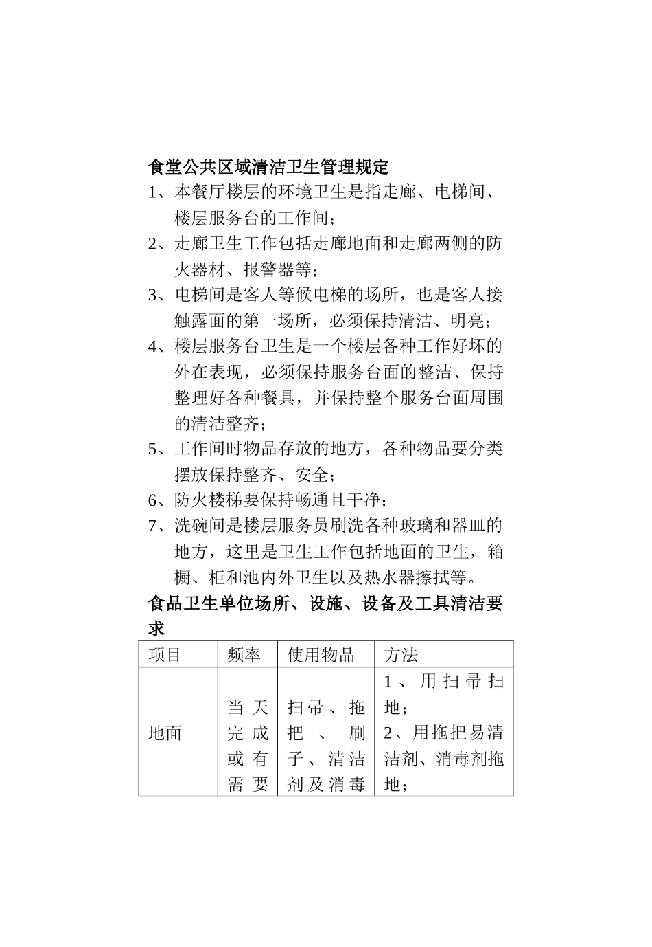
食堂制 度 汇 编 第一章 卫生管理制度(条例)食堂公共区域清洁卫生管理规定1、本餐厅楼层的环境卫生是指走廊、电梯间、楼层服务台的工作间;2、走廊卫生工作包括走廊地面和走廊两侧的防火器材、报警器等;3、电梯间是客人等候电梯的场所,也是客人接触露面的第一场所,必须保持清洁、明亮;4、楼层服务台卫生是一个楼层各种工作好坏的外在表现,必须保持服务台面的整洁、保持整理好各种餐具,并保持整个服务台面周围的清洁整齐;5、工作间时物品存放的地方,各种物品要分类摆放保持整齐、安全;6、防火楼梯要保持畅通且干净;7、洗碗间是楼层服务员刷洗各种玻璃和器皿的地方,这里是卫生工作包括地面的卫生,箱橱、柜和池内外卫生以及热水器擦拭等。食品卫生单位场所、设施、设备及工具清洁要求项目频率使用物品方法地面当 天完 成或 有需 要扫 帚 、 拖把、刷子 、 清 洁剂 及 消 毒1 、 用 扫 帚 扫地;2、用拖把易清洁剂、消毒剂拖地;时剂3、用刷子刷去余下污物;4、用水彻底冲净;5、用拖把拖干地面排水沟每 周一 次或 有需 要时铲 子 、 刷子 、 清 洁剂 及 消 毒剂1、用铲子铲去沟 内 大 部 分 污物;2、用水冲洗排水沟;3、用刷子刷去沟内余下污物;4、用清洁剂、消毒剂洗净排水沟墙 壁 、天 花 板( 包 括照 明 设施 ) 及门窗每 月一 次或 有需 要时抹 布 、 刷子 及 清 洁剂1、用干布除去干的污物;2、用湿布抹擦或用水冲刷;3、用清洁剂清洗;4、用湿布抹净或用水冲净。每 周1 清除食物残渣及污物;冷库一 次或 有需 要时抹 布 、 刷子 及 清 洁剂2、用湿布抹擦或用水冲刷;3、用清洁剂清洗;4、用湿布抹净或用水冲净;5 用清洁的抹布抹干、风干。工 作 台机 洗 涤盆每 次使 用后抹 布 、 情节 积 极 消毒剂1、清除食物残渣;2、用湿布抹擦或用水冲刷;3、用清洁剂清洗;4、用湿布抹净或用水冲净;5、用消毒剂消毒;6、风干。工 具 及加 工 设备每 次使 用后抹 布 、 刷子 、 清 洁剂 及 消 毒剂1、清除 食物残渣及污物;2、用水冲刷;3、用清洁剂清洗;4、用水冲净;5、用消毒剂消毒;6、风干。餐厅人员制服标准1、上班前,工作人员必须穿戴本餐厅的制服,制服一定要干净整洁。2、女性服务人员必须带干净的头巾,用发夹把零碎的头发固定好,头发盖过衣服领请束绑整齐;3、厨师要戴干净工作帽,男性头发请勿盖过衣服领。4、女...

1、当您付费下载文档后,您只拥有了使用权限,并不意味着购买了版权,文档只能用于自身使用,不得用于其他商业用途(如 [转卖]进行直接盈利或[编辑后售卖]进行间接盈利)。
2、本站所有内容均由合作方或网友上传,本站不对文档的完整性、权威性及其观点立场正确性做任何保证或承诺!文档内容仅供研究参考,付费前请自行鉴别。
3、如文档内容存在违规,或者侵犯商业秘密、侵犯著作权等,请点击“违规举报”。

碎片内容

食堂制度手册工作总结汇报

您可能关注的文档

确认删除?
VIP
微信客服
  • 扫码咨询
会员Q群
  • 会员专属群点击这里加入QQ群
客服邮箱
回到顶部