电脑桌面
添加小米粒文库到电脑桌面
安装后可以在桌面快捷访问

2015届高考生物二轮复习讲义 现代生物科技-基因工程、细胞工程

2015届高考生物二轮复习讲义 现代生物科技-基因工程、细胞工程_第1页
1/16
2015届高考生物二轮复习讲义 现代生物科技-基因工程、细胞工程_第2页
2/16
2015届高考生物二轮复习讲义 现代生物科技-基因工程、细胞工程_第3页
3/16
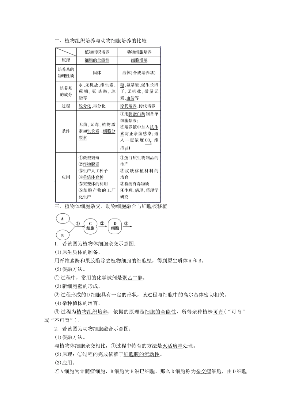
基因工程、细胞工程一、基因工程1.基本工具:(1)工具酶。① 限制性核酸内切酶(又称限制酶):切割目的基因和载体(断开磷酸二酯键)。②DNA 连接酶:缝合 DNA 片段断口处外侧链(形成磷酸二酯键)。(2)载体应具备的条件。① 能在宿主细胞内稳定存在并复制:便于目的基因的表达。② 有一至多个限制酶切割位点:便于外源 DNA 分子的插入。③ 具有标记基因:鉴定与选择重组 DNA 分子。2.基本操作程序:(1)目的基因的获取。① 基因文库获取,② PCR 技术扩增,③化学方法直接人工合成。(2)基因表达载体的构建。① 启动子:启动转录。② 目的基因:控制需要的特定性状。③ 终止子:终止转录。④ 标记基因:筛选重组细胞。(3)将目的基因导入受体细胞。① 导入植物细胞:最常用方法是农杆菌转化法,另外还有花粉管通道法和基因枪法。② 导入动物细胞:最常用方法是显微注射法。③ 导入微生物细胞:常用 Ca 2 + 处理使受体细胞处于感受态。(4)目的基因的检测与鉴定。① 分子水平检测:以目的基因单链作探针,进行分子杂交;抗原—抗体杂交。② 个体水平鉴定:抗虫、抗病的接种实验。3.应用:(1)植物基因工程。① 抗虫、抗病、抗逆转基因植物;② 利用转基因改良植物的品质。(2)动物基因工程。① 提高动物生长速度;②改善畜产品的品质;③用转基因动物生产药物;④用转基因动物作器官移植的供体。(3)基因工程药物。(4)基因治疗。① 体外基因治疗;②体内基因治疗。二、植物组织培养与动物细胞培养的比较三、植物体细胞杂交、动物细胞融合与细胞核移植1.若该图为植物体细胞杂交示意图:(1)原生质体的制备。用纤维素酶和果胶酶除去植物细胞的细胞壁,得到原生质体 A 和 B。(2)促融方法。① 过程中,常用的化学试剂是聚乙二醇。(3)新细胞壁的形成。② 过程形成的 D 细胞具有一定的形状,该过程与细胞中的高尔基体密切相关。(4)杂种植株的培育。③ 过程为植物组织培养,依据的原理是细胞的全能性,所得杂种植株可育(“可育”或“不可育”)。2.若该图为动物细胞融合示意图:(1)促融方法。与植物体细胞杂交相比,①过程中特有的方法是灭活病毒处理。(2)原理:①过程的完成依赖于细胞膜的流动性。(3)应用。若 A 细胞为骨髓瘤细胞,B 细胞为 B 淋巴细胞,那么 D 细胞称为杂交瘤细胞,由 D 细胞连续分裂产生大量细胞的过程,称为克隆。这种细胞既能无限繁殖,又能产生专一抗体。3.若该图为体细胞核移植过程示意图...

1、当您付费下载文档后,您只拥有了使用权限,并不意味着购买了版权,文档只能用于自身使用,不得用于其他商业用途(如 [转卖]进行直接盈利或[编辑后售卖]进行间接盈利)。
2、本站所有内容均由合作方或网友上传,本站不对文档的完整性、权威性及其观点立场正确性做任何保证或承诺!文档内容仅供研究参考,付费前请自行鉴别。
3、如文档内容存在违规,或者侵犯商业秘密、侵犯著作权等,请点击“违规举报”。

碎片内容

2015届高考生物二轮复习讲义 现代生物科技-基因工程、细胞工程

您可能关注的文档

文章天下+ 关注
实名认证
内容提供者

各种文档应有尽有

确认删除?
VIP
微信客服
  • 扫码咨询
会员Q群
  • 会员专属群点击这里加入QQ群
客服邮箱
回到顶部