电脑桌面
添加小米粒文库到电脑桌面
安装后可以在桌面快捷访问

【2022精编】上海市旅行社管理办法

【2022精编】上海市旅行社管理办法_第1页
1/4
【2022精编】上海市旅行社管理办法_第2页
2/4
【2022精编】上海市旅行社管理办法_第3页
3/4
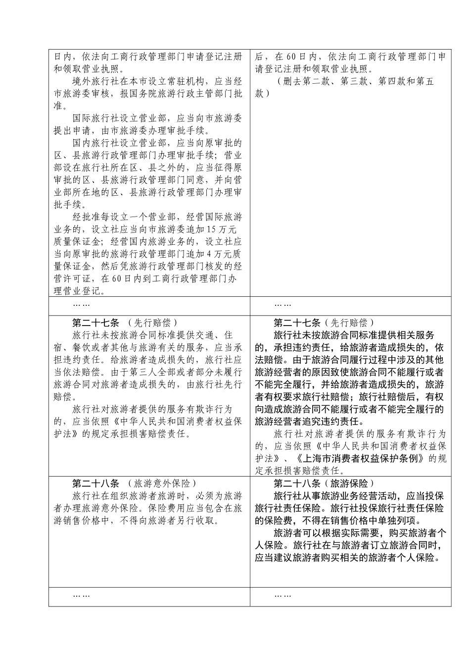
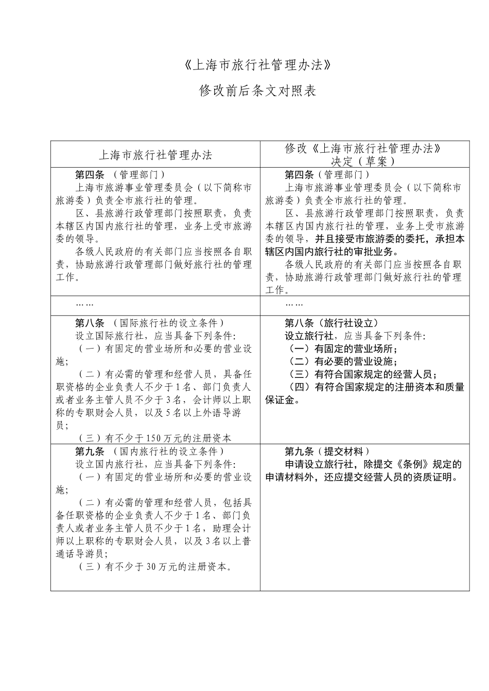
《上海市旅行社管理办法》修改前后条文对照表上海市旅行社管理办法修改《上海市旅行社管理办法》决定(草案)第四条 (管理部门)上海市旅游事业管理委员会(以下简称市旅游委)负责全市旅行社的管理。 区、县旅游行政管理部门按照职责,负责本辖区内国内旅行社的管理,业务上受市旅游委的领导。 各级人民政府的有关部门应当按照各自职责,协助旅游行政管理部门做好旅行社的管理工作。第四条(管理部门)上海市旅游事业管理委员会(以下简称市旅游委)负责全市旅行社的管理。区、县旅游行政管理部门按照职责,负责本辖区内国内旅行社的管理,业务上受市旅游委的领导,并且接受市旅游委的委托,承担本辖区内国内旅行社的审批业务。各级人民政府的有关部门应当按照各自职责,协助旅游行政管理部门做好旅行社的管理工作。…………第八条 (国际旅行社的设立条件)设立国际旅行社,应当具备下列条件: (一)有固定的营业场所和必要的营业设施; (二)有必需的管理和经营人员,具备任职资格的企业负责人不少于 1 名、部门负责人或者业务主管人员不少于 3 名,会计师以上职称的专职财会人员,以及 5 名以上外语导游员; (三)有不少于 150 万元的注册资本第八条(旅行社设立) 设立旅行社,应当具备下列条件: (一)有固定的营业场所; (二)有必要的营业设施; (三)有符合国家规定的经营人员; (四)有符合国家规定的注册资本和质量保证金。第九条 (国内旅行社的设立条件)设立国内旅行社,应当具备下列条件: (一)有固定的营业场所和必要的营业设 施; (二)有必需的管理和经营人员,包括具备任职资格的企业负责人不少于 1 名、部门负责人或者业务主管人员不少于 1 名,助理会计师以上职称的专职财会人员,以及 3 名以上普通话导游员;(三)有不少于 30 万元的注册资本。第九条(提交材料)申请设立旅行社,除提交《条例》规定的申请材料外,还应提交经营人员的资质证明。第十条 (旅行社分社设立条件)年接待旅游者 10 万人次以上的旅行社,可以设立不具有法人资格的,以设立社的名义开展旅游业务经营活动的分社。设立分社应当具备下列条件: (一)有固定的营业场所和必要的营业设施; (二)有必需的管理和经营人员,包括具备任职资格的分社负责人 1 名、专职财会人员。经营国际旅游业务的,应当具有 3 名以上外语导游员;经营国内旅游业务的,应当具有3 名以上普通话导游员。第十条(旅行...

1、当您付费下载文档后,您只拥有了使用权限,并不意味着购买了版权,文档只能用于自身使用,不得用于其他商业用途(如 [转卖]进行直接盈利或[编辑后售卖]进行间接盈利)。
2、本站所有内容均由合作方或网友上传,本站不对文档的完整性、权威性及其观点立场正确性做任何保证或承诺!文档内容仅供研究参考,付费前请自行鉴别。
3、如文档内容存在违规,或者侵犯商业秘密、侵犯著作权等,请点击“违规举报”。

碎片内容

【2022精编】上海市旅行社管理办法

您可能关注的文档

确认删除?
VIP
微信客服
  • 扫码咨询
会员Q群
  • 会员专属群点击这里加入QQ群
客服邮箱
回到顶部