电脑桌面
添加小米粒文库到电脑桌面
安装后可以在桌面快捷访问

750吨履带吊组装和拆装方案汇总

750吨履带吊组装和拆装方案汇总_第1页
1/7
750吨履带吊组装和拆装方案汇总_第2页
2/7
750吨履带吊组装和拆装方案汇总_第3页
3/7
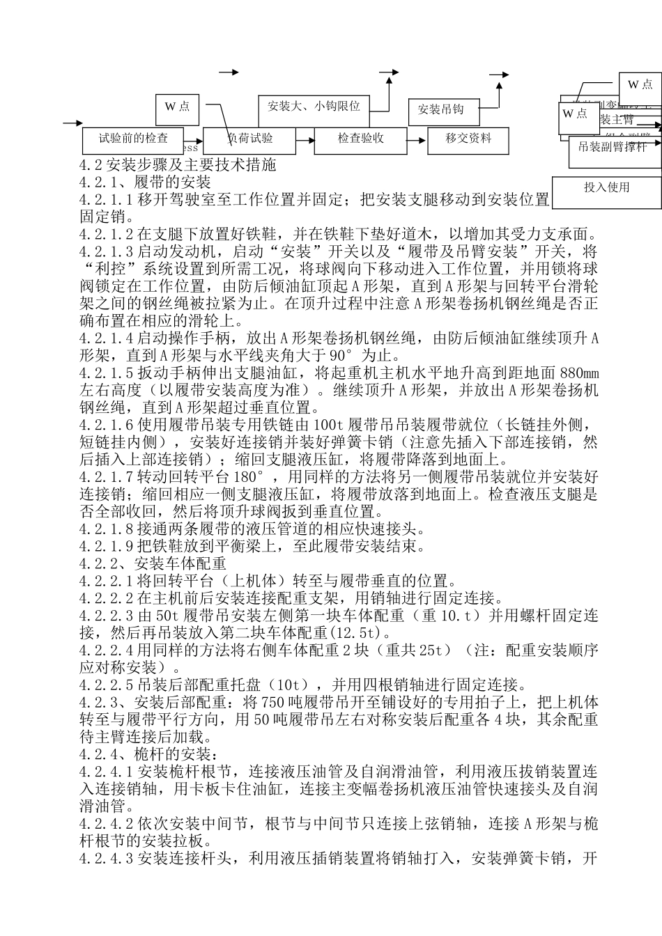
LR1750 履带式起重机安装及拆除方案1、概 况 介 绍LR1750 型履带式起重机由三一科技有限公司生产,具有安装方便,作业范围广,施工作业机动灵活,起重能力大,施工中可根据工程需要进行不同工况的自由组合等特点。最大起重量为 750 吨,S 主臂工况最大起升高度为 84 米作业半径 76 米;SD 工况最大起升高度为 140 米、作业半径 76 米;为确保起重机能安全无误组装完成,满足吊装作业的需要,现编制安装方案如下:2、编 制 依 据2.1 LR1750 型履带式起重机随机资料2.2 起重机械安全规程(GB6067-85);2.3 起重机械地奥运信号(GB5082-85);2.4《特种设备安全监察条例》(国务院令第 373 号);2.5《起重设备安装工程施工及验收法律规范》GB 50278-982.6《起重机试验法律规范和程序》GB 5905-862.7《起重机械性能手册》 3、施 工 准 备3.1 所有参加安装人员要求持证上岗(持有国家质量技术监督局颁发的起重设备安装维修操作证,并且在有效期内)。3.2.设备的清点和检查:对设备进行全面检查,如有缺损,在安装前及时提出,修复、处理并作好记录。对于备用的随机工具及配件妥善存放。3.3.地基的处理:对起重机作业场地的地基要求进行处理并平整夯实:沿履带方向开挖宽 3m,深 0.5m 的基础沟道,然后将石子与土的混合物填入沟道,每铺垫一层(200mm 厚)进行夯实,然后逐层填满夯实(如在坚实平整的水泥路上进行则以上程序可省去),然后将专用拍子铺于其上。3.4.对各相应安装部件作好标识与记录,以便于安装。3.5.清理平整一块宽 25m,长 110m 的安装场地,并对主机停放场地进行夯实处理,组装臂架时起重机应站在专用的拍子上。3.6.对施工中使用的所有工器具以及安全防护用具进行全面检查,确认合格后方可投入使用。4、施工内容、程序及要求4.1 施工工艺流程图 合格 安装履带吊装车体配重勘察场地安装场地办理告知手续设备运输验收清点检修后的验收设备部件检修站车位地基处理组合一字梁和筒体安装两侧门架地基验收顶升 A 型架油缸顶升主机安装桅杆组装主臂连接扳起拉筋穿引主副钩起重钢丝绳连接臂架上的电气线路臂架的扳起编制安装方案扳起前的检查安装后配重吊装剩余的尾部配重说明:W 点(Witness point):见证点4.2 安装步骤及主要技术措施4.2.1、履带的安装4.2.1.1 移开驾驶室至工作位置并固定;把安装支腿移动到安装位置,插入固定销。4.2.1.2 在支腿下放置好铁鞋,并在铁鞋下垫好道木,以增...

1、当您付费下载文档后,您只拥有了使用权限,并不意味着购买了版权,文档只能用于自身使用,不得用于其他商业用途(如 [转卖]进行直接盈利或[编辑后售卖]进行间接盈利)。
2、本站所有内容均由合作方或网友上传,本站不对文档的完整性、权威性及其观点立场正确性做任何保证或承诺!文档内容仅供研究参考,付费前请自行鉴别。
3、如文档内容存在违规,或者侵犯商业秘密、侵犯著作权等,请点击“违规举报”。

碎片内容

750吨履带吊组装和拆装方案汇总

您可能关注的文档

确认删除?
VIP
微信客服
  • 扫码咨询
会员Q群
  • 会员专属群点击这里加入QQ群
客服邮箱
回到顶部