电脑桌面
添加小米粒文库到电脑桌面
安装后可以在桌面快捷访问

企业法律环境VIP专享

企业法律环境_第1页
1/10
企业法律环境_第2页
2/10
企业法律环境_第3页
3/10
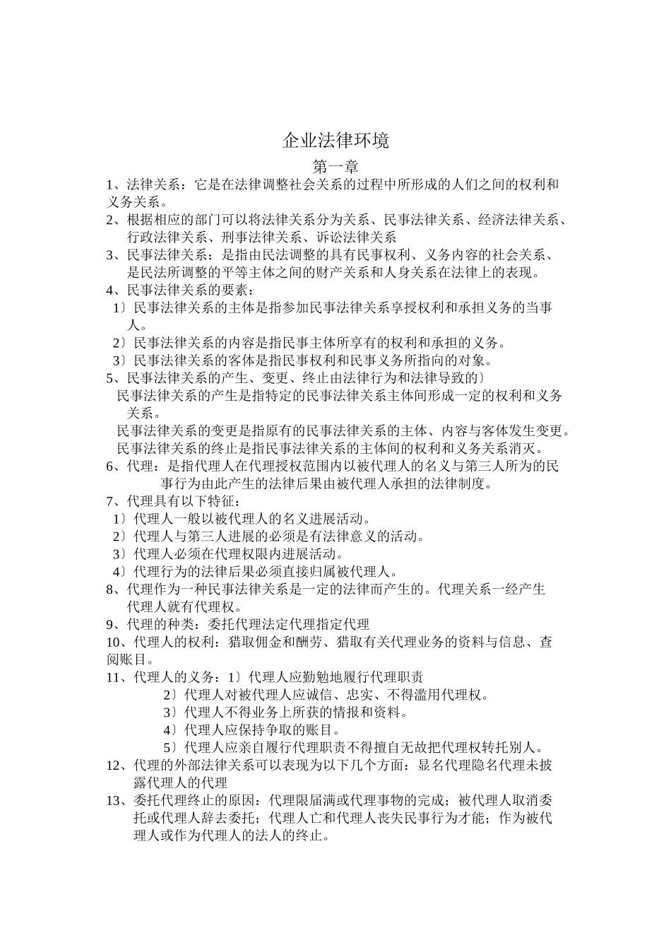
企业法律环境第一章1、法律关系:它是在法律调整社会关系的过程中所形成的人们之间的权利和义务关系。2、根据相应的部门可以将法律关系分为关系、民事法律关系、经济法律关系、行政法律关系、刑事法律关系、诉讼法律关系3、民事法律关系:是指由民法调整的具有民事权利、义务内容的社会关系、是民法所调整的平等主体之间的财产关系和人身关系在法律上的表现。4、民事法律关系的要素: 1〕民事法律关系的主体是指参加民事法律关系享授权利和承担义务的当事人。 2〕民事法律关系的内容是指民事主体所享有的权利和承担的义务。 3〕民事法律关系的客体是指民事权利和民事义务所指向的对象。5、民事法律关系的产生、变更、终止由法律行为和法律导致的〕 民事法律关系的产生是指特定的民事法律关系主体间形成一定的权利和义务关系。 民事法律关系的变更是指原有的民事法律关系的主体、内容与客体发生变更。 民事法律关系的终止是指民事法律关系的主体间的权利和义务关系消灭。6、代理:是指代理人在代理授权范围内以被代理人的名义与第三人所为的民事行为由此产生的法律后果由被代理人承担的法律制度。7、代理具有以下特征: 1〕代理人一般以被代理人的名义进展活动。 2〕代理人与第三人进展的必须是有法律意义的活动。 3〕代理人必须在代理权限内进展活动。 4〕代理行为的法律后果必须直接归属被代理人。8、代理作为一种民事法律关系是一定的法律而产生的。代理关系一经产生代理人就有代理权。9、代理的种类:委托代理法定代理指定代理10、代理人的权利:猎取佣金和酬劳、猎取有关代理业务的资料与信息、查阅账目。11、代理人的义务:1〕代理人应勤勉地履行代理职责 2〕代理人对被代理人应诚信、忠实、不得滥用代理权。 3〕代理人不得业务上所获的情报和资料。 4〕代理人应保持争取的账目。 5〕代理人应亲自履行代理职责不得擅自无故把代理权转托别人。12、代理的外部法律关系可以表现为以下几个方面:显名代理隐名代理未披露代理人的代理13、委托代理终止的原因:代理限届满或代理事物的完成;被代理人取消委托或代理人辞去委托;代理人亡和代理人丧失民事行为才能;作为被代理人或作为代理人的法人的终止。14、法定代理终止的原因:被代理人获得或者恢复民事行为才能;被代理人或者代理人亡代理人丧失民事行为才能;指定代理的人民或指定撤销指定;监护关系的消灭。15、诉讼时效:是指权利人在法定时效限内不行使其权利即丧失了恳求人民...

1、当您付费下载文档后,您只拥有了使用权限,并不意味着购买了版权,文档只能用于自身使用,不得用于其他商业用途(如 [转卖]进行直接盈利或[编辑后售卖]进行间接盈利)。
2、本站所有内容均由合作方或网友上传,本站不对文档的完整性、权威性及其观点立场正确性做任何保证或承诺!文档内容仅供研究参考,付费前请自行鉴别。
3、如文档内容存在违规,或者侵犯商业秘密、侵犯著作权等,请点击“违规举报”。

碎片内容

企业法律环境

确认删除?
VIP
微信客服
  • 扫码咨询
会员Q群
  • 会员专属群点击这里加入QQ群
客服邮箱
回到顶部