电脑桌面
添加小米粒文库到电脑桌面
安装后可以在桌面快捷访问

8钢材采购合同范本

8钢材采购合同范本_第1页
1/9
8钢材采购合同范本_第2页
2/9
8钢材采购合同范本_第3页
3/9
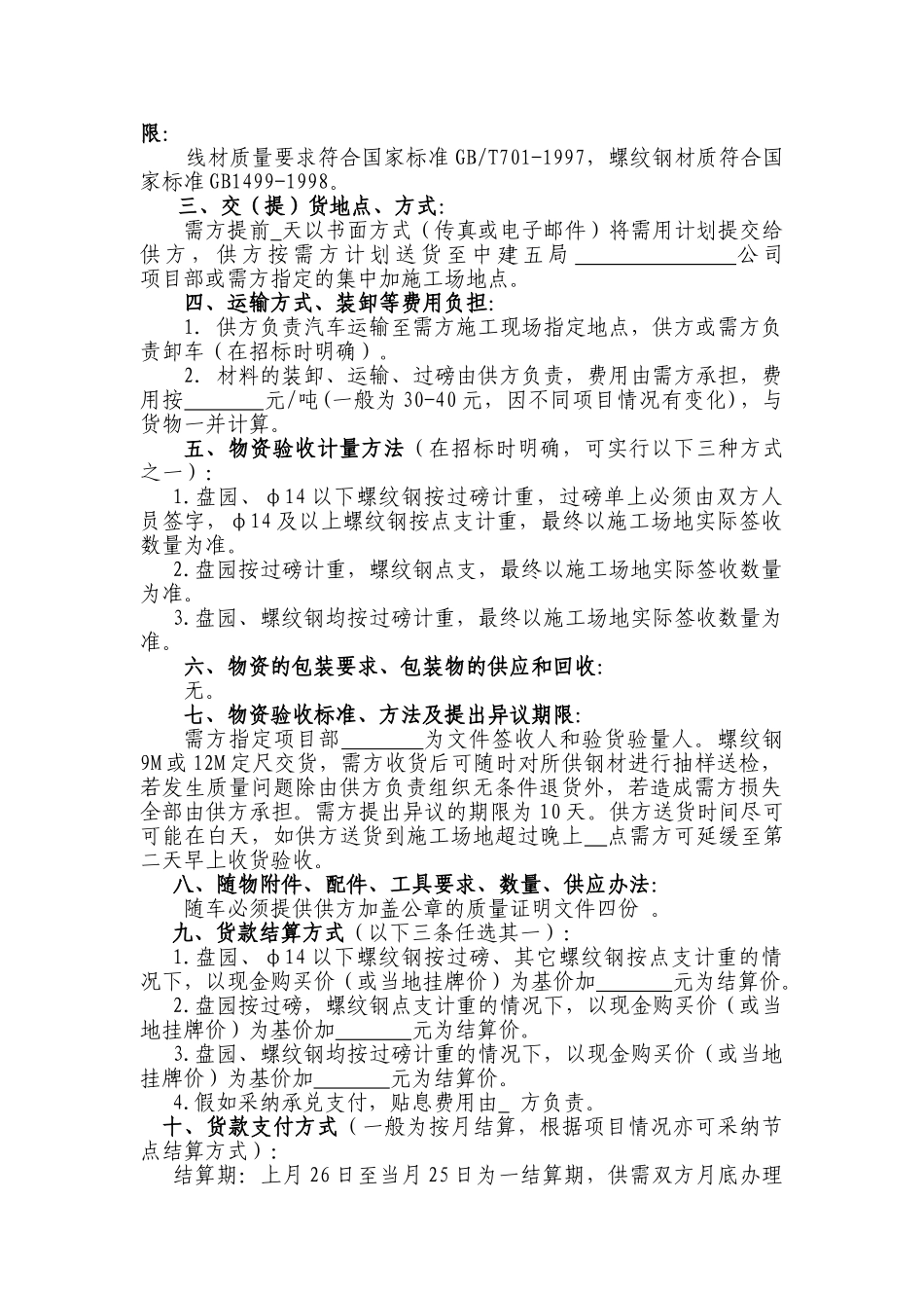
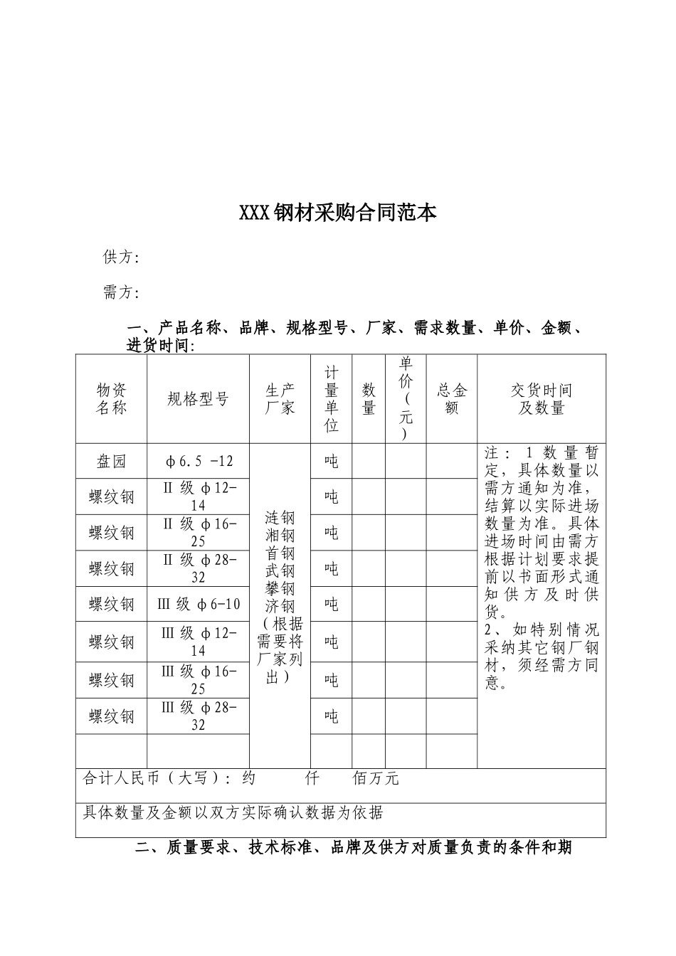
8-钢材采购合同范本钢材采购合同范本工程名称: 工程地点: 签订时间: XXX 钢材采购合同范本供方:需方:一、产品名称、品牌、规格型号、厂家、需求数量、单价、金额、进货时间:物资名称规格型号生产厂家计量单位数量单价(元)总金额交货时间及数量盘园φ6.5 -12涟钢湘钢首钢武钢攀钢济钢(根据需要将厂家列出)吨注 : 1 数 量 暂定,具体数量以需方通知为准,结算以实际进场数量为准。具体进场时间由需方根据计划要求提前以书面形式通知 供 方 及 时 供货。2、如特别情况采纳其它钢厂钢材,须经需方同意。螺纹钢Ⅱ 级 φ12-14吨螺纹钢Ⅱ 级 φ16-25吨螺纹钢Ⅱ 级 φ28-32吨螺纹钢Ⅲ 级 φ6-10吨螺纹钢Ⅲ 级 φ12-14吨 螺纹钢Ⅲ 级 φ16-25吨螺纹钢Ⅲ 级 φ28-32吨合计人民币(大写):约 仟 佰万元具体数量及金额以双方实际确认数据为依据二、质量要求、技术标准、品牌及供方对质量负责的条件和期限:线材质量要求符合国家标准 GB/T701-1997,螺纹钢材质符合国家标准 GB1499-1998。三、交(提)货地点、方式:需方提前 天以书面方式(传真或电子邮件)将需用计划提交给供 方 , 供 方 按 需 方 计 划 送 货 至 中 建 五 局 公 司 项目部或需方指定的集中加施工场地点。四、运输方式、装卸等费用负担:1.供方负责汽车运输至需方施工现场指定地点,供方或需方负责卸车(在招标时明确)。2.材料的装卸、运输、过磅由供方负责,费用由需方承担,费用按 元/吨(一般为 30-40 元,因不同项目情况有变化),与货物一并计算。五、物资验收计量方法(在招标时明确,可实行以下三种方式之一): 1.盘园、φ14 以下螺纹钢按过磅计重,过磅单上必须由双方人员签字,φ14 及以上螺纹钢按点支计重,最终以施工场地实际签收数量为准。2.盘园按过磅计重,螺纹钢点支,最终以施工场地实际签收数量为准。3.盘园、螺纹钢均按过磅计重,最终以施工场地实际签收数量为准。六、物资的包装要求、包装物的供应和回收:无。七、物资验收标准、方法及提出异议期限:需方指定项目部 为文件签收人和验货验量人。螺纹钢9M 或 12M 定尺交货,需方收货后可随时对所供钢材进行抽样送检,若发生质量问题除由供方负责组织无条件退货外,若造成需方损失全部由供方承担。需方提出异议的期限为 10 天。供方送货时间尽可可能在白天,如供方送货到施工场地超过晚上 点需方可延缓至第二天早上收货验收。八、随物附...

1、当您付费下载文档后,您只拥有了使用权限,并不意味着购买了版权,文档只能用于自身使用,不得用于其他商业用途(如 [转卖]进行直接盈利或[编辑后售卖]进行间接盈利)。
2、本站所有内容均由合作方或网友上传,本站不对文档的完整性、权威性及其观点立场正确性做任何保证或承诺!文档内容仅供研究参考,付费前请自行鉴别。
3、如文档内容存在违规,或者侵犯商业秘密、侵犯著作权等,请点击“违规举报”。

碎片内容

8钢材采购合同范本

您可能关注的文档

确认删除?
VIP
微信客服
  • 扫码咨询
会员Q群
  • 会员专属群点击这里加入QQ群
客服邮箱
回到顶部