电脑桌面
添加小米粒文库到电脑桌面
安装后可以在桌面快捷访问

挡风抑尘墙施工方案

挡风抑尘墙施工方案_第1页
1/3
挡风抑尘墙施工方案_第2页
2/3
挡风抑尘墙施工方案_第3页
3/3
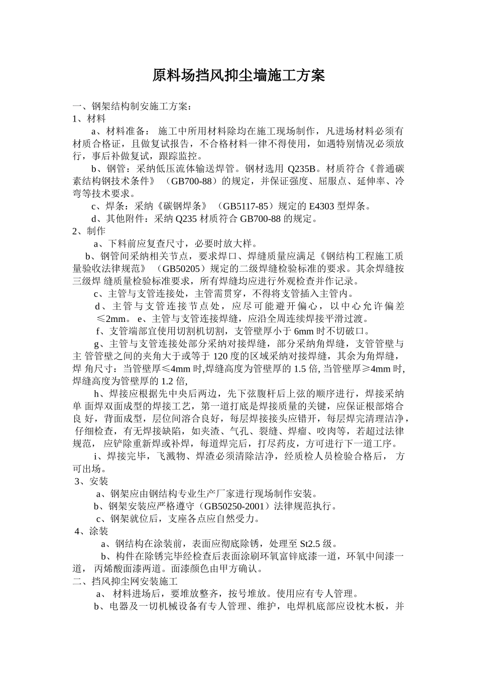
原料场挡风抑尘墙施工方案一、钢架结构制安施工方案:1、材料 a、材料准备: 施工中所用材料除均在施工现场制作,凡进场材料必须有材质合格证,且做复试报告,不合格材料一律不得使用,如遇特别情况必须放行,事后补做复试,跟踪监控。 b、钢管:采纳低压流体输送焊管。钢材选用 Q235B。材质符合《普通碳 素结构钢技术条件》 (GB700-88)的规定,并保证强度、屈服点、延伸率、冷 弯等技术要求。 c、焊条:采纳《碳钢焊条》 (GB5117-85)规定的 E4303 型焊条。 d、其他附件:采纳 Q235 材质符合 GB700-88 的规定。2、制作 a、下料前应复查尺寸,必要时放大样。 b、钢管间采纳相关节点,要求焊口、焊缝质量应满足《钢结构工程施工质 量验收法律规范》 (GB50205)规定的二级焊缝检验标准的要求。其余焊缝按三级焊 缝质量检验标准要求,所有焊缝均应进行外观检查并作记录。 c、主管与支管连接处,主管需贯穿,不得将支管插入主管内。 d、主管与支管连接节点处,应尽可能避开偏心,以中心允许偏差≤2mm。 e、主管与支管连接焊缝,应沿全周连续焊接平滑过渡。 f、支管端部宜使用切割机切割,支管壁厚小于 6mm 时不切破口。 g、主管与支管连接处部分采纳对接焊缝,部分采纳角焊缝,支管管壁与主 管管壁之间的夹角大于或等于 120 度的区域采纳对接焊缝,其余为角焊缝, 焊 角尺寸:当管壁厚≤4mm 时,焊缝高度为管壁厚的 1.5 倍, 当管壁厚≥4mm 时, 焊缝高度为管壁厚的 1.2 倍, h、焊接应根据先中央后两边,先下弦腹杆后上弦的顺序进行,焊接采纳单 面焊双面成型的焊接工艺,第一道打底是焊接质量的关键,应保证根部熔合良 好,背面成型,层位间溶合良好,每层焊接接头应错开,每层焊完清理洁净, 仔细检查,有无焊接缺陷,如夹渣、气孔、裂缝、焊瘤、咬肉等,若超过法律规范, 应铲除重新焊或补焊,每道焊完后,打尽药皮,方可进行下一道工序。 i、焊接完毕,飞溅物、焊渣必须清除洁净,经质检人员检验合格后, 方 可出场。 3、安装 a、钢架应由钢结构专业生产厂家进行现场制作安装。 b、钢架安装应严格遵守(GB50250-2001)法律规范执行。c、钢架就位后,支座各点应自然受力。 4、涂装 a、钢结构在涂装前,表面应彻底除锈,处理至 St2.5 级。 b、构件在除锈完毕经检查后表面涂刷环氧富锌底漆一道,环氧中间漆一道, 丙烯酸面漆两道。面漆颜色由甲方确认。二、挡风抑尘网安装施工a、 材料进...

1、当您付费下载文档后,您只拥有了使用权限,并不意味着购买了版权,文档只能用于自身使用,不得用于其他商业用途(如 [转卖]进行直接盈利或[编辑后售卖]进行间接盈利)。
2、本站所有内容均由合作方或网友上传,本站不对文档的完整性、权威性及其观点立场正确性做任何保证或承诺!文档内容仅供研究参考,付费前请自行鉴别。
3、如文档内容存在违规,或者侵犯商业秘密、侵犯著作权等,请点击“违规举报”。

碎片内容

挡风抑尘墙施工方案

确认删除?
VIP
微信客服
  • 扫码咨询
会员Q群
  • 会员专属群点击这里加入QQ群
客服邮箱
回到顶部