电脑桌面
添加小米粒文库到电脑桌面
安装后可以在桌面快捷访问

新版房屋买卖合同样书

新版房屋买卖合同样书_第1页
1/4
新版房屋买卖合同样书_第2页
2/4
新版房屋买卖合同样书_第3页
3/4
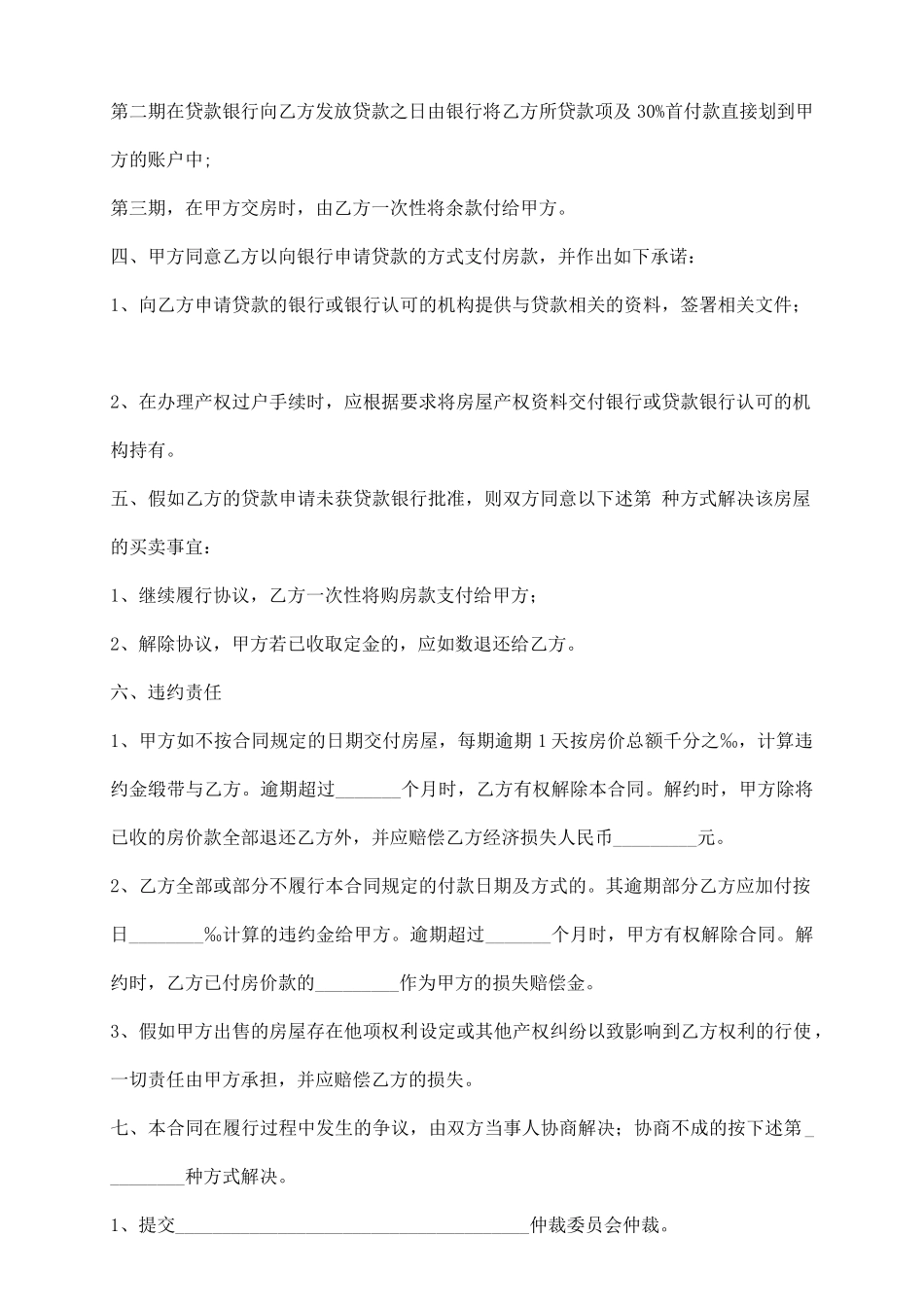
新版房屋买卖合同样书(标准版合同模板)甲 方:** 单位或个人 乙 方:** 单位或个人 签订日期: ** 年 ** 月 ** 日 签订地点: ** 省 ** 市 ** 地 新版房屋买卖合同样书出卖人〔甲方〕: 身份证号码: 买受人〔乙方〕: 身份证号码: 甲、乙双方就房屋买卖事项经过友好协商,一致同意订立合同条款如下,以资共同遵守。 一、甲方愿将其拥有完全产权的位于____市_______________区_______________________________________的房屋〔房屋所有权证编号:___________,建筑面积_________平方米〕以人民币_______仟_______佰_______拾_______万_______仟_______佰_______拾_______元整〔________元〕的价款出售给乙方。 二、本合同签定前,该房屋如有应缴纳的一切税费,概由甲方负担。本合同发生的契税,土地出让金等由乙方负担。其他税费按有关法律规定各自负担。 三、乙方通过向银行申请抵押贷款方式支付甲方购房款,购房款由乙方分三期付给甲方。第一期,在贷款银行向乙方发出贷款承诺书时,乙方将 30%首付房款存入银行,并由银行冻结,第二期在贷款银行向乙方发放贷款之日由银行将乙方所贷款项及 30%首付款直接划到甲方的账户中;第三期,在甲方交房时,由乙方一次性将余款付给甲方。 四、甲方同意乙方以向银行申请贷款的方式支付房款,并作出如下承诺: 1、向乙方申请贷款的银行或银行认可的机构提供与贷款相关的资料,签署相关文件; 2、在办理产权过户手续时,应根据要求将房屋产权资料交付银行或贷款银行认可的机构持有。 五、假如乙方的贷款申请未获贷款银行批准,则双方同意以下述第 种方式解决该房屋的买卖事宜: 1、继续履行协议,乙方一次性将购房款支付给甲方; 2、解除协议,甲方若已收取定金的,应如数退还给乙方。 六、违约责任 1、甲方如不按合同规定的日期交付房屋,每期逾期 1 天按房价总额千分之‰,计算违约金缎带与乙方。逾期超过_______个月时,乙方有权解除本合同。解约时,甲方除将已收的房价款全部退还乙方外,并应赔偿乙方经济损失人民币_________元。 2、乙方全部或部分不履行本合同规定的付款日期及方式的。其逾期部分乙方应加付按日________‰计算的违约金给甲方。逾期超过_______个月时,甲方有权解除合同。解约时,乙方已付房价款的_________作为甲方的损失赔偿金。 3、假如甲方出售的房屋存在他项权利设定或其他产权纠纷以致影响到乙方权利的行使,一切责任由甲方承担,并应...

1、当您付费下载文档后,您只拥有了使用权限,并不意味着购买了版权,文档只能用于自身使用,不得用于其他商业用途(如 [转卖]进行直接盈利或[编辑后售卖]进行间接盈利)。
2、本站所有内容均由合作方或网友上传,本站不对文档的完整性、权威性及其观点立场正确性做任何保证或承诺!文档内容仅供研究参考,付费前请自行鉴别。
3、如文档内容存在违规,或者侵犯商业秘密、侵犯著作权等,请点击“违规举报”。

碎片内容

新版房屋买卖合同样书

确认删除?
VIP
微信客服
  • 扫码咨询
会员Q群
  • 会员专属群点击这里加入QQ群
客服邮箱
回到顶部