电脑桌面
添加小米粒文库到电脑桌面
安装后可以在桌面快捷访问

汽车配件采购合同(专业版)VIP专享

汽车配件采购合同(专业版)_第1页
1/3
汽车配件采购合同(专业版)_第2页
2/3
汽车配件采购合同(专业版)_第3页
3/3
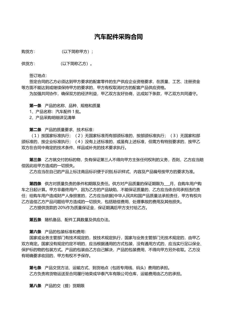
汽车配件采购合同购货方: (以下简称甲方); 供货方: (以下简称乙方)。 签订地点: 签定合同的乙方必须达到甲方要求的配套零件的生产供应企业资格要求,在质量、工艺、注册资金等方面不能达到或继续保持甲方的要求的,甲方有权取消对方的配套产品供应资格。为加强共同协作,确保双方的经济利益,甲乙双方友好协商,达成如下条款,甲乙双方共同遵守。第一条 产品的名称、品种、规格和质量1、产品名称:汽车配件 1 批。2、产品采购明细详见清单第二条 产品的质量要求、技术标准:(1)按国家标准执行;(2)无国家标准而有部颁标准的,按部颁标准执行;(3)无国家和部颁标准的,按企业标准执行;(4)没有上述标准的,或虽有上述标准,但需方有特别要求的,按甲乙双方在合同中商定的技术条件、样品或补充的技术要求执行。第三条 乙方就交付的标的物,负有保证第三人不得向甲方主张任何权利的义务,否则,乙方应当赔偿因此给甲方造成的一切损失。乙方应当在自己的产品上标注商品标识便于识别,标识样式、内容及产品编号按甲方的要求为准。第四条 供方对质量负责的条件和期限及责任。供方对产品质量的保证期限为 月,自购车用户购车之日起计算。甲方非最终用户,因为乙方的产品缺陷,不能保证质量的,乙方应当依合同承担违约责任;给购车用户造成财产人身损害的,乙方应当依据[中华人民共和国产品质量法承担责任,甲方有权向乙方追偿乙方产品问题给甲方造成的一切损失,包括赔偿费用、处理事故的费用及其他损失。乙方提供货款的 20%作为质量保证金,保证期满后甲方支付给乙方。第五条 随机备品、配件工具数量及供应办法。 第六条 产品的包装标准和费用: 国家或业务主管部门有技术规定的,按技术规定执行,国家与业务主管部门无技术规定的,由甲乙双方商定。国家没有规定约定不明的,应当根据通用的方式包装,没有通用方式的,应当实行足以保全、保护标的物的包装方式。产品的包装由乙方自己解决,产品的包装费用,不得向甲方另外收取。乙方没有明确要求收回的,甲方有权不予保存。第七条 产品交货方法、运输方式、到货地点(包括专用线、码头)费用的承担。乙方负责将货物运送至合同履行地荣成华泰汽车有限公司仓库,运输费用由乙方的承担。第八条 产品的交(提)货期限以甲方月度订货传真件要求为准。 本合同所指的交货期限指乙方在荣成华泰汽车有限公司仓库交货的时间。逾期交货或提前交货要事先经甲方同意,否则,甲...

1、当您付费下载文档后,您只拥有了使用权限,并不意味着购买了版权,文档只能用于自身使用,不得用于其他商业用途(如 [转卖]进行直接盈利或[编辑后售卖]进行间接盈利)。
2、本站所有内容均由合作方或网友上传,本站不对文档的完整性、权威性及其观点立场正确性做任何保证或承诺!文档内容仅供研究参考,付费前请自行鉴别。
3、如文档内容存在违规,或者侵犯商业秘密、侵犯著作权等,请点击“违规举报”。

碎片内容

汽车配件采购合同(专业版)

确认删除?
VIP
微信客服
  • 扫码咨询
会员Q群
  • 会员专属群点击这里加入QQ群
客服邮箱
回到顶部