电脑桌面
添加小米粒文库到电脑桌面
安装后可以在桌面快捷访问

高考地理大一轮复习 第5部分 选修6 环境保护教学案 鲁教版-鲁教版高三选修6地理教学案

高考地理大一轮复习 第5部分 选修6 环境保护教学案 鲁教版-鲁教版高三选修6地理教学案_第1页
1/15
高考地理大一轮复习 第5部分 选修6 环境保护教学案 鲁教版-鲁教版高三选修6地理教学案_第2页
2/15
高考地理大一轮复习 第5部分 选修6 环境保护教学案 鲁教版-鲁教版高三选修6地理教学案_第3页
3/15
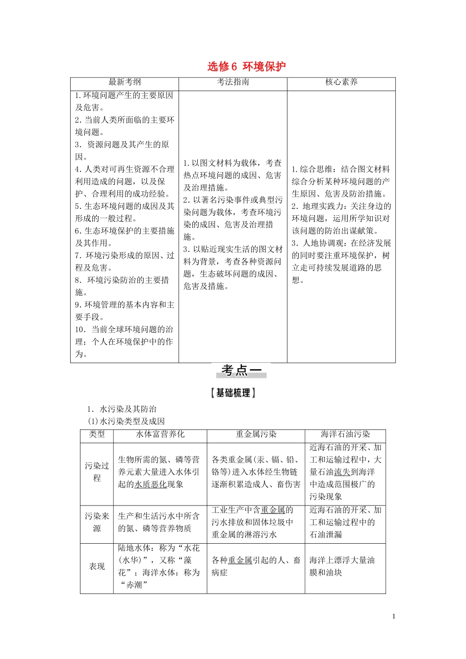
选修 6 环境保护最新考纲考法指南核心素养1.环境问题产生的主要原因及危害。2.当前人类所面临的主要环境问题。3.资源问题及其产生的原因。4.人类对可再生资源不合理利用造成的问题,以及保护、合理利用的成功经验。5.生态环境问题的成因及其形成的一般过程。6.生态环境保护的主要措施及其作用。7.环境污染形成的原因、过程及危害。8.环境污染防治的主要措施。9.环境管理的基本内容和主要手段。10.当前全球环境问题的治理;个人在环境保护中的作为。1.以图文材料为载体,考查热点环境问题的成因、危害及治理措施。2.以著名污染事件或典型污染问题为载体,考查环境污染的成因、危害及治理措施。3.以贴近现实生活的图文材料为背景,考查各种资源问题,生态破坏问题的成因、危害及措施。1.综合思维:结合图文材料综合分析某种环境问题的产生原因、危害及防治措施。2.地理实践力:关注身边的环境问题,运用所学知识对该问题的防治出谋献策。3.人地协调观:在经济发展的同时要注重环境保护,树立走可持续发展道路的思想。 1.水污染及其防治(1)水污染类型及成因类型水体富营养化重金属污染海洋石油污染污染过程生物所需的氮、磷等营养元素大量进入水体引起的水质恶化现象各类重金属(汞、镉、铅、铬等)进入水体经生物链逐渐积累造成人、畜伤害近海石油的开采、加工和运输过程中,大量石油流失到海洋中造成范围极广的污染现象污染来源生产和生活污水中所含的氮、磷等营养物质工业生产中含重金属的污水排放和固体垃圾中重金属的淋溶污水近海石油的开采、加工和运输过程中的石油泄漏表现陆地水体:称为“水花(水华)”,又称“藻花”;海洋水体:称为“赤潮”各种重金属引起的人、畜病症海洋上漂浮大量油膜和油块1(2)水污染的危害① 水体富营养化导致水体中植物、鱼类等死亡;湖泊演变为沼泽。② 重金属污染会使重金属通过食物链积累、传播,最终危害人体健康。③ 海洋石油污染使海洋生物大量死亡;阻碍海藻光合作用,影响海洋底栖生物;石油氧化分解大量消耗水中溶解氧。(3)水污染的防治措施农业生产中合理施用化肥、农药,发展生 态 农业,加强氮、磷污染防治;工业生产中最有效的方法是推行清洁生产和建设城市污水处理厂;防止石油泄漏。2.大气污染及防治(1)大气污染的主要类型、成因及其危害类型成因危害酸雨燃烧煤、石油、天然气排放二氧化硫和氮氧化合物等酸性气体河湖水酸化,鱼类死亡;土壤酸化,危害农作物、森林;腐蚀建筑物...

1、当您付费下载文档后,您只拥有了使用权限,并不意味着购买了版权,文档只能用于自身使用,不得用于其他商业用途(如 [转卖]进行直接盈利或[编辑后售卖]进行间接盈利)。
2、本站所有内容均由合作方或网友上传,本站不对文档的完整性、权威性及其观点立场正确性做任何保证或承诺!文档内容仅供研究参考,付费前请自行鉴别。
3、如文档内容存在违规,或者侵犯商业秘密、侵犯著作权等,请点击“违规举报”。

碎片内容

高考地理大一轮复习 第5部分 选修6 环境保护教学案 鲁教版-鲁教版高三选修6地理教学案

确认删除?
VIP
微信客服
  • 扫码咨询
会员Q群
  • 会员专属群点击这里加入QQ群
客服邮箱
回到顶部