电脑桌面
添加小米粒文库到电脑桌面
安装后可以在桌面快捷访问

二次元影像测量仪系统设计毕业设计

二次元影像测量仪系统设计毕业设计_第1页
1/43
二次元影像测量仪系统设计毕业设计_第2页
2/43
二次元影像测量仪系统设计毕业设计_第3页
3/43
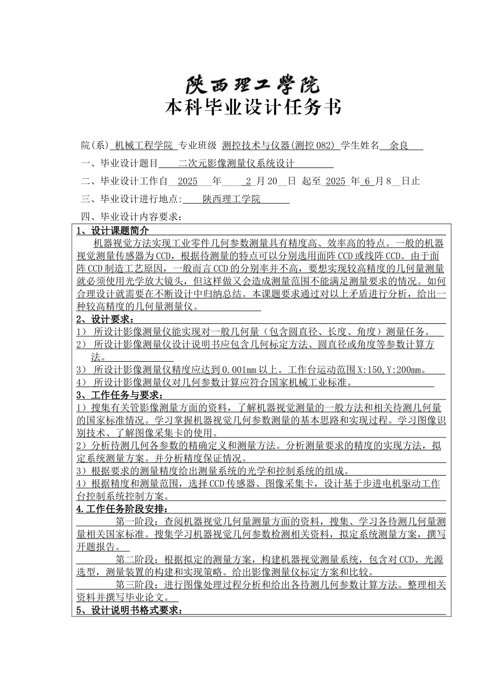
本科毕业设计任务书 院(系) 机械工程学院 专业班级 测控技术与仪器 ( 测控 082) 学生姓名 余良 一、毕业设计题目 二次元影像测量仪系统设计 二、毕业设计工作自__2025___年____ 2_月 20__日 起至_2025_年 6 月 8__日止三、毕业设计进行地点: 陕西理工学院 四、毕业设计内容要求:1 、设计课题简介 机器视觉方法实现工业零件几何参数测量具有精度高、效率高的特点。一般的机器视觉测量传感器为 CCD ,根据待测量的特点可以分别选用面阵 CCD 或线阵 CCD 。由于面 阵 CCD 制造工艺原因,一般而言 CCD 的分别率并不高,要想实现较高精度的几何量测量 就必须使用光学放大镜头,但这样做又会造成测量范围不能满足测量要求的情况。如何合理设计就需要在不断设计中归纳总结。本课题要求通过对以上矛盾进行分析,给出一种较高精度的几何量测量仪。 2 、设计要求: 1 ) 所设计影像测量仪能实现对一般几何量(包含圆直径、长度、角度)测量任务。 2 ) 所设计影像测量仪设计说明书应包含几何标定方法、圆直径或角度等参数计算方 法。 3 ) 所设计影像测量仪精度应达到 0.001mm 以上。工作台运动范围 X:150,Y:200mm 。 4 ) 所设计影像测量仪对几何参数计算应符合国家机械工业标准。 3 、工作任务与要求: 1 )搜集有关管影像测量方面的资料,了解机器视觉测量的一般方法和相关待测几何量 的国家标准情况。学习掌握机器视觉几何参数测量的基本思路和实现过程。学习图像识别技术、了解图像采集卡的使用。 2 )分析待测几何各参数的精确定义和测量方法。分析测量要求的精度的实现方法,拟 定系统测量方案。并分析精度保证情况。 3 )根据要求的测量精度给出测量系统的光学和控制系统的组成。 4 )根据精度和测量范围,选择 CCD 传感器、图像采集卡,设计基于步进电机驱动工作 台控制系统控制方案。 4. 工作任务阶段安排: 第一阶段:查阅机器视觉几何量测量方面的资料,搜集、学习各待测几何量测 量相关国家标准。搜集学习机器视觉几何参数检测相关资料,拟定系统测量方案,撰写开题报告。 第二阶段:根据拟定的测量方案,构建机器视觉测量系统,包含对 CCD 、光源 选型,测量装置的构建和实现策略。给出影像测量仪标定方案和比较。 第三阶段:进行图像处理过程分析和给出各待测几何参数计算方法。整理相关 资料并撰写毕业论文。 5 、设计说明书格式要求: 设计说明书应包括...

1、当您付费下载文档后,您只拥有了使用权限,并不意味着购买了版权,文档只能用于自身使用,不得用于其他商业用途(如 [转卖]进行直接盈利或[编辑后售卖]进行间接盈利)。
2、本站所有内容均由合作方或网友上传,本站不对文档的完整性、权威性及其观点立场正确性做任何保证或承诺!文档内容仅供研究参考,付费前请自行鉴别。
3、如文档内容存在违规,或者侵犯商业秘密、侵犯著作权等,请点击“违规举报”。

碎片内容

二次元影像测量仪系统设计毕业设计

您可能关注的文档

确认删除?
VIP
微信客服
  • 扫码咨询
会员Q群
  • 会员专属群点击这里加入QQ群
客服邮箱
回到顶部