电脑桌面
添加小米粒文库到电脑桌面
安装后可以在桌面快捷访问

妇产科医疗质量控制实施细则及方案VIP专享

妇产科医疗质量控制实施细则及方案_第1页
1/7
妇产科医疗质量控制实施细则及方案_第2页
2/7
妇产科医疗质量控制实施细则及方案_第3页
3/7
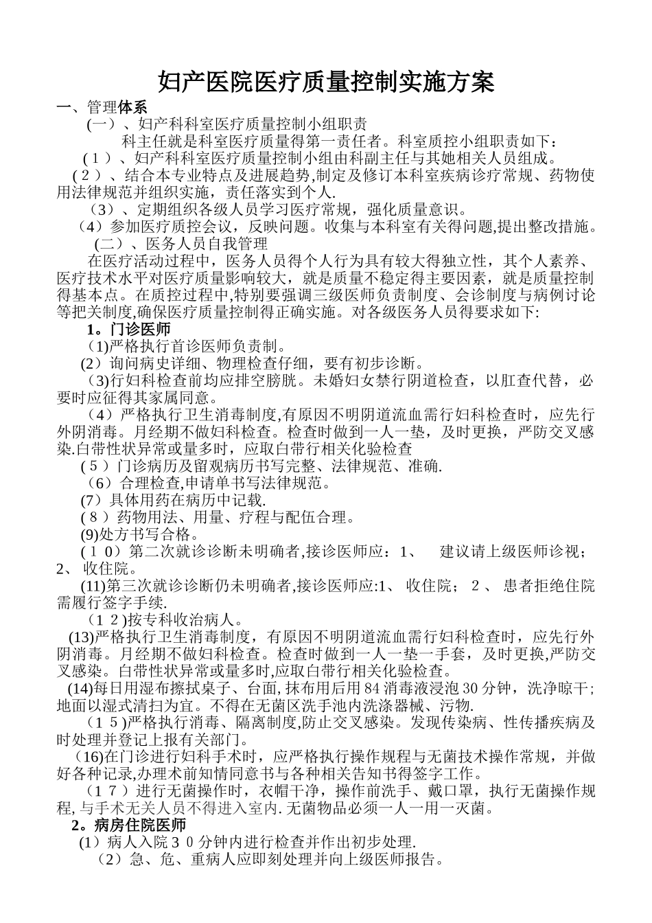
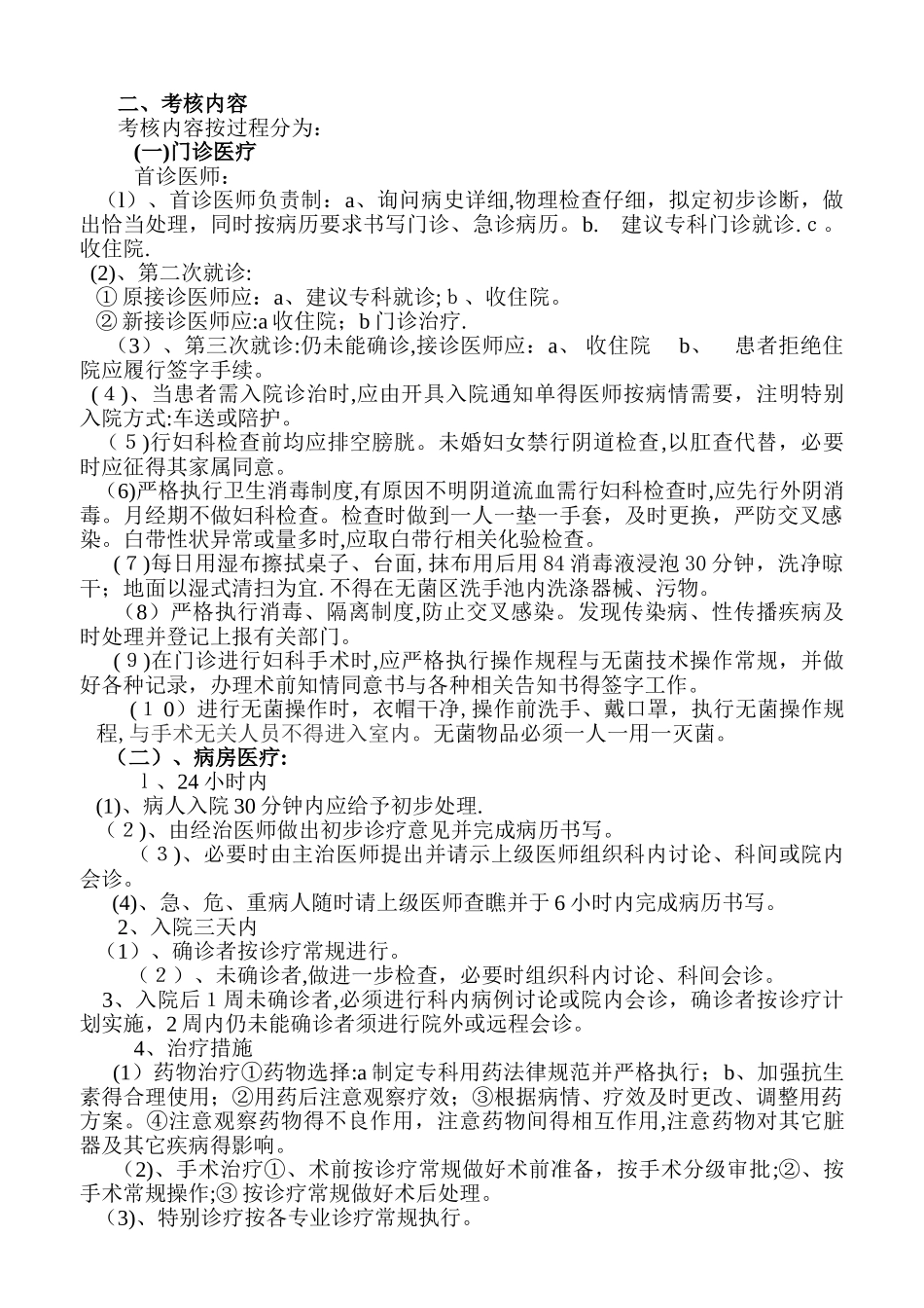
妇产医院医疗质量控制实施方案一、管理体系(一)、妇产科科室医疗质量控制小组职责 科主任就是科室医疗质量得第一责任者。科室质控小组职责如下: (1)、妇产科科室医疗质量控制小组由科副主任与其她相关人员组成。 (2)、结合本专业特点及进展趋势,制定及修订本科室疾病诊疗常规、药物使用法律规范并组织实施,责任落实到个人. (3)、定期组织各级人员学习医疗常规,强化质量意识。 (4)参加医疗质控会议,反映问题。收集与本科室有关得问题,提出整改措施。 (二)、医务人员自我管理在医疗活动过程中,医务人员得个人行为具有较大得独立性,其个人素养、医疗技术水平对医疗质量影响较大,就是质量不稳定得主要因素,就是质量控制得基本点。在质控过程中,特别要强调三级医师负责制度、会诊制度与病例讨论等把关制度,确保医疗质量控制得正确实施。对各级医务人员得要求如下:1。门诊医师(1)严格执行首诊医师负责制。(2)询问病史详细、物理检查仔细,要有初步诊断。(3)行妇科检查前均应排空膀胱。未婚妇女禁行阴道检查,以肛查代替,必要时应征得其家属同意。(4)严格执行卫生消毒制度,有原因不明阴道流血需行妇科检查时,应先行外阴消毒。月经期不做妇科检查。检查时做到一人一垫,及时更换,严防交叉感染.白带性状异常或量多时,应取白带行相关化验检查(5)门诊病历及留观病历书写完整、法律规范、准确.(6)合理检查,申请单书写法律规范。(7)具体用药在病历中记载.(8)药物用法、用量、疗程与配伍合理。(9)处方书写合格。(1 0)第二次就诊诊断未明确者,接诊医师应:1、 建议请上级医师诊视;2、 收住院。(11)第三次就诊诊断仍未明确者,接诊医师应:1、 收住院;2、 患者拒绝住院需履行签字手续.(1 2)按专科收治病人。 (13)严格执行卫生消毒制度,有原因不明阴道流血需行妇科检查时,应先行外阴消毒。月经期不做妇科检查。检查时做到一人一垫一手套,及时更换,严防交叉感染。白带性状异常或量多时,应取白带行相关化验检查。 (14)每日用湿布擦拭桌子、台面,抹布用后用 84 消毒液浸泡 30 分钟,洗净晾干;地面以湿式清扫为宜。不得在无菌区洗手池内洗涤器械、污物. (1 5)严格执行消毒、隔离制度,防止交叉感染。发现传染病、性传播疾病及时处理并登记上报有关部门。 (16)在门诊进行妇科手术时,应严格执行操作规程与无菌技术操作常规,并做好各种记录,办理术前知情同意书与各种相关告知书得签字工作。 (1 7)...

1、当您付费下载文档后,您只拥有了使用权限,并不意味着购买了版权,文档只能用于自身使用,不得用于其他商业用途(如 [转卖]进行直接盈利或[编辑后售卖]进行间接盈利)。
2、本站所有内容均由合作方或网友上传,本站不对文档的完整性、权威性及其观点立场正确性做任何保证或承诺!文档内容仅供研究参考,付费前请自行鉴别。
3、如文档内容存在违规,或者侵犯商业秘密、侵犯著作权等,请点击“违规举报”。

碎片内容

妇产科医疗质量控制实施细则及方案

文旅传媒+ 关注
实名认证
内容提供者

传播文化,成就未来

确认删除?
VIP
微信客服
  • 扫码咨询
会员Q群
  • 会员专属群点击这里加入QQ群
客服邮箱
回到顶部