电脑桌面
添加小米粒文库到电脑桌面
安装后可以在桌面快捷访问

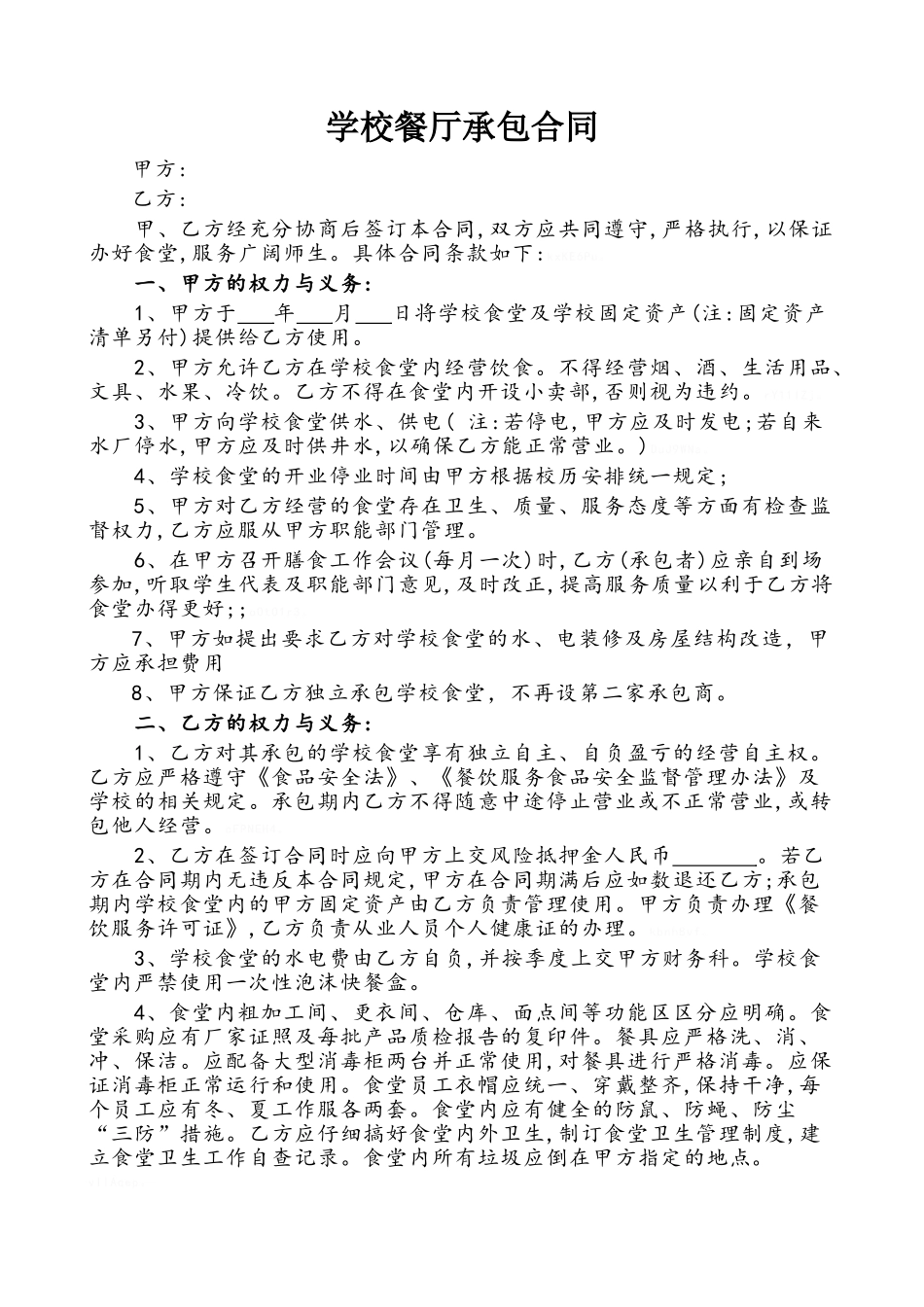
学校餐厅承包合同

学校餐厅承包合同_第1页
1/3
学校餐厅承包合同_第2页
2/3
学校餐厅承包合同_第3页
3/3
学校餐厅承包合同甲方:乙方: 甲、乙方经充分协商后签订本合同,双方应共同遵守,严格执行,以保证办好食堂,服务广阔师生。具体合同条款如下:kxKE6Pu。 一、甲方的权力与义务: 1、甲方于 年 月 日将学校食堂及学校固定资产(注:固定资产清单另付)提供给乙方使用。 2、甲方允许乙方在学校食堂内经营饮食。不得经营烟、酒、生活用品、文具、水果、冷饮。乙方不得在食堂内开设小卖部,否则视为违约。rY11IZj。 3、甲方向学校食堂供水、供电( 注:若停电,甲方应及时发电;若自来水厂停水,甲方应及时供井水,以确保乙方能正常营业。)DuJ9WNa。 4、学校食堂的开业停业时间由甲方根据校历安排统一规定; 5、甲方对乙方经营的食堂存在卫生、质量、服务态度等方面有检查监督权力,乙方应服从甲方职能部门管理。 6、在甲方召开膳食工作会议(每月一次)时,乙方(承包者)应亲自到场参加,听取学生代表及职能部门意见,及时改正,提高服务质量以利于乙方将食堂办得更好;;o0tO1r3。7、甲方如提出要求乙方对学校食堂的水、电装修及房屋结构改造,甲方应承担费用8、甲方保证乙方独立承包学校食堂,不再设第二家承包商。 二、乙方的权力与义务: 1、乙方对其承包的学校食堂享有独立自主、自负盈亏的经营自主权。乙方应严格遵守《食品安全法》、《餐饮服务食品安全监督管理办法》及学校的相关规定。承包期内乙方不得随意中途停止营业或不正常营业,或转包他人经营。cFPNEH4。 2、乙方在签订合同时应向甲方上交风险抵押金人民币 。若乙方在合同期内无违反本合同规定,甲方在合同期满后应如数退还乙方;承包期内学校食堂内的甲方固定资产由乙方负责管理使用。甲方负责办理《餐饮服务许可证》,乙方负责从业人员个人健康证的办理。kbnh8vf。 3、学校食堂的水电费由乙方自负,并按季度上交甲方财务科。学校食堂内严禁使用一次性泡沫快餐盒。 4、食堂内粗加工间、更衣间、仓库、面点间等功能区区分应明确。食堂采购应有厂家证照及每批产品质检报告的复印件。餐具应严格洗、消、冲、保洁。应配备大型消毒柜两台并正常使用,对餐具进行严格消毒。应保证消毒柜正常运行和使用。食堂员工衣帽应统一、穿戴整齐,保持干净,每个员工应有冬、夏工作服各两套。食堂内应有健全的防鼠、防蝇、防尘“三防”措施。乙方应仔细搞好食堂内外卫生,制订食堂卫生管理制度,建立食堂卫生工作自查记录。食堂内所有垃圾应倒在甲方指定的地点。vIIAqep。 5、乙方应仔细做好防火、防盗及有关安全工作,若出...

1、当您付费下载文档后,您只拥有了使用权限,并不意味着购买了版权,文档只能用于自身使用,不得用于其他商业用途(如 [转卖]进行直接盈利或[编辑后售卖]进行间接盈利)。
2、本站所有内容均由合作方或网友上传,本站不对文档的完整性、权威性及其观点立场正确性做任何保证或承诺!文档内容仅供研究参考,付费前请自行鉴别。
3、如文档内容存在违规,或者侵犯商业秘密、侵犯著作权等,请点击“违规举报”。

碎片内容

学校餐厅承包合同

确认删除?
VIP
微信客服
  • 扫码咨询
会员Q群
  • 会员专属群点击这里加入QQ群
客服邮箱
回到顶部