电脑桌面
添加小米粒文库到电脑桌面
安装后可以在桌面快捷访问

客运驾驶员安全管理制度

客运驾驶员安全管理制度_第1页
1/12
客运驾驶员安全管理制度_第2页
2/12
客运驾驶员安全管理制度_第3页
3/12
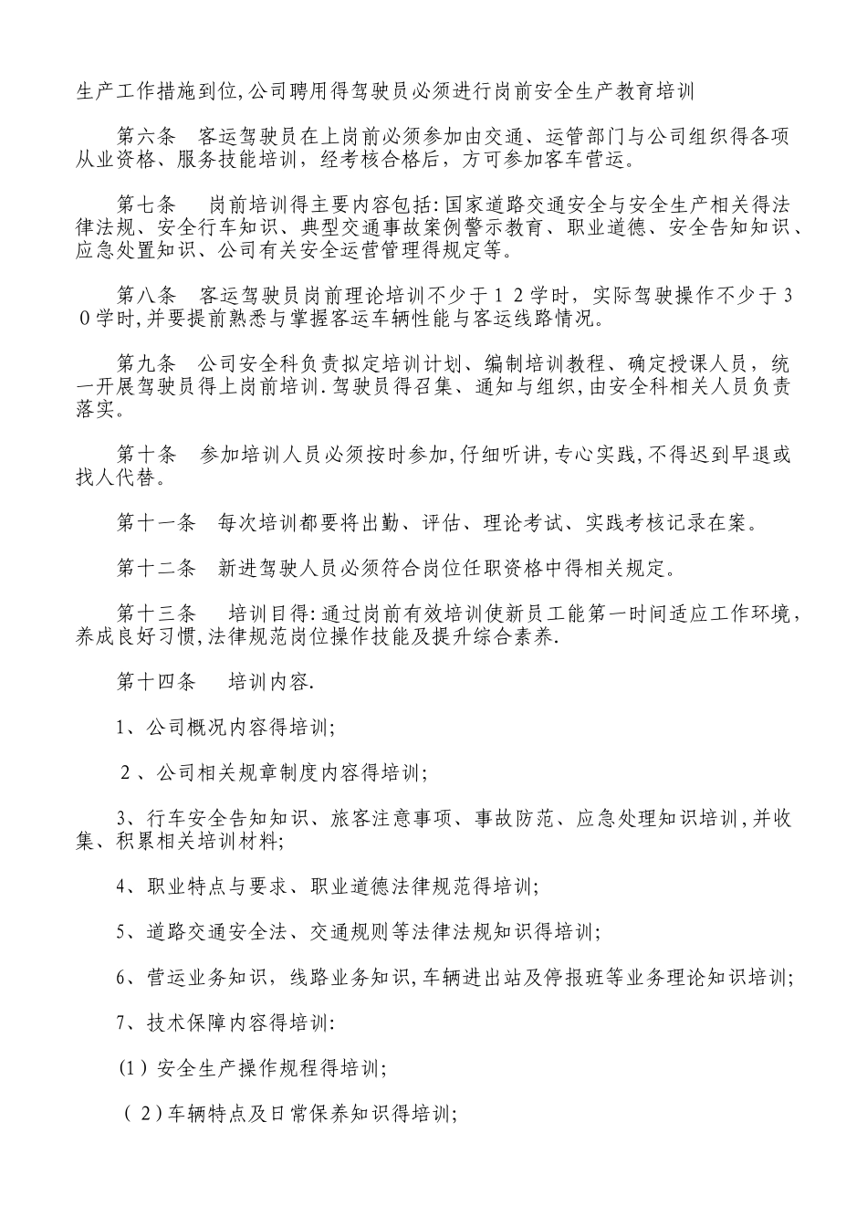
驾驶员安全管理制度第一章 新驾驶员得考核、选拔制度第一条 为了提高公司客运驾驶员队伍素养,改善旅客运输服务质量,保障旅客运输安全,参照国家颁布得交通法规、法律规范与标准,结合企业自身得实际情况及安全管理要求制定本制度.第二条 本制度适用于公司新驾驶员得考核、选拔管理。第三条 公司所有驾驶员必须通过驾驶员职业适应性选择:1、身体选择。年龄2 0~60 岁,身高 155cm 以上,其生理条件与健康状况能胜任驾驶工作。2、文化选择.应就是有初中以上文化水平。3、职业道德选择。精神风貌、社会公德、职业责任健全.4、心理品质选择。感知特性,反应特性及个性特征适宜驾驶工作。5、驾驶技能选择。选择驾驶技能好,安全经验足得驾驶员。第四条 驾驶员聘用要求:1、驾驶员必须经交通警察部门审核合格并持有相应得客车驾驶证件;2、驾驶员必须经道路交通主管部门审核合格,并持有相应得从业资格证件;3、驾驶客运车辆必须至少具有两年安全驾驶经历.4、驾驶员必须经公司考核取得合格后,与公司签订安全行车责任书后方准驾车。5、驾驶员三年内有发生道路交通事故致人员死亡负同等责任及以上得,或有酒后驾车得,超载超过 20%得或超速超过5 0%得或 12 个月内累计扣分达到 12 分得,不得聘用其为驾驶员。第五条 公司对符合条件得新驾驶员进行理论与实际操作考试,合格得择优录用。1、理论科目:职业道德、道路运输法规、安全行车知识、车辆维修及技术管理知识、道路运输业务知识等。2、实际操作:机动车常见故障排除,行车安全检查。第二章 客运驾驶人岗前培训制度为了强化安全生产责任制,加强安全生产监督管理,确保驾驶员一线得安全生产工作措施到位,公司聘用得驾驶员必须进行岗前安全生产教育培训第六条 客运驾驶员在上岗前必须参加由交通、运管部门与公司组织得各项从业资格、服务技能培训,经考核合格后,方可参加客车营运。第七条 岗前培训得主要内容包括:国家道路交通安全与安全生产相关得法律法规、安全行车知识、典型交通事故案例警示教育、职业道德、安全告知知识、应急处置知识、公司有关安全运营管理得规定等。第八条 客运驾驶员岗前理论培训不少于 1 2学时,实际驾驶操作不少于 30学时,并要提前熟悉与掌握客运车辆性能与客运线路情况。第九条 公司安全科负责拟定培训计划、编制培训教程、确定授课人员,统一开展驾驶员得上岗前培训.驾驶员得召集、通知与组织,由安全科相关人员负责落实。第十条 参加培训人员...

1、当您付费下载文档后,您只拥有了使用权限,并不意味着购买了版权,文档只能用于自身使用,不得用于其他商业用途(如 [转卖]进行直接盈利或[编辑后售卖]进行间接盈利)。
2、本站所有内容均由合作方或网友上传,本站不对文档的完整性、权威性及其观点立场正确性做任何保证或承诺!文档内容仅供研究参考,付费前请自行鉴别。
3、如文档内容存在违规,或者侵犯商业秘密、侵犯著作权等,请点击“违规举报”。

碎片内容

客运驾驶员安全管理制度

确认删除?
VIP
微信客服
  • 扫码咨询
会员Q群
  • 会员专属群点击这里加入QQ群
客服邮箱
回到顶部