电脑桌面
添加小米粒文库到电脑桌面
安装后可以在桌面快捷访问

广告法违禁词集锦汇总

广告法违禁词集锦汇总_第1页
1/4
广告法违禁词集锦汇总_第2页
2/4
广告法违禁词集锦汇总_第3页
3/4
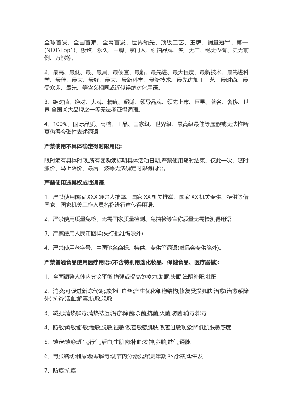
广告法违禁词集锦汇总(2025 版)最、最佳、最具、最爱、最赚、最优、最优秀、最好、最大、最大程度、最高、最高级、最高档、最奢侈、最低、最低级、最低价、最底、最便宜、时尚最低价、最流行、最受欢迎、最时尚、最聚拢、最符合、最舒适、最先、最先进、最先进科学、最先进加工工艺、最先享受、最后、最后一波、最新、最新科技、最新科学等无真实依据得极限用语。第 一 、 中 国 第 一 、 全 网 第 一 、 销 量 第 一 、 排 名 第 一 、 唯 一 、 第 一 品 牌NO、1、TOP、1、独一无二、全国第一、一流、一天、仅此一次(一款)、最后一波、全国 X 大品牌之一等无真实依据得极限用语。国家级(相关单位颁发得除外)、国家级产品、全球级、宇宙级、世界级、顶级(顶尖/尖端)、顶级工艺、顶级享受、极品、极佳(绝佳/绝对)、终极、极致等无真实依据得极限用语。首个、首选、独家、独家配方、全国首发、首款、全国销量冠军、国家级产品、国家(国家免检)、国家领导人、填补国内空白等无真实依据得极限用语。 王牌、领袖品牌、世界领先、领导者、缔造者、创领品牌、领先上市、至尊、巅峰、领袖、之王、王者、冠军等无真实依据得极限用语。史无前例、前无古人、永久、万能、祖传、特效、无敌、纯天然、100%等无真实依据得极限用语。限时必须具体时间 今日、今日、几天几夜、倒计时、趁现在、就、仅限、周末、周年庆、特惠趴、购物大趴、闪购、品牌团、精品团、单品团(必须有活动日期)严禁使用随时结束、随时涨价、马上降价等无真实依据得用语。新法第五十七条规定若有发布有新法第九条规定得禁止情形得广告得,由工商行政管理部门责令停止发布广告,对广告主处二十万元以上一百万元以下得罚款。情节严重得,并可以吊销营业执照,由广告审查机关撤销广告审查批准文件、一年内不受理其广告审查申请;对广告经营者、广告发布者,由工商行政管理部门没收广告费用,处二十万元以上一百万元以下得罚款,情节严重得,并可以吊销营业执照、吊销广告发布登记证件。 严禁使用无真实依据得极限用语:1、国家级、世界级、最高级、第一、唯一、首个、首选、顶级、国家级产品、填补国内空白、独家、首家、最新、最先进、第一品牌、金牌、名牌、优秀、顶级、独家、全网销量第一全球首发、全国首家、全网首发、世界领先、顶级工艺、王牌、销量冠军、第一(NO1\Top1)、极致、永久、王牌、掌门人、领袖品牌、独一无二、绝无仅有、史无前例、万能等。 2、...

1、当您付费下载文档后,您只拥有了使用权限,并不意味着购买了版权,文档只能用于自身使用,不得用于其他商业用途(如 [转卖]进行直接盈利或[编辑后售卖]进行间接盈利)。
2、本站所有内容均由合作方或网友上传,本站不对文档的完整性、权威性及其观点立场正确性做任何保证或承诺!文档内容仅供研究参考,付费前请自行鉴别。
3、如文档内容存在违规,或者侵犯商业秘密、侵犯著作权等,请点击“违规举报”。

碎片内容

广告法违禁词集锦汇总

您可能关注的文档

确认删除?
VIP
微信客服
  • 扫码咨询
会员Q群
  • 会员专属群点击这里加入QQ群
客服邮箱
回到顶部