电脑桌面
添加小米粒文库到电脑桌面
安装后可以在桌面快捷访问

邮政分局综合楼监理细则

邮政分局综合楼监理细则_第1页
1/42
邮政分局综合楼监理细则_第2页
2/42
邮政分局综合楼监理细则_第3页
3/42
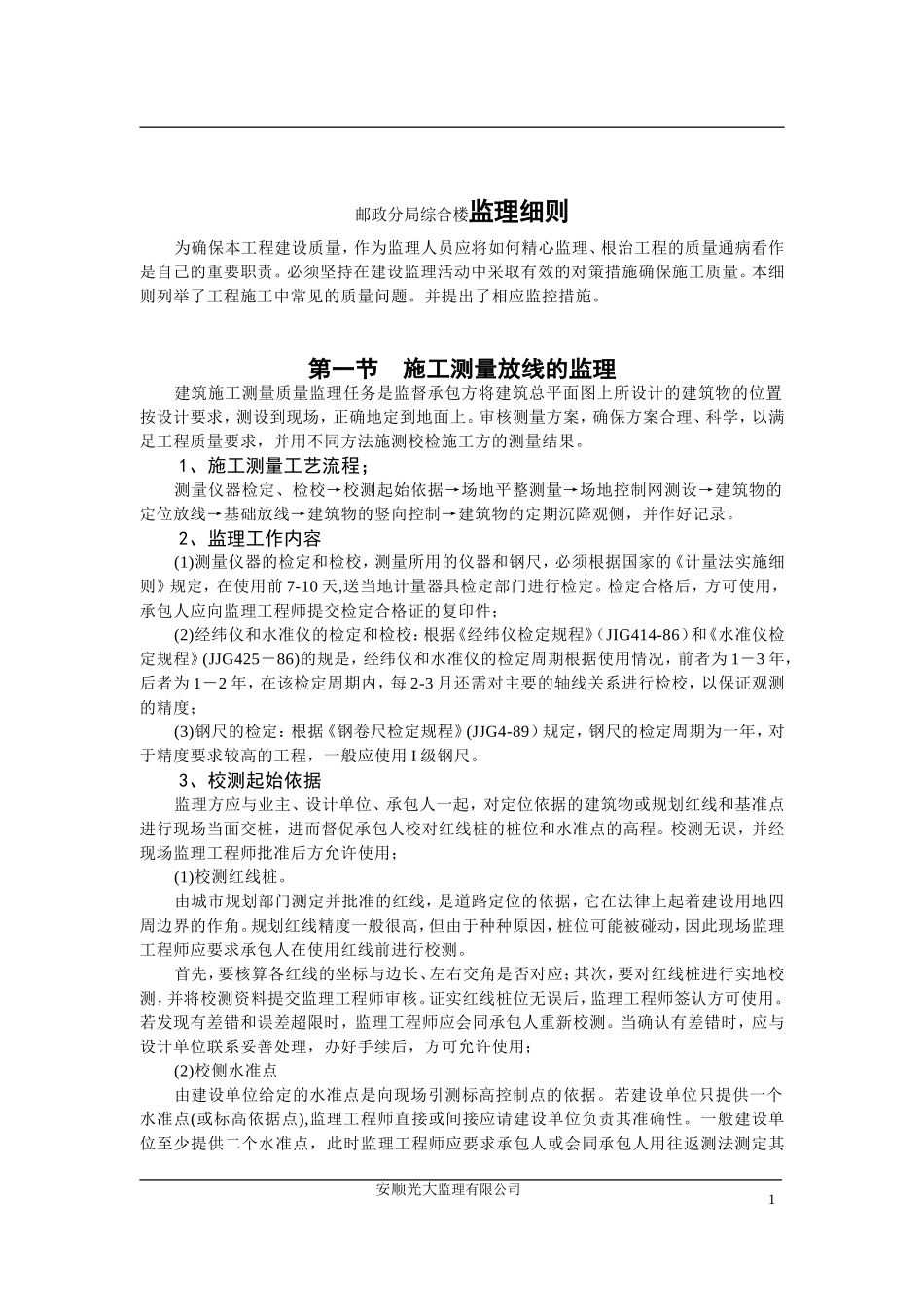
邮政分局综合楼监理细则为确保本工程建设质量,作为监理人员应将如何精心监理、根治工程的质量通病看作是自己的重要职责。必须坚持在建设监理活动中采取有效的对策措施确保施工质量。本细则列举了工程施工中常见的质量问题。并提出了相应监控措施。第一节 施工测量放线的监理建筑施工测量质量监理任务是监督承包方将建筑总平面图上所设计的建筑物的位置按设计要求,测设到现场,正确地定到地面上。审核测量方案,确保方案合理、科学,以满足工程质量要求,并用不同方法施测校检施工方的测量结果。1、施工测量工艺流程;测量仪器检定、检校→校测起始依据→场地平整测量→场地控制网测设→建筑物的定位放线→基础放线→建筑物的竖向控制→建筑物的定期沉降观侧,并作好记录。2、监理工作内容(1)测量仪器的检定和检校,测量所用的仪器和钢尺,必须根据国家的《计量法实施细则》规定,在使用前 7-10 天,送当地计量器具检定部门进行检定。检定合格后,方可使用,承包人应向监理工程师提交检定合格证的复印件;(2)经纬仪和水准仪的检定和检校:根据《经纬仪检定规程》(JIG414-86)和《水准仪检定规程》(JJG425-86)的规是,经纬仪和水准仪的检定周期根据使用情况,前者为 1-3 年,后者为 1-2 年,在该检定周期内,每 2-3 月还需对主要的轴线关系进行检校,以保证观测的精度;(3)钢尺的检定:根据《钢卷尺检定规程》(JJG4-89)规定,钢尺的检定周期为一年,对于精度要求较高的工程,一般应使用 I 级钢尺。3、校测起始依据监理方应与业主、设计单位、承包人一起,对定位依据的建筑物或规划红线和基准点进行现场当面交桩,进而督促承包人校对红线桩的桩位和水准点的高程。校测无误,并经现场监理工程师批准后方允许使用;(1)校测红线桩。由城市规划部门测定并批准的红线,是道路定位的依据,它在法律上起着建设用地四周边界的作角。规划红线精度一般很高,但由于种种原因,桩位可能被碰动,因此现场监理工程师应要求承包人在使用红线前进行校测。首先,要核算各红线的坐标与边长、左右交角是否对应;其次,要对红线桩进行实地校测,并将校测资料提交监理工程师审核。证实红线桩位无误后,监理工程师签认方可使用。若发现有差错和误差超限时,监理工程师应会同承包人重新校测。当确认有差错时,应与设计单位联系妥善处理,办好手续后,方可允许使用;(2)校侧水准点由建设单位给定的水准点是向现场引测标高控制点的依据。若建设单位只提供一个...

1、当您付费下载文档后,您只拥有了使用权限,并不意味着购买了版权,文档只能用于自身使用,不得用于其他商业用途(如 [转卖]进行直接盈利或[编辑后售卖]进行间接盈利)。
2、本站所有内容均由合作方或网友上传,本站不对文档的完整性、权威性及其观点立场正确性做任何保证或承诺!文档内容仅供研究参考,付费前请自行鉴别。
3、如文档内容存在违规,或者侵犯商业秘密、侵犯著作权等,请点击“违规举报”。

碎片内容

邮政分局综合楼监理细则

您可能关注的文档

确认删除?
VIP
微信客服
  • 扫码咨询
会员Q群
  • 会员专属群点击这里加入QQ群
客服邮箱
回到顶部