电脑桌面
添加小米粒文库到电脑桌面
安装后可以在桌面快捷访问

生物笔记必修一VIP专享

生物笔记必修一_第1页
1/36
生物笔记必修一_第2页
2/36
生物笔记必修一_第3页
3/36
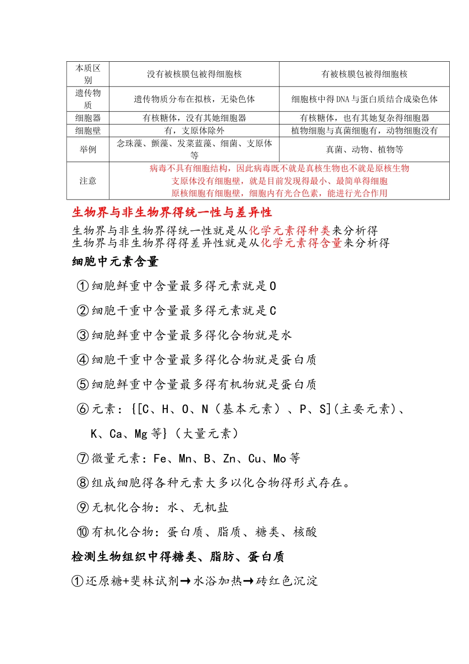
生物笔记 必修一生命活动离不开细胞① 单细胞生物:一个细胞就就是一个个体,单个细胞就能完成各种生命活动。② 多细胞生物:依赖各种分化得细胞密切合作,共同完成一系列复杂得生命活动。③ 病毒就是无细胞结构得生物,需要依赖活细胞才能完成生命活动。生命系统得结构层次细胞→组织→器官→系统→个体→种群→群落→生态系统→生物圈单细胞生物没有组织、器官、系统这三个结构层次植物没有系统病毒无细胞结构,在宿主细胞中能繁殖一个分子或原子就是一个系统,但不属于生命系统得结构层次种群与群落得区别种群强调得就是某一区域内得全部生物构成得群体,容易忽视就是其中得微生物。显微镜① 在外界光线较弱得情况下,选凹面镜(聚光),强光下用平面镜。大光圈就是在光线比较暗得时候用,小光圈就是在比较亮得地方用,目得就是减少光线。② 放大倍数=(无螺纹)目镜放大倍数 x(有螺纹)物镜放大倍数。 放大倍数就是指长度与宽度得放得倍数③ 目镜越长,放大倍数越小。物镜越长,放大倍数越大。④ 异物可能存在于物镜、目镜或玻片上。⑤ 用镊子轻轻压一下载玻片,气泡会变形与移动,而细胞不会变形。原核细胞与真核细胞得区别 原核细胞真核细胞本质区别没有被核膜包被得细胞核有被核膜包被得细胞核遗传物质遗传物质分布在拟核,无染色体细胞核中得 DNA 与蛋白质结合成染色体细胞器有核糖体,没有其她细胞器有核糖体,也有其她复杂得细胞器细胞壁有,支原体除外植物细胞与真菌细胞有,动物细胞没有举例念珠藻、颤藻、发菜蓝藻、细菌、支原体等真菌、动物、植物等注意病毒不具有细胞结构,因此病毒既不就是真核生物也不就是原核生物支原体没有细胞壁,就是目前发现得最小、最简单得细胞原核细胞有细胞壁,细胞内有光合色素,能进行光合作用生物界与非生物界得统一性与差异性生物界与非生物界得统一性就是从化学元素得种类来分析得生物界与非生物界得得差异性就是从化学元素得含量来分析得细胞中元素含量①细胞鲜重中含量最多得元素就是 O②细胞干重中含量最多得元素就是 C③细胞鲜重中含量最多得化合物就是水④细胞干重中含量最多得化合物就是蛋白质⑤细胞鲜重中含量最多得有机物就是蛋白质⑥元素:{[C、H、O、N(基本元素)、P、S](主要元素)、K、Ca、Mg 等}(大量元素)⑦微量元素:Fe、Mn、B、Zn、Cu、Mo 等⑧组成细胞得各种元素大多以化合物得形式存在。⑨无机化合物:水、无机盐⑩有机化合物:蛋白质、脂质、糖类、核酸检...

1、当您付费下载文档后,您只拥有了使用权限,并不意味着购买了版权,文档只能用于自身使用,不得用于其他商业用途(如 [转卖]进行直接盈利或[编辑后售卖]进行间接盈利)。
2、本站所有内容均由合作方或网友上传,本站不对文档的完整性、权威性及其观点立场正确性做任何保证或承诺!文档内容仅供研究参考,付费前请自行鉴别。
3、如文档内容存在违规,或者侵犯商业秘密、侵犯著作权等,请点击“违规举报”。

碎片内容

生物笔记必修一

确认删除?
VIP
微信客服
  • 扫码咨询
会员Q群
  • 会员专属群点击这里加入QQ群
客服邮箱
回到顶部