电脑桌面
添加小米粒文库到电脑桌面
安装后可以在桌面快捷访问

06-生产部岗位说明书

06-生产部岗位说明书_第1页
1/22
06-生产部岗位说明书_第2页
2/22
06-生产部岗位说明书_第3页
3/22
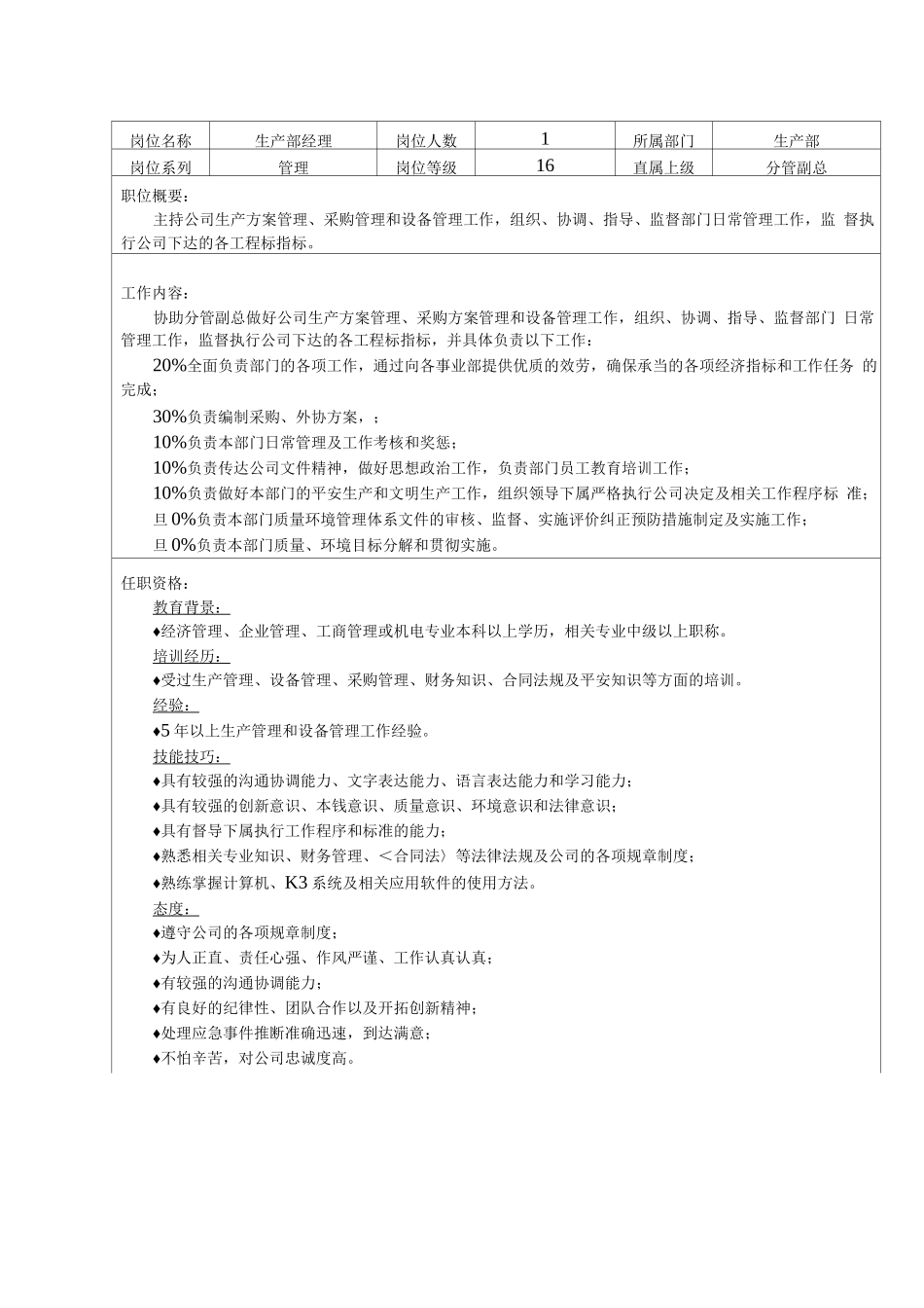
岗位名称生产部经理岗位人数1所属部门生产部岗位系列管理岗位等级16直属上级分管副总职位概要:主持公司生产方案管理、采购管理和设备管理工作,组织、协调、指导、监督部门日常管理工作,监 督执行公司下达的各工程标指标。工作内容:协助分管副总做好公司生产方案管理、采购方案管理和设备管理工作,组织、协调、指导、监督部门 日常管理工作,监督执行公司下达的各工程标指标,并具体负责以下工作:20%全面负责部门的各项工作,通过向各事业部提供优质的效劳,确保承当的各项经济指标和工作任务 的完成;30%负责编制采购、外协方案,;10%负责本部门日常管理及工作考核和奖惩;10%负责传达公司文件精神,做好思想政治工作,负责部门员工教育培训工作;10%负责做好本部门的平安生产和文明生产工作,组织领导下属严格执行公司决定及相关工作程序标 准;旦 0%负责本部门质量环境管理体系文件的审核、监督、实施评价纠正预防措施制定及实施工作;旦 0%负责本部门质量、环境目标分解和贯彻实施。任职资格:教育背景:♦经济管理、企业管理、工商管理或机电专业本科以上学历,相关专业中级以上职称。培训经历:♦受过生产管理、设备管理、采购管理、财务知识、合同法规及平安知识等方面的培训。经验:♦5 年以上生产管理和设备管理工作经验。技能技巧:♦具有较强的沟通协调能力、文字表达能力、语言表达能力和学习能力;♦具有较强的创新意识、本钱意识、质量意识、环境意识和法律意识;♦具有督导下属执行工作程序和标准的能力;♦熟悉相关专业知识、财务管理、<合同法〉等法律法规及公司的各项规章制度;♦熟练掌握计算机、K3 系统及相关应用软件的使用方法。态度:♦遵守公司的各项规章制度;♦为人正直、责任心强、作风严谨、工作认真认真;♦有较强的沟通协调能力;♦有良好的纪律性、团队合作以及开拓创新精神;♦处理应急事件推断准确迅速,到达满意;♦不怕辛苦,对公司忠诚度高。工作条件:工作场所:办公室及生产现场。环境状况:根本舒适。危 险 性:根本无危险,无职业病危险。岗位名称生产部副经理〔设备〕岗位人数1所属部门生产部岗位系列管理岗位等级15直属上级分管副总职位概要:主持公司日常设备管理工作,组织、协调、指导、监督公司设备的采购、维护、维修、运行等工作。工作内容:协助生产部经理做好公司日常设备管理工作,组织、协调、指导、监督公司设备的采购、维护、维修、 运行等工作。35%负责设备动力管理工作,...

1、当您付费下载文档后,您只拥有了使用权限,并不意味着购买了版权,文档只能用于自身使用,不得用于其他商业用途(如 [转卖]进行直接盈利或[编辑后售卖]进行间接盈利)。
2、本站所有内容均由合作方或网友上传,本站不对文档的完整性、权威性及其观点立场正确性做任何保证或承诺!文档内容仅供研究参考,付费前请自行鉴别。
3、如文档内容存在违规,或者侵犯商业秘密、侵犯著作权等,请点击“违规举报”。

碎片内容

06-生产部岗位说明书

确认删除?
VIP
微信客服
  • 扫码咨询
会员Q群
  • 会员专属群点击这里加入QQ群
客服邮箱
回到顶部