电脑桌面
添加小米粒文库到电脑桌面
安装后可以在桌面快捷访问

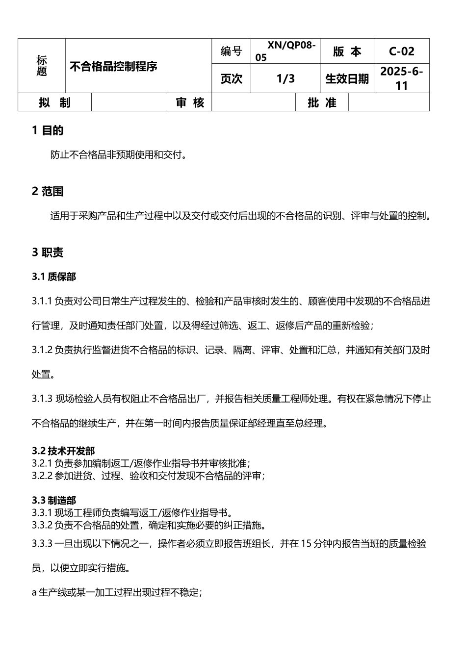
不合格品控制程序

不合格品控制程序_第1页
1/12
不合格品控制程序_第2页
2/12
不合格品控制程序_第3页
3/12
不合格品控制程序(10 页)Good is good, but better carries it.精益求精,善益求善。1 目的防止不合格品非预期使用和交付。2 范围适用于采购产品和生产过程中以及交付或交付后出现的不合格品的识别、评审与处置的控制。3 职责3.1 质保部3.1.1 负责对公司日常生产过程发生的、检验和产品审核时发生的、顾客使用中发现的不合格品进行管理,及时通知责任部门处置,以及得经过筛选、返工、返修后产品的重新检验;3.1.2 负责执行监督进货不合格品的标识、记录、隔离、评审、处置和汇总,并通知有关部门及时处置。3.1.3 现场检验人员有权阻止不合格品出厂,并报告相关质量工程师处理。有权在紧急情况下停止不合格品的继续生产,并在第一时间内报告质量保证部经理直至总经理。3.2 技术开发部3.2.1 负责参加编制返工/返修作业指导书并审核批准;3.2.2 参加进货、过程、验收和交付发现不合格品的评审;3.3 制造部3.3.1 现场工程师负责编写返工/返修作业指导书。3.3.2 负责不合格品的处置,确定和实施必要的纠正措施。3.3.3 一旦出现以下情况之一,操作者必须立即报告班组长,并在 15 分钟内报告当班的质量检验员,以便立即实行措施。a 生产线或某一加工过程出现过程不稳定;标题不合格品控制程序编号 XN/QP08-05版 本C-02 页次1/3生效日期2025-6-11拟 制审 核批 准b 不合格率超过控制线异常;c 关键设备故障;d 原材料批量不合格。总经理授权质保部经理和质保部实物质量负责人,必要时有权临时停止生产,避开造成浪费,责任单位尽快找到产生不合格的原因,实行纠正措施,恢复正常生产。生产现场的每个班次,均由质保部指定的当班质量检验员负责参加处理发生的质量问题,并报告产品主管质量工程师。3.4 采购部3.4.1 参加采购产品不合格品的处置。3.4.2 负责与供方联络、协调,并制订优先减少计划和组织实施。3.5 技术经理/总经理3.5.1 负责让步接收产品的批准。4 定义4.1 不合格:未满足要求的产品。还包括状态未经标识或可疑的产品。4.2 报废:为避开不合格品原有的预期用途而对其所实行的措施。4.3 返工:为使不合格品符合要求而对其所实行的措施。4.4 返修:为使不合格品满足预期用途而对其所实行的措施。4.5 让步:对使用或放行不符合规定要求的产品的许可。5 程序5.1 不合格品来源a)进货检验与试验发生的不合格品;b)生产过程检验与试验出现质量异常、生产调试件及意外情况下的 不合格品 ;c)最终检验...

1、当您付费下载文档后,您只拥有了使用权限,并不意味着购买了版权,文档只能用于自身使用,不得用于其他商业用途(如 [转卖]进行直接盈利或[编辑后售卖]进行间接盈利)。
2、本站所有内容均由合作方或网友上传,本站不对文档的完整性、权威性及其观点立场正确性做任何保证或承诺!文档内容仅供研究参考,付费前请自行鉴别。
3、如文档内容存在违规,或者侵犯商业秘密、侵犯著作权等,请点击“违规举报”。

碎片内容

不合格品控制程序

确认删除?
VIP
微信客服
  • 扫码咨询
会员Q群
  • 会员专属群点击这里加入QQ群
客服邮箱
回到顶部