电脑桌面
添加小米粒文库到电脑桌面
安装后可以在桌面快捷访问

企业职工聘用合约VIP专享

企业职工聘用合约_第1页
1/4
企业职工聘用合约_第2页
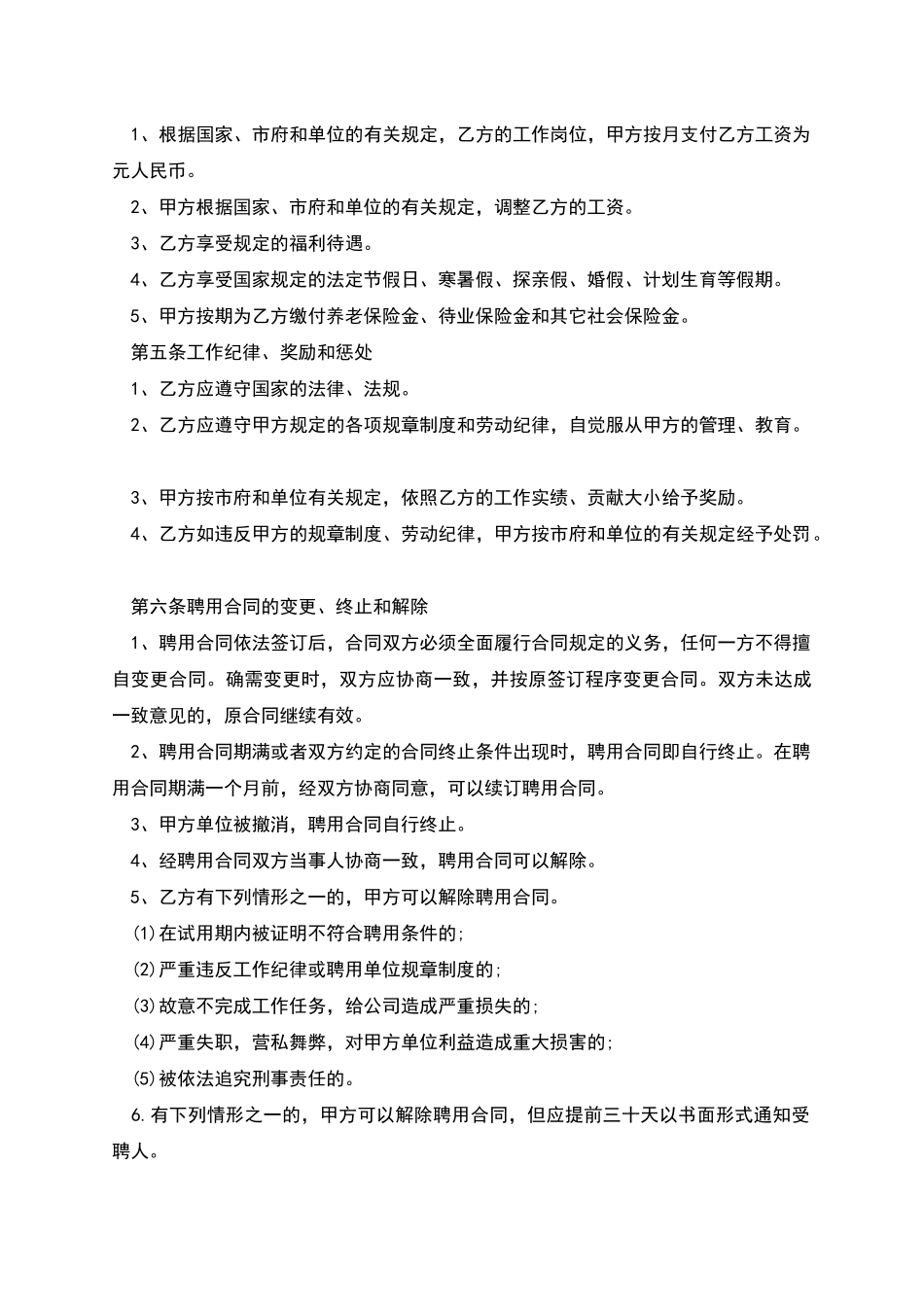
2/4
企业职工聘用合约_第3页
3/4
企业职工聘用合约 甲方(聘用单位) 乙方(受聘人) 甲乙双方根据国家和本市有关法规、规定,根据自愿、平等、协商一致的原则,签订本合同。 第一条合同期限 1、合同有效期:自____年__月__日至____年__月___日止(其中年月日至年月日为见习期,试用期),合同期满聘用关系自然终止。 2、聘用合同期满前一个月,经双方协商同意,可以续订聘用合同。 3、签订聘用合同的期限,不得超过国家规定的退离休时间,国家和本市另有规定可以延长(推迟)退休年龄(时间)的,可在乙方达到法定离退休年龄时,再根据规定条件,续订聘用合同。 4、本合同期满后,任何一方认为不再续订聘用合同的,应在合同期满前一个月书面通知对方。 第二条工作岗位 1、甲方根据工作任务需要及乙方的岗位意向与乙方签订岗位聘用合同,明确乙方的具体工作岗位及职责。 2、甲方根据工作需要及乙方的业务、工作能力和表现,可以调整乙方的工作岗位,重新签订岗位聘任合同。 第三条工作条件和劳动保护 1、甲方实行每周工作 40 小时,每天工作 8 小时的工作制度。 2、甲方为乙方提供符合国家规定的安全卫生的工作环境,保证乙方的人身安全及人体不受危害的环境条件下工作。 3、甲方根据乙方工作岗位的实际情况,按国家有关规定向乙方提供必要的劳动保护用品。 4、甲方可根据工作需要组织乙方参加必要的业务知识培训。 第四条工作酬劳 1、根据国家、市府和单位的有关规定,乙方的工作岗位,甲方按月支付乙方工资为元人民币。 2、甲方根据国家、市府和单位的有关规定,调整乙方的工资。 3、乙方享受规定的福利待遇。 4、乙方享受国家规定的法定节假日、寒暑假、探亲假、婚假、计划生育等假期。 5、甲方按期为乙方缴付养老保险金、待业保险金和其它社会保险金。 第五条工作纪律、奖励和惩处 1、乙方应遵守国家的法律、法规。 2、乙方应遵守甲方规定的各项规章制度和劳动纪律,自觉服从甲方的管理、教育。 3、甲方按市府和单位有关规定,依照乙方的工作实绩、贡献大小给予奖励。 4、乙方如违反甲方的规章制度、劳动纪律,甲方按市府和单位的有关规定经予处罚。 第六条聘用合同的变更、终止和解除 1、聘用合同依法签订后,合同双方必须全面履行合同规定的义务,任何一方不得擅自变更合同。确需变更时,双方应协商一致,并按原签订程序变更合同。双方未达成一致意见的,原合同继续有效。 2、聘用合同期满或者双方约定的合同终止条件出现时,聘用合同即自行终止。在...

1、当您付费下载文档后,您只拥有了使用权限,并不意味着购买了版权,文档只能用于自身使用,不得用于其他商业用途(如 [转卖]进行直接盈利或[编辑后售卖]进行间接盈利)。
2、本站所有内容均由合作方或网友上传,本站不对文档的完整性、权威性及其观点立场正确性做任何保证或承诺!文档内容仅供研究参考,付费前请自行鉴别。
3、如文档内容存在违规,或者侵犯商业秘密、侵犯著作权等,请点击“违规举报”。

碎片内容

企业职工聘用合约

确认删除?
VIP
微信客服
  • 扫码咨询
会员Q群
  • 会员专属群点击这里加入QQ群
客服邮箱
回到顶部