电脑桌面
添加小米粒文库到电脑桌面
安装后可以在桌面快捷访问

伊莱德事业部出差管理办法

伊莱德事业部出差管理办法_第1页
1/9
伊莱德事业部出差管理办法_第2页
2/9
伊莱德事业部出差管理办法_第3页
3/9
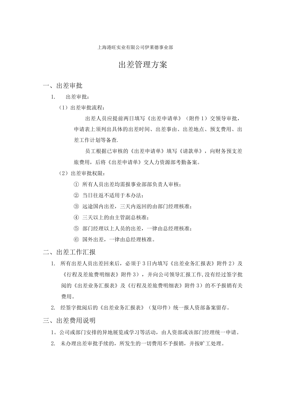
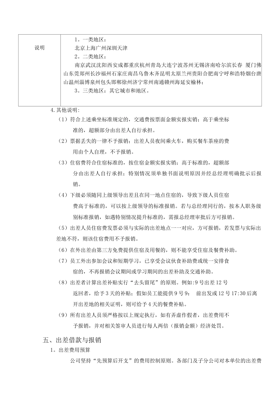
上海港旺实业有限公司伊莱德事业部出差管理方案一、出差审批1.出差审批:(1)出差审批流程:出差人员应提前两日填写《出差申请单》(附件 1)交领导审批,申请表上须列出具体的出差时间、出差事由、出差地点、预支费用、出差工作计划等备查.员工根据已审核的《出差申请单》填写《请款单》,向财务预支差旅费用,后将《出差申请单》交人力资源部考勤备案。(2)出差审批权限:① 所有人员出差均需报事业部部负责人审核;② 当日往返不适用于本办法;③ 远途国内出差,三天内返回的由部门经理核准;④ 三天以上的由主管副总核准;⑤ 部门经理以上人员的出差,一律由总经理核准;⑥ 国外出差,一律由总经理核准。二、出差工作汇报1. 所有出差人员出差回来后,必须于 3 日内填写《出差业务汇报表》附件 2)及《行程及差旅费明细表》附件 3),并向公司领导汇报工作,没有经过签字批阅的《出差业务汇报表》及《行程及差旅费明细表》附件 3)的不予报销有关费用。2. 经签字批阅后的《出差业务汇报表》(复印件)统一报人资部备案留存。三、出差费用说明1。公司或部门安排的异地展览或学习等活动,由人资部或该部门经理统一申请。2. 未办理出差审批手续的,所发生的一切费用不予报销,并按旷工处理。四、差旅报销标准1。交通工具的选择标准(1) 短途出差可酌情选择汽车作为交通工具。(2) 下级必须随同上级领导出差的,可以乘坐与上级领导相同的交通工具并按上级领导的标准报销。(3) 因情况特别超标准出差的,向总经理提出申请,总经理同意后公司给予报销。2.交通费用支付标准类别职务飞机舱等级火车座位等级汽车座位等级总经理不限不限不限副总经理经济舱软/硬卧/动车组一等票不限部门经理—硬卧/硬座/高、动车组二等票不限部门主管/员工—硬卧/硬座高、动车组二等票不限注:如业务人员陪同领导出差需乘飞机列外,3。住宿交通伙食费标准(单位:元)、\^标准类别职务级别'\一类地区二类地区三类地区所有类备注住宿/天餐补/天住宿/天餐补/天住宿/天餐补/天市内交通补贴/天话补/天1。二人(同性)同行的按高一级别的标准住在同一房间,同性同行的如遇偶数情况,则按以上同行标准执行2。餐费按天进行补助。副总经理3126095240906010部门经理22090285180804010部门主管/员工28018075150702010说明1。一类地区:北京上海广州深圳天津2。二类地区:南京武汉沈阳西安成都重庆杭州青岛大连宁波苏州无锡济南哈尔滨长春 厦门佛山东莞郑州长沙福州石家...

1、当您付费下载文档后,您只拥有了使用权限,并不意味着购买了版权,文档只能用于自身使用,不得用于其他商业用途(如 [转卖]进行直接盈利或[编辑后售卖]进行间接盈利)。
2、本站所有内容均由合作方或网友上传,本站不对文档的完整性、权威性及其观点立场正确性做任何保证或承诺!文档内容仅供研究参考,付费前请自行鉴别。
3、如文档内容存在违规,或者侵犯商业秘密、侵犯著作权等,请点击“违规举报”。

碎片内容

伊莱德事业部出差管理办法

确认删除?
VIP
微信客服
  • 扫码咨询
会员Q群
  • 会员专属群点击这里加入QQ群
客服邮箱
回到顶部