电脑桌面
添加小米粒文库到电脑桌面
安装后可以在桌面快捷访问

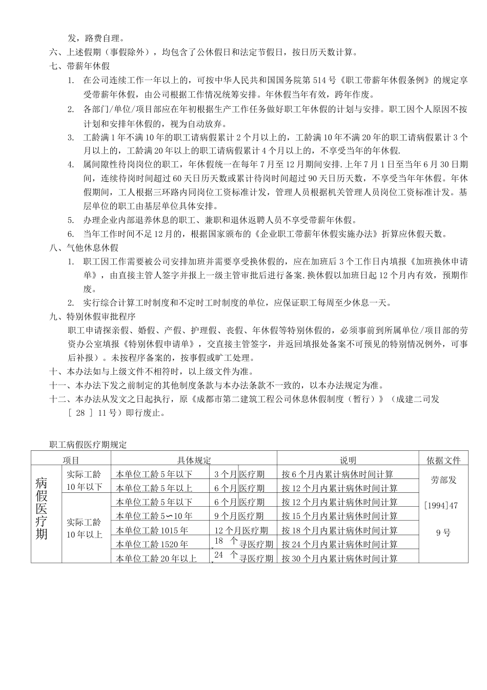
休息休假管理办法

休息休假管理办法_第1页
1/10
休息休假管理办法_第2页
2/10
休息休假管理办法_第3页
3/10
休息休假管理办法为保障职工享有合法的休息休假权利,保证职工身心健康,法律规范职工出勤管理,特依法制定本法。一、探亲假1. 享受范围、条件及有关规定(1)在企业工作满一年的职工,与配偶、父母都不在一起,又不能再公休假日团聚的,在不影响公司生产、工作的前提下,企业可参照国务院《关于职工探亲假待遇的规定》,批准职工享受探亲假;(2)职工与父亲或母亲一方能够在公休假日团聚的,不能享受探望父母的待遇;(3)职工的父亲或母亲和职工的配偶同居住一地的,职工在探望配偶时,即可同时探望父亲或母亲的,不再享受探望父母的待遇;(4 )对配偶双方一年只给予一方一次探亲假,配偶一方已经享受探亲待遇的,另一方则不再享受探亲待遇;(5)申请休假或申请享受探亲待遇必须出具配偶单位(街道社区、村级、部队)的有效证明并加盖公章;探望父母的,必须出具父母户籍证明和居住地的常住证明,不具备完整的审批手续不能享受休假及费用报销等待遇。2. 探亲假期(1)职工探望配偶的,可每年给予乙方探亲假一次,假期 30 天。(2)未婚职工探望父母的,原则上可每年给假一次,假期为 20 天;也可以两年给假一次,假期为 45天.(3)已婚职工探望父母的,可每四年给假一次,假期为 20 天。3. 探亲路程(按往返一次计算)(1)重庆市及近郊.富顺、合川、沐川、遂宁、安岳、梓潼、荣昌、乐至、峨嵋、资阳等地两天.金堂、广汉、新津、简阳、青神、大邑、什邡等地一天。探亲地出省外的,以实际路程天数为准。(2)成都市劳动局规定,距离成都市 40 公里以内的职工,不能享受《探亲规定》的待遇,但允许报销每月两次往返的路费。根据市劳动局对顶的精神,现决定:家居一下县区的职工,实际探亲路途不足 40 公里,不能享受探亲假待遇:新都、郸县、双流、温江、龙泉、青白江等地。4. 探亲路费报销规定(1)乘坐长途公共汽车、火车硬座),按探亲路程直线凭据报销。(2)已婚职工四年一次探望父母的往返路费,在本人岗位基薪 30%以内的,由职工本人自理,超过部分由所在单位项目)负担。(3 )费用报销办理:属探亲假路程费用报销的,休假结束后 5 个工作日内办理;其他探亲假路程费用报销,每年 6 月份和 12 月份办理。5. 探亲假待遇探亲假期间,只享受岗位工资工人只享受岗位基薪),不再享受其他工资性和福利性待遇。6. 不享受探亲假的范围(1)根据川劳险(81)23 号《关于执行<国务院关于职工探亲待遇的规定〉实施细则的通知》;职工长期病休在家,不能享受当年(...

1、当您付费下载文档后,您只拥有了使用权限,并不意味着购买了版权,文档只能用于自身使用,不得用于其他商业用途(如 [转卖]进行直接盈利或[编辑后售卖]进行间接盈利)。
2、本站所有内容均由合作方或网友上传,本站不对文档的完整性、权威性及其观点立场正确性做任何保证或承诺!文档内容仅供研究参考,付费前请自行鉴别。
3、如文档内容存在违规,或者侵犯商业秘密、侵犯著作权等,请点击“违规举报”。

碎片内容

休息休假管理办法

您可能关注的文档

确认删除?
VIP
微信客服
  • 扫码咨询
会员Q群
  • 会员专属群点击这里加入QQ群
客服邮箱
回到顶部