电脑桌面
添加小米粒文库到电脑桌面
安装后可以在桌面快捷访问

南充市2025届二诊理综生物试题

南充市2025届二诊理综生物试题_第1页
1/8
南充市2025届二诊理综生物试题_第2页
2/8
南充市2025届二诊理综生物试题_第3页
3/8
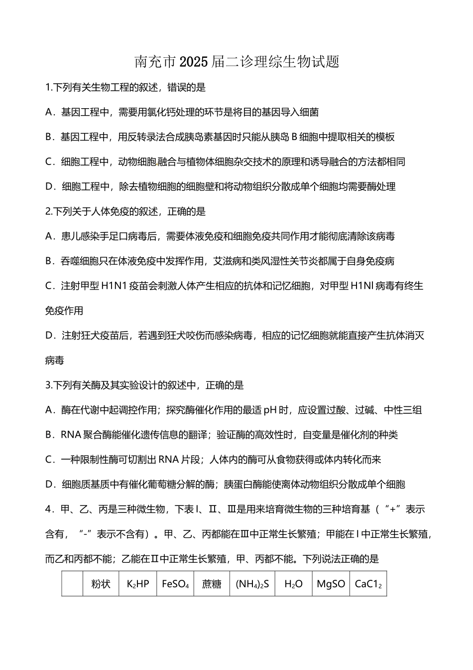
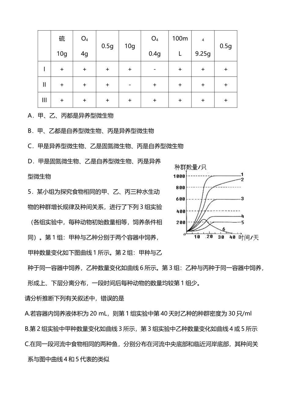
南充市 2025届二诊理综生物试题(5 页)Good is good, but better carries it.精益求精,善益求善。南充市 2025 届二诊理综生物试题1.下列有关生物工程的叙述,错误的是A.基因工程中,需要用氯化钙处理的环节是将目的基因导入细菌B.基因工程中,用反转录法合成胰岛素基因时只能从胰岛 B 细胞中提取相关的模板C.细胞工程中,动物细胞融合与植物体细胞杂交技术的原理和诱导融合的方法都相同D.细胞工程中,除去植物细胞的细胞壁和将动物组织分散成单个细胞均需要酶处理2.下列关于人体免疫的叙述,正确的是A.患儿感染手足口病毒后,需要体液免疫和细胞免疫共同作用才能彻底清除该病毒B.吞噬细胞只在体液免疫中发挥作用,艾滋病和类风湿性关节炎都属于自身免疫病C.注射甲型 H1N1 疫苗会刺激人体产生相应的抗体和记忆细胞,对甲型 H1Nl 病毒有终生免疫作用D.注射狂犬疫苗后,若遇到狂犬咬伤而感染病毒,相应的记忆细胞就能直接产生抗体消灭病毒3.下列有关酶及其实验设计的叙述中,正确的是A.酶在代谢中起调控作用;探究酶催化作用的最适 pH 时,应设置过酸、过碱、中性三组B.RNA 聚合酶能催化遗传信息的翻译;验证酶的高效性时,自变量是催化剂的种类C.一种限制性酶可切割出 RNA 片段;人体内的酶可从食物获得或体内转化而来D.细胞质基质中有催化葡萄糖分解的酶;胰蛋白酶能使离体动物组织分散成单个细胞4.甲、乙、丙是三种微生物,下表 I、Ⅱ、Ⅲ是用来培育微生物的三种培育基(“+”表示含有,“-”表示不含有)。甲、乙、丙都能在Ⅲ中正常生长繁殖;甲能在 I 中正常生长繁殖,而乙和丙都不能;乙能在Ⅱ中正常生长繁殖,甲、丙都不能。下列说法正确的是粉状K2HPFeSO4蔗糖(NH4)2SH2OMgSOCaC12硫10gO44g0.5g10gO40.4g100mL49.25g0.5gI++++-+++II+++-++++III++++++++A.甲、乙、丙都是异养型微生物B.甲、乙都是自养型微生物、丙是异养型微生物C.甲是异养型微生物、乙是固氮微生物、丙是自养型微生物D.甲是固氮微生物、乙是自养型微生物、丙是异养型微生物5.某小组为探究食物相同的甲、乙、丙三种水生动物的种群增长规律及种间关系,进行了下列 3 组实验(各组实验中,每种动物初始数量相等,饲养条件相同)。第 1 组:甲种与乙种分别于两个容器中饲养,甲种数量变化如下图曲线 1 所示。第 2 组:甲种与乙种于同一容器中饲养,乙种数量变化如曲线 6 所示。第 3 组:乙种与丙种于同一容器中饲养,形成...

1、当您付费下载文档后,您只拥有了使用权限,并不意味着购买了版权,文档只能用于自身使用,不得用于其他商业用途(如 [转卖]进行直接盈利或[编辑后售卖]进行间接盈利)。
2、本站所有内容均由合作方或网友上传,本站不对文档的完整性、权威性及其观点立场正确性做任何保证或承诺!文档内容仅供研究参考,付费前请自行鉴别。
3、如文档内容存在违规,或者侵犯商业秘密、侵犯著作权等,请点击“违规举报”。

碎片内容

南充市2025届二诊理综生物试题

您可能关注的文档

人从众+ 关注
实名认证
内容提供者

欢迎光临小店,本店以公文和教育为主,希望符合您的需求。

确认删除?
VIP
微信客服
  • 扫码咨询
会员Q群
  • 会员专属群点击这里加入QQ群
客服邮箱
回到顶部