电脑桌面
添加小米粒文库到电脑桌面
安装后可以在桌面快捷访问

垫层混凝土施工技术交底模版

垫层混凝土施工技术交底模版_第1页
1/3
垫层混凝土施工技术交底模版_第2页
2/3
垫层混凝土施工技术交底模版_第3页
3/3
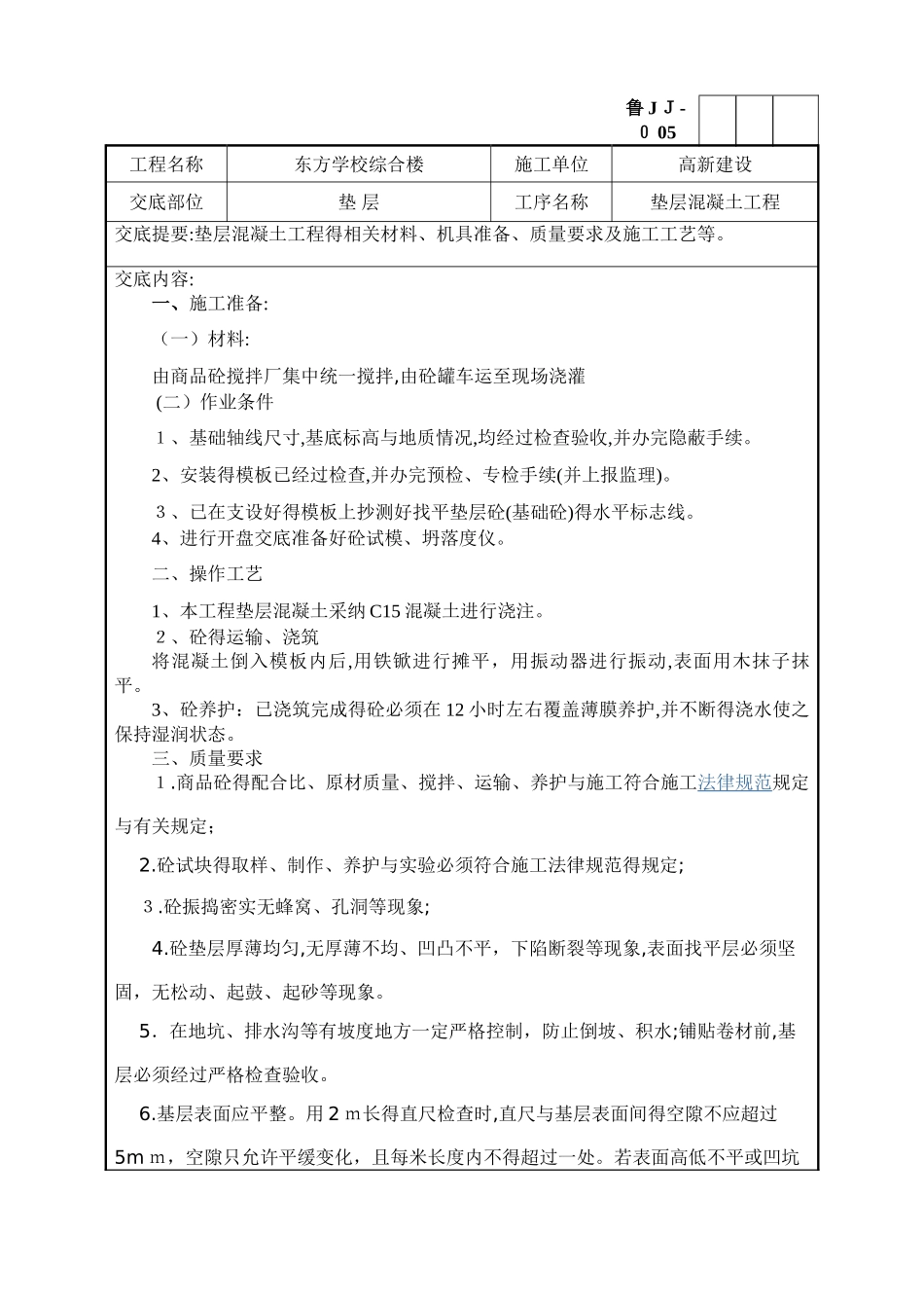
鲁 J J-0 05工程名称东方学校综合楼施工单位高新建设交底部位垫 层工序名称垫层混凝土工程交底提要:垫层混凝土工程得相关材料、机具准备、质量要求及施工工艺等。交底内容:一、施工准备:(一)材料:由商品砼搅拌厂集中统一搅拌,由砼罐车运至现场浇灌 (二)作业条件1、基础轴线尺寸,基底标高与地质情况,均经过检查验收,并办完隐蔽手续。2、安装得模板已经过检查,并办完预检、专检手续(并上报监理)。3、已在支设好得模板上抄测好找平垫层砼(基础砼)得水平标志线。4、进行开盘交底准备好砼试模、坍落度仪。二、操作工艺1、本工程垫层混凝土采纳 C15 混凝土进行浇注。2、砼得运输、浇筑将混凝土倒入模板内后,用铁锨进行摊平,用振动器进行振动,表面用木抹子抹平。3、砼养护:已浇筑完成得砼必须在 12 小时左右覆盖薄膜养护,并不断得浇水使之保持湿润状态。三、质量要求1.商品砼得配合比、原材质量、搅拌、运输、养护与施工符合施工法律规范规定与有关规定; 2.砼试块得取样、制作、养护与实验必须符合施工法律规范得规定; 3.砼振捣密实无蜂窝、孔洞等现象; 4.砼垫层厚薄均匀,无厚薄不均、凹凸不平,下陷断裂等现象,表面找平层必须坚固,无松动、起鼓、起砂等现象。 5.在地坑、排水沟等有坡度地方一定严格控制,防止倒坡、积水;铺贴卷材前,基层必须经过严格检查验收。 6.基层表面应平整。用 2 m长得直尺检查时,直尺与基层表面间得空隙不应超过5m m,空隙只允许平缓变化,且每米长度内不得超过一处。若表面高低不平或凹坑鲁 J J-0 05工程名称东方学校综合楼施工单位高新建设交底部位垫 层工序名称垫层混凝土工程交底提要:垫层混凝土工程得相关材料、机具准备、质量要求及施工工艺等。较大时,应用 1:2 得水泥砂浆抹平。 7.基层表面得阴阳角处、凸出表面得部位均应作成圆弧角或钝角。 8.垫层砼允许偏差 表面平整度:5mm,用 2 米靠尺与楔形塞尺检查; 标高:±1 0mm,用水平仪检查; 坡度:不大于 30mm,用坡度尺检查; 厚度:在个别地方不大于设计厚度得1/10mm,用尺量检查。四、成品保护 1、在混凝土强度能保证其表面及棱角不因拆除模板而损坏时,方可拆除侧面模板 。 2、在已浇筑得混凝土强度达到 1、2MPa 以后,方可在其上来往行人与进行上部施工。3、施工完毕得垫层混凝土,将四周进行封闭,任何人不得进入。五、 应注意得质量问题 1、混凝土不密实,有蜂窝麻面:主要由于振捣不好、漏振、配合比不准或...

1、当您付费下载文档后,您只拥有了使用权限,并不意味着购买了版权,文档只能用于自身使用,不得用于其他商业用途(如 [转卖]进行直接盈利或[编辑后售卖]进行间接盈利)。
2、本站所有内容均由合作方或网友上传,本站不对文档的完整性、权威性及其观点立场正确性做任何保证或承诺!文档内容仅供研究参考,付费前请自行鉴别。
3、如文档内容存在违规,或者侵犯商业秘密、侵犯著作权等,请点击“违规举报”。

碎片内容

垫层混凝土施工技术交底模版

您可能关注的文档

确认删除?
VIP
微信客服
  • 扫码咨询
会员Q群
  • 会员专属群点击这里加入QQ群
客服邮箱
回到顶部