电脑桌面
添加小米粒文库到电脑桌面
安装后可以在桌面快捷访问

多联机空调安装施工方案

多联机空调安装施工方案_第1页
1/6
多联机空调安装施工方案_第2页
2/6
多联机空调安装施工方案_第3页
3/6
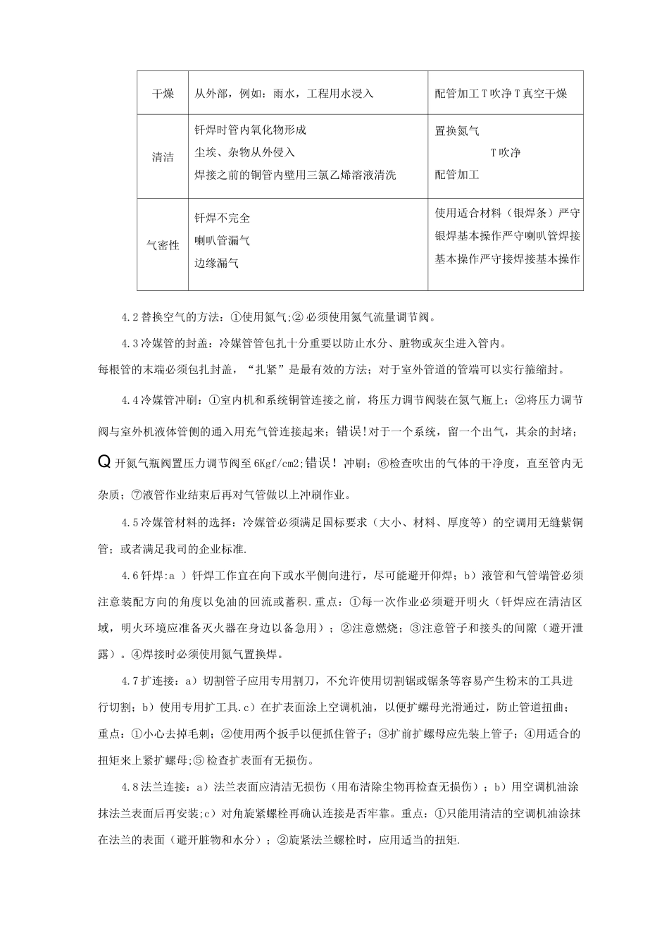
多联机空调安装施工方案1. 管道和预埋件作业:操作步骤:根据设计及甲方要求-决定所需机器的位置、型号、数量-开展工作-检查工作管道预留孔:a)冷凝水管道孔应使管道具有向下的坡度(排水坡度至少保持在 i >0.5,同时也必须考虑绝热管的厚度).b )冷媒管的通孔直径应考虑绝热材料的厚度。2. 室内机安装:操作步骤:决定安装位置一画线一安装悬吊支架一吊装室内机要点:①悬吊支架必须足以承受室内机的重量;② 安装前必须检查并核对设备型号;③ 注意校正主要的设备(主要是管道的布置和走向);④ 应留有足够的空间以供综合维修用;⑤ 应留有一检修孔,尺寸为不小于 450mmX450mm;⑥ 装室内机时应保证有足够的冷凝水管位置。3. 室外机安装:操作步骤:基础的准备-安装室外机3.1 室外机基础:a)基础周围应设置排水沟,以排除设备周围的积水;b)本工程多联室外机安装在屋顶上,必须检查屋顶的强度,并要特别注意保护屋顶的防水层。★安装中的注意点:检查基础的强度和水平度,避开产生振动和噪音; 用 M12 以上的膨胀螺栓和 10mm 厚的避震垫固定室外机.3.2 适当的工作空间:这点特别重要,当设备安装好之后必须留出今后维修保养工作空间,不能过分狭小,以至于影响压缩机的更换。3.3 短路的避开:机器必须被安装在通风良好的地方,否则会发生气流短路。3.4 满足设备正常运转所需要的空气流量。4. 冷媒配管工程:作业顺序:安装室内机-按图纸配铜管-安装铜管一置换氮气一钎焊-吹净-气密试验-真空干燥4.1 冷凝配管三原则:原因防止故障对策干燥从外部,例如:雨水,工程用水浸入配管加工 T 吹净 T 真空干燥清洁钎焊时管内氧化物形成尘埃、杂物从外侵入焊接之前的铜管内壁用三氯乙烯溶液清洗置换氮气T 吹净配管加工气密性钎焊不完全喇叭管漏气边缘漏气使用适合材料(银焊条)严守银焊基本操作严守喇叭管焊接基本操作严守接焊接基本操作4.2 替换空气的方法:①使用氮气;② 必须使用氮气流量调节阀。4.3 冷媒管的封盖:冷媒管管包扎十分重要以防止水分、脏物或灰尘进入管内。每根管的末端必须包扎封盖,“扎紧”是最有效的方法;对于室外管道的管端可以实行箍缩封。4.4 冷媒管冲刷:①室内机和系统铜管连接之前,将压力调节阀装在氮气瓶上;②将压力调节阀与室外机液体管侧的通入用充气管连接起来;错误!对于一个系统,留一个出气,其余的封堵;Q 开氮气瓶阀置压力调节阀至 6Kgf/cm2;错误!冲刷;⑥检查吹出的气体的干净...

1、当您付费下载文档后,您只拥有了使用权限,并不意味着购买了版权,文档只能用于自身使用,不得用于其他商业用途(如 [转卖]进行直接盈利或[编辑后售卖]进行间接盈利)。
2、本站所有内容均由合作方或网友上传,本站不对文档的完整性、权威性及其观点立场正确性做任何保证或承诺!文档内容仅供研究参考,付费前请自行鉴别。
3、如文档内容存在违规,或者侵犯商业秘密、侵犯著作权等,请点击“违规举报”。

碎片内容

多联机空调安装施工方案

您可能关注的文档

确认删除?
VIP
微信客服
  • 扫码咨询
会员Q群
  • 会员专属群点击这里加入QQ群
客服邮箱
回到顶部