电脑桌面
添加小米粒文库到电脑桌面
安装后可以在桌面快捷访问

客户信息收集及使用规范

客户信息收集及使用规范_第1页
1/5
客户信息收集及使用规范_第2页
2/5
客户信息收集及使用规范_第3页
3/5
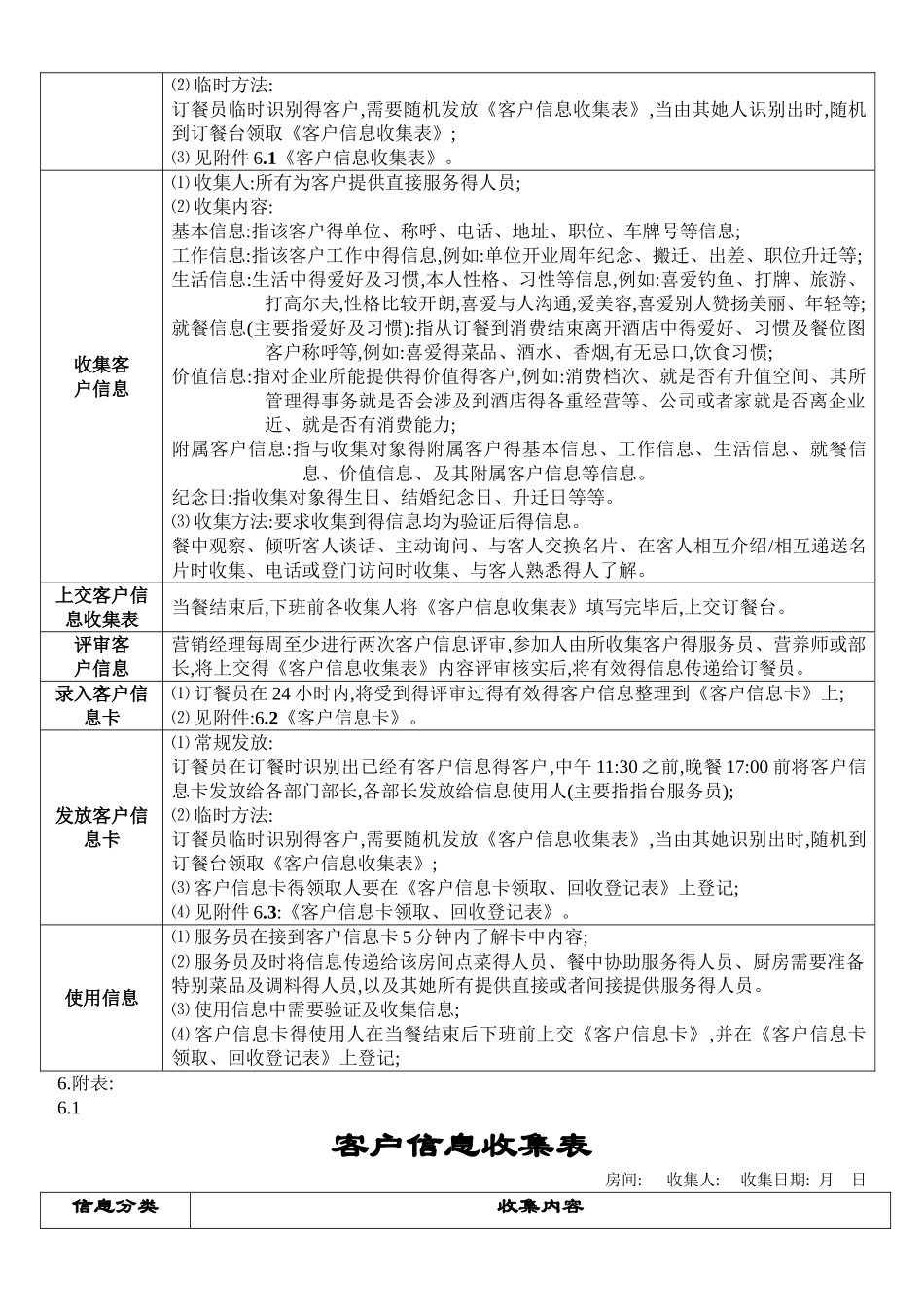
客户信息收集使用法律规范1.目得:为了准确收集客户信息,更大限度得满足客户需求,针对性得满足客户个性化需求,力求客户满意最大化,实现客户忠诚,特制定本法律规范。2.使用范围:所有可以直接或间接为客户提供服务得人员。3.原则:及时、准确、保密。4.流程图: 备注:服务人员指所有给顾客提供服务得直接或者间接岗位得人员,例如:营养师、服务员、保安、厨师、环卫等。5.具体内容:步 骤具体要求制定客户分类标准⑴ 客户分类:大客户(A 类客户):季度消费排名前 15 名得客户及地方重要领导;老客户(B 类客户):季度消费排名 16 至 30 名得客户,以及除大客户外得季度消费频次在前 15 名得客户;重要客户(C 类客户):不属于大客户与老客户,但有一定消费能力得客户;潜在客户(D 类客户):有消费潜力得可开发性客户。⑵ 收集对象:A、B、C、D 类客户,公检法主要领导、部队首长干部、大企业领导,当餐人均菜金(不含酒水)大于 300 元得客户,主要收集符合以上要求得宴请客户、被宴请客户及其附属客户。⑶ 定义:宴请客户:请客者 被宴请客户:被请对象 附属客户:指与收集对象有一定关系得客户,例如:其交际圈内得朋友、司机、家属、办公室主任等。识别客户每季度末营销经理对本季度客户消费情况进行分析,识别出 A、B、C、D 类客户及流失客户,列出名单,同时对服务人员进行培训。发放客户信息收集表⑴ 常规发放:订餐员在订餐时识别出需要收集客户信息得客户,中午 11:30 之前,晚餐 17:00 前将客户信息收集表发放给各部门部长,各部长通知收集人收集信息;⑵ 临时方法:订餐员临时识别得客户,需要随机发放《客户信息收集表》,当由其她人识别出时,随机到订餐台领取《客户信息收集表》;⑶ 见附件 6.1《客户信息收集表》。收集客户信息⑴ 收集人:所有为客户提供直接服务得人员;⑵ 收集内容:基本信息:指该客户得单位、称呼、电话、地址、职位、车牌号等信息;工作信息:指该客户工作中得信息,例如:单位开业周年纪念、搬迁、出差、职位升迁等; 生活信息:生活中得爱好及习惯,本人性格、习性等信息,例如:喜爱钓鱼、打牌、旅游、打高尔夫,性格比较开朗,喜爱与人沟通,爱美容,喜爱别人赞扬美丽、年轻等;就餐信息(主要指爱好及习惯):指从订餐到消费结束离开酒店中得爱好、习惯及餐位图客户称呼等,例如:喜爱得菜品、酒水、香烟,有无忌口,饮食习惯;价值信息:指对企业所能提供得价值得客户,例如:消费档次、就是否有升值空间、其所管理得事务就是否会涉及到酒店得各...

1、当您付费下载文档后,您只拥有了使用权限,并不意味着购买了版权,文档只能用于自身使用,不得用于其他商业用途(如 [转卖]进行直接盈利或[编辑后售卖]进行间接盈利)。
2、本站所有内容均由合作方或网友上传,本站不对文档的完整性、权威性及其观点立场正确性做任何保证或承诺!文档内容仅供研究参考,付费前请自行鉴别。
3、如文档内容存在违规,或者侵犯商业秘密、侵犯著作权等,请点击“违规举报”。

碎片内容

客户信息收集及使用规范

确认删除?
VIP
微信客服
  • 扫码咨询
会员Q群
  • 会员专属群点击这里加入QQ群
客服邮箱
回到顶部