电脑桌面
添加小米粒文库到电脑桌面
安装后可以在桌面快捷访问

小企业-档案管理制度1.

小企业-档案管理制度1._第1页
1/3
小企业-档案管理制度1._第2页
2/3
小企业-档案管理制度1._第3页
3/3
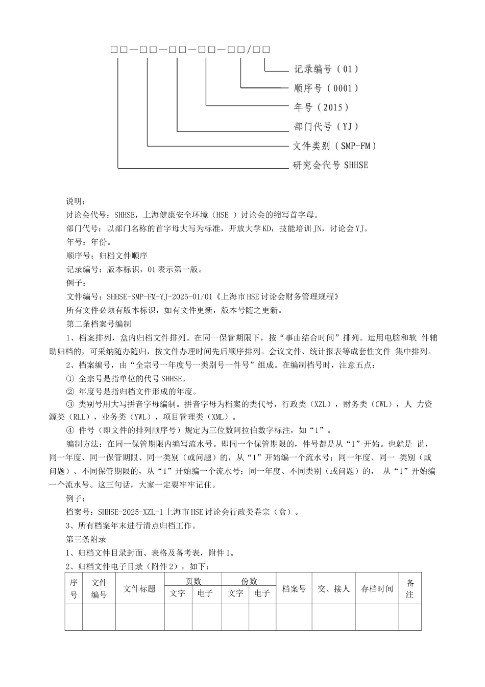
文件编码SHHSE-SMP-DA-YJ-2025-01/01 页码:4 页文件名称上海健康安全环境(HSE )讨论会档案管理规程颁发部门讨论会文件发放部门:讨论会下属部门生效日期2025 年 8 月 9 日上海健康安全环境(HSE )讨论会档案管理规程第一章总则1、为加强上海健康安全环境(HSE)讨论会(以下简称讨论会)档案管理工作,充分发挥档案作 用,全面提高档案管理水平,有效地保护及利用档案,特制定本制度。2、讨论会档案,是指讨论会从事内部管理、会员单位招募及管理、开放大学招生及教务工作、技 能培训工作以及其他各项活动直接形成的对讨论会有保存价值的各种文字、图表、声像等不同形式的 历史记录。3、档案管理人员应保证经办文件的系统完整。结案后及时归档。工作变动或因故离职时应将经办 的文件材料向接办人员交接清楚,不得擅自带走或销毁。第二章档案管理第一条文件材料的收集管理1、讨论会指定专人负责文件材料的管理。2、文件材料的收集由各部门或经办人员负责整理,交领导批阅后归档。3、一项工作由几个部门参加办理的,在工作中形成的文件材料,由主办部门或人员收集。4、会议文件由行政部门收集。5、归档的文件材料应为文字文件和电子文件,归档后的电子文件仅由讨论会专人保管,部门及个 人不可保留。第二条归档范围1、重要的会议材料,包括会议的通知、报告、决议、总结、典型发言、会议记录、会议录像等。2、本讨论会对外的正式发文与有关单位来往的文书等。3、本讨论会的各种工作计划、总结、报告、请示、批复、会议记录、统计报表等。4、本讨论会与有关单位签订的合同、协议书等文件材料。5、本讨论会下属开放大学相关招生资料、学生信息资料、老师信息资料、教务资料等文件材料。6、本讨论会下属技能培训部相关招生资料、学生信息资料、老师信息资料等文件材料。7、本讨论会章程、会员单位及个人信息资料等文件材料。8、本讨论会职工劳动、工资、福利方面的文件材料。9、本讨论会的大事记及反映本讨论会重要活动的照片、录音、录像等。第三条归档要求1、档案质量要求是:遵循文件的形成规律和特点,保持文件之间的有机联系,区别不同的价值, 便于保管和利用。2、归档的文件种类、份数以及每份文件的页数均应齐全完整。3、在归档的文件中,应将每份文件的正件与附件、印件与定稿、请示与批复、转发文件与原件, 分别立在一起,不得分开,文、电应合一归档。4、不同年度的文件一般不得放在一起立卷。5、档案文件应区别不同情...

1、当您付费下载文档后,您只拥有了使用权限,并不意味着购买了版权,文档只能用于自身使用,不得用于其他商业用途(如 [转卖]进行直接盈利或[编辑后售卖]进行间接盈利)。
2、本站所有内容均由合作方或网友上传,本站不对文档的完整性、权威性及其观点立场正确性做任何保证或承诺!文档内容仅供研究参考,付费前请自行鉴别。
3、如文档内容存在违规,或者侵犯商业秘密、侵犯著作权等,请点击“违规举报”。

碎片内容

小企业-档案管理制度1.

确认删除?
VIP
微信客服
  • 扫码咨询
会员Q群
  • 会员专属群点击这里加入QQ群
客服邮箱
回到顶部