电脑桌面
添加小米粒文库到电脑桌面
安装后可以在桌面快捷访问

工程技术部岗位职责

工程技术部岗位职责_第1页
1/8
工程技术部岗位职责_第2页
2/8
工程技术部岗位职责_第3页
3/8
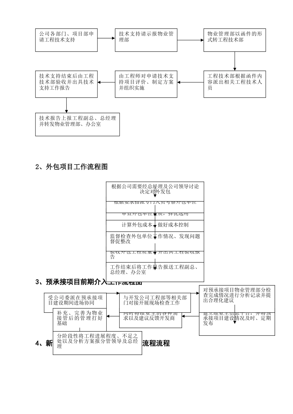
工程技术部岗位职责1、负责组织承接物业项目的工程验收及开发商相关技术资料的交接。2、负责公司工程改造、各项设施设备更新、维护的方案制定、预算编制并组织实施。3、负责物业工程项目的审批、合同的签订、组织实施、过程监督检查、验收、评价和结算工作。4、负责房屋安全及配套设施设备安全全鉴定并提供工程技术指导与服务。5、负责公司工程质量、工程投诉的对外协调和处理。6、负责制定设备系统的安全操作规程、设备运行、维护保养法律规范和计划,并建立设施设备台账。7、负责做好工程类技术资料的收集、整理、完善和存档工作。8、负责为项目部提供工程技术支持。9、协助开发商对欲承接物业项目中有关物业管理配套设施设备的检查并提出合理化建议。10、负责物业项目招标工作。11、负责对项目部维修工技能及前期物业对管理员在装修期工作重点及装修检查重点部位和鉴别是否合格的方法的培训工作。12、负责新建小区装修期的装修工程管理,制定成品保护方案并监督检查成品保护工作落实情况。13、定期检查监督欲承接物业项目的工程质量及进度并通过网络等形式发布给准业主。14、接受上级安排的其它工作。工程技术部经理岗位职责1、遵守公司的各项规章制度,在分管副总的直接领导下具体负责本部门的各项日常管理工作。2、负责对已批准项目的组织实施。3、负责工程改造、设备更新的方案编制并组织实施。负责本公司所管辖区供配电、给排水、供暖等系统的运行、保养、维修管理和控制。4、负责组织各类设备的维修保养,事故处理,参加相关设备的各种验收工作。5、负责公司有关计量、检测设备的定期校验工作。6、负责所管辖区设备系统的安全操作、设备运行、设备维护保养规程的执行,确保设备的正常运行。7、计划、组织、实施本部门人员的培训工作。8、建立健全各项基础工作台帐和记录。9、具体负责物业工程项目招标文件的起草及竞标过程,对竞标结果负责。10、负责外包项目的现场控制,合理安排人员监督外包工程质量,对施工过程及结果负责。11、完成上级交办的其它临时性任务。工程技术部岗位设置图 工程技术部工作流程图1、内部技术支持工作流程工程技术部经理强电工程师弱电工程师暖通工程师土建工程师文员2、外包项目工作流程图3、预承接项目前期介入工作流程图4、新增、改造、更新工程项目工作流程流程技术支持请示报物业管理部公司各部门、项目部申请工程技术支持物业管理部以函件的形式转工程技术部由工程师对申请技术支持项目评价、制定方案并...

1、当您付费下载文档后,您只拥有了使用权限,并不意味着购买了版权,文档只能用于自身使用,不得用于其他商业用途(如 [转卖]进行直接盈利或[编辑后售卖]进行间接盈利)。
2、本站所有内容均由合作方或网友上传,本站不对文档的完整性、权威性及其观点立场正确性做任何保证或承诺!文档内容仅供研究参考,付费前请自行鉴别。
3、如文档内容存在违规,或者侵犯商业秘密、侵犯著作权等,请点击“违规举报”。

碎片内容

工程技术部岗位职责

确认删除?
VIP
微信客服
  • 扫码咨询
会员Q群
  • 会员专属群点击这里加入QQ群
客服邮箱
回到顶部