电脑桌面
添加小米粒文库到电脑桌面
安装后可以在桌面快捷访问

燃气管道安装工程安全技术交底

燃气管道安装工程安全技术交底_第1页
1/4
燃气管道安装工程安全技术交底_第2页
2/4
燃气管道安装工程安全技术交底_第3页
3/4
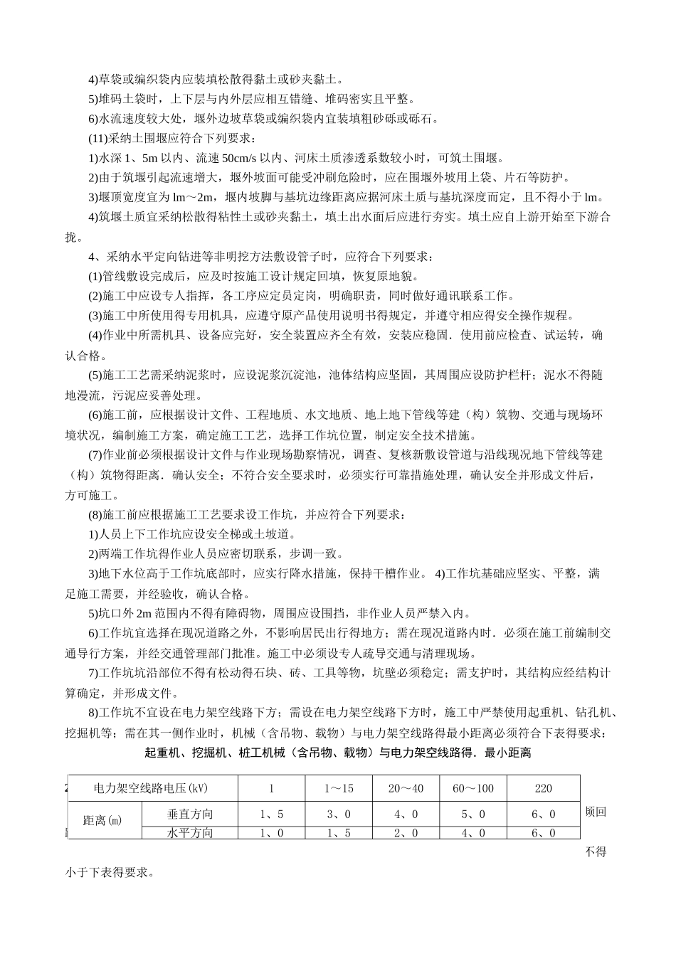
燃气管道下管与铺管施工安全技术交底1.一般规定1、燃气管道与地上地下建(构)筑物与其她管道之间得水平与垂直净距,应按设计规定保持安全距离;任何情况下,不得将燃气管道与动力或照明电缆同沟铺设。2、聚乙烯管安装应符合卜列要求:(1)施工中严禁明火;热熔、电熔连接时,不得用手直接触摸接口。(2)管材与管材粘接材料应专库存放,并建立管理制度,余料应回收。(3)接口机具得电气接线与拆卸必须由电工负责.并符合施工用电安全技术交底具体要求。作业中应保护电缆线完好无损,发现破损、漏电征兆时,必须立即停机、断电,由电工处理。3、管道穿越河道施工时,应符合下列要求:(1)过河管道宜在枯水季节施工。(2)施工前,应向河道管理部门中办施工手续,并经批准。(3)作业区临水边应设护栏与安全标志,阴暗与夜间时应加设警示灯。(4)进入水深超过 1、2m 得水域作业时,应选派熟悉水性得人员,并应实行防止溺水得安全措施。(5)施工前,应对河道与现场环境进行调查,掌握现场得工程地质、地下水状况与河道宽度、水深、流速、最高洪水位、上下游闸堤、施工范围内得地上与地下设施等现况,编制过河管道施工方案,制定相应得安全技术措施。(6)施工中,过河管道两端检查井井口应盖牢或设围挡。(7)管道验收合格后应及时回填沟槽;回填应符合回填安全技术交底具体要求。(8)围堰施工应符合下列要求:1)筑堰应自上游起,至下游合拢。2)围堰外侧迎水面应实行防冲刷措施。3)围堰内得面积应满足沟槽施工与设置排水设施得要求。4)围堰顶面应高出施工期间可能出现得最高水位 70cm 以上。5)围堰断面应据水力状况确定,其强度、稳定性应满足最高水位、最大流速时得水力要求。围堰不得渗漏。6)拆除坝体、围堰应先清除施工区内影响航运与污染水体得物质,并应通知河道管理部门。拆除时应从河道中心向两岸进行,将坝体、围堰等拆除洁净。(9)采纳渡管导流方法施工应符合下列要求:1)渡管必须稳定嵌固于坝体中。2)筑坝范围应满足过河管道施工安全作业得要求。3)渡管应采纳钢管焊制,上下游坝体范围内管外壁应设止水环。4)当渡管大于或等于两排时,渡管净距应大于或等于 2 倍管径。5)人工运渡管及其就位应统一指挥,上、下游作业人员应协调配合。6)渡管过水断面、筑坝高度与断面应经水力计算确定。坝顶得高度应比施工期间可能出现得最高水位高 70cm 以上。(10)采纳土袋围堰应符合下列要求:1)水深 1、5m 以内、流速 1、Om/s 以内、河床土质渗透系数较小时可...

1、当您付费下载文档后,您只拥有了使用权限,并不意味着购买了版权,文档只能用于自身使用,不得用于其他商业用途(如 [转卖]进行直接盈利或[编辑后售卖]进行间接盈利)。
2、本站所有内容均由合作方或网友上传,本站不对文档的完整性、权威性及其观点立场正确性做任何保证或承诺!文档内容仅供研究参考,付费前请自行鉴别。
3、如文档内容存在违规,或者侵犯商业秘密、侵犯著作权等,请点击“违规举报”。

碎片内容

燃气管道安装工程安全技术交底

您可能关注的文档

确认删除?
VIP
微信客服
  • 扫码咨询
会员Q群
  • 会员专属群点击这里加入QQ群
客服邮箱
回到顶部