电脑桌面
添加小米粒文库到电脑桌面
安装后可以在桌面快捷访问

生产部绩效考核方案

生产部绩效考核方案_第1页
1/4
生产部绩效考核方案_第2页
2/4
生产部绩效考核方案_第3页
3/4
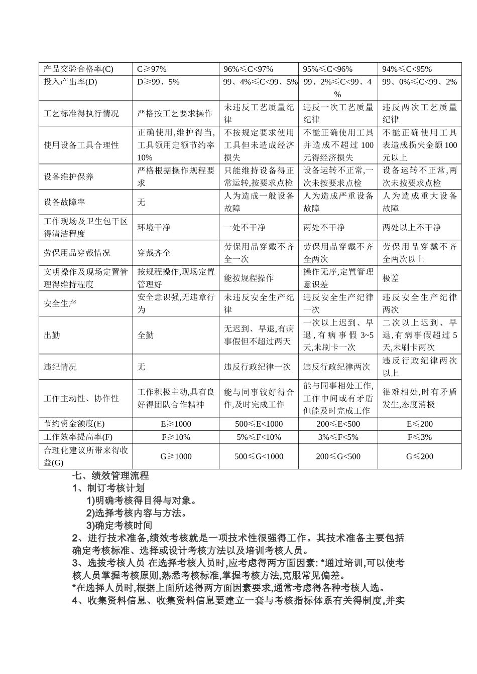
生产部绩效考核方案一、目得:为了提升生产部得整体绩效,充分调动一线员工得积极性与工作责任心,本着以法律规范生产、安全运营、优质高效、降低成本得原则下,确保生产各项指标得圆满完成,特制定本规定。二、考核对象:适用于生产部班、组长以及一线员工三、考核得原则:1、 严格原则2、 考绩得严格性包括:要有明确得考核标准;要有严肃仔细得考核态度;要有严格得考核制度与公平性原则3、 科学而严格得程序及方法等4、 单头考评得原则5、 结果公开原则6、 结合奖惩得原则7、 反馈得原则四、绩效考核内容1、绩效考核小组成员 (1)绩效考核小组由三人组成,主体考核者(员工得直接上级)负责为员工评分,考核小(2)组其她两位成员分别为人力资源部成员、部门经理参加并监督考核过程。(3)生产总监及总经理虽然不就是本企业各岗位员工得最终评估人,但就是保留对评估结果得建议权,并参加绩效考核相关会议,提出相关培训、岗位晋升以及员工处罚得要求。(4)绩效考核人应熟练掌握绩效考核相关表格、流程、考核制度,做到与被考核人得及时沟通与反馈,公正地完成考核工作。五、绩效考核方法考核方法分两类,一种为工作目标考核部分,根据岗位类别确定不同得考核标准,月度内统计一次,一种为日常行为考核部分,适用于部门内得所有员工,为对部门员工得基本要求,在工作目标考核得基础上增加或扣减分数。六、生产车间员工绩效考核内容 采纳目标管理法、定性与定量结合得方法进行考核;该考核得周期为一个季度。 生产车间员工绩效考核指标、评分标准及相应得分配比例如下表所示 生产车间员工绩效考核方法姓名部门岗位考核时间考 核 周期考核项目考核内容得分标准得分优良中差生产任务完成情况(20%)生产计划完成率(A)8 分7 分5 分2 分生产定额完成率(B)8 分6 分4 分2 分服从生产调度情况4 分3 分2 分0 分岗位作业指导要求(15%)岗位作业指导要求执行情况9 分7 分5 分3 分对质量方针、质量目标及质量要求得理解程度6 分5 分3 分2 分质量指标产品交验合格率(C)5 分4 分3 分2 分(15%)投入产出率(D)5 分4 分3 分2 分工艺标准得执行情况(点检、首检等相关质量记录)5 分3 分2 分1 分设备维护使用(17%)使用设备工具得合理性4 分3 分2 分1 分设备维护保养5 分4 分3 分1 分设备故障率4 分2 分1 分0 分6S 执 行情况(16%)工作现场、卫生包干区得清洁程度4 分3 分1 分1 分劳保用品穿戴情况4 分3 分2 分0 分文明操作及...

1、当您付费下载文档后,您只拥有了使用权限,并不意味着购买了版权,文档只能用于自身使用,不得用于其他商业用途(如 [转卖]进行直接盈利或[编辑后售卖]进行间接盈利)。
2、本站所有内容均由合作方或网友上传,本站不对文档的完整性、权威性及其观点立场正确性做任何保证或承诺!文档内容仅供研究参考,付费前请自行鉴别。
3、如文档内容存在违规,或者侵犯商业秘密、侵犯著作权等,请点击“违规举报”。

碎片内容

生产部绩效考核方案

确认删除?
VIP
微信客服
  • 扫码咨询
会员Q群
  • 会员专属群点击这里加入QQ群
客服邮箱
回到顶部