电脑桌面
添加小米粒文库到电脑桌面
安装后可以在桌面快捷访问

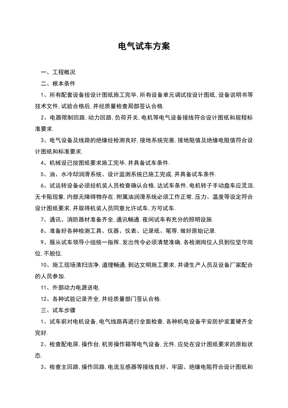
电气试车方案

电气试车方案_第1页
1/4
电气试车方案_第2页
2/4
电气试车方案_第3页
3/4
电气试车方案 一、工程概况 二、根本条件 1、所有配套设备按设计图纸施工完毕,所有设备单元调试按设计图纸,设备说明书等技术文件,试验合格后,并经质量检查局部签认合格. 2、电器限制回路,动力回路,负荷开关,电机等电气设备接线符合设计图纸和规程标准要求. 3、电气设备及线路的绝缘经检测良好,接地系统完善,接地阻值及绝缘电阻值符合设计图纸和标准要求. 4、机械设已按图纸要求施工完毕,并具备试车条件. 5、油、水冷却润滑系统、设计监测系统已施工完成,并具备试车条件. 6、试运转设备必须经机装人员检查确认合格,达试车条件,电机转子手动盘车应灵活,无卡阻现象,内部无障碍物存在.附属油润滑系统必须工作正常,压力、温度等设定符合设计图纸要求,并取得机装人员同意允许试车,方可试车. 7、通讯、消防器材准备齐全,通讯畅通.夜间试车有充分的照明设施. 8、准备好各种检测工具、仪器、仪表、记录纸、笔等,做好原始记录. 9、服从试车领导小组统一指挥,发出传令必须清楚准确,各检测岗位人员到位坚守岗位,不脱位. 10、施工现场清扫洁净,道理畅通,到达文明施工要求,并请生产人员及设备厂家配合的人员参加. 11、外部动力电源送电. 12、各种试验记录齐全,并经质量部门签认合格. 三、试车步骤 1、试车前对电机设备,电气线路再进行全面检查,各种机电设备平安防护装置硬齐全完好. 2、检查配电屏,操作台,机旁操作箱等电气设备,元件,应处在设计图纸要求的原始状态. 3、检查主回路,操作回路,电流互感器等接线良好、牢固、绝缘电阻符合设计图纸和规程标准要求. 4、进行空操作模拟试验:只合操作回路不合主回路.、根据原理图进行单体空操作.、单体空操作无问题后进行连锁空操作.、确认各项电控,自控,手动,集中操作系统处于良好状态,各电气设备元件,继电保护动作灵敏,可靠,合格后进行电机试运转. 5、电机试运转:模拟试验空操作合格后,试车领导小组,允许送电后,方可进行电机试运转.、严格执行平安操作规程停、送电规定及公司有关专业治理制度.、听从试车领导小组的统一指挥在得到允许起车的指令后,由安装电装人员闭合低压屏上电源开关,由电装人员在机旁箱操作,确认无误后,再进行集中操作台操作.、由机装人员负责确认电机旋转方向,是否符合所拖动设备要求的旋转方向.、电装人员检查记录每次起车时的各种仪表显示准确,并做好原始记录.、由机装人员检查电机转速,声音,轴温,轴瓦润滑情况.、按试车领导小组要求的时间进行运转电机.、电机空载试车无问...

1、当您付费下载文档后,您只拥有了使用权限,并不意味着购买了版权,文档只能用于自身使用,不得用于其他商业用途(如 [转卖]进行直接盈利或[编辑后售卖]进行间接盈利)。
2、本站所有内容均由合作方或网友上传,本站不对文档的完整性、权威性及其观点立场正确性做任何保证或承诺!文档内容仅供研究参考,付费前请自行鉴别。
3、如文档内容存在违规,或者侵犯商业秘密、侵犯著作权等,请点击“违规举报”。

碎片内容

电气试车方案

您可能关注的文档

确认删除?
VIP
微信客服
  • 扫码咨询
会员Q群
  • 会员专属群点击这里加入QQ群
客服邮箱
回到顶部