电脑桌面
添加小米粒文库到电脑桌面
安装后可以在桌面快捷访问

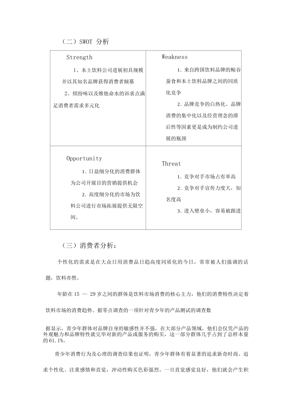
维他命水营销策划方案

维他命水营销策划方案_第1页
1/9
维他命水营销策划方案_第2页
2/9
维他命水营销策划方案_第3页
3/9
农夫山泉维他命水营销策划方案一、饮料行业现状分析近几年,我国软饮料年产量以超过 20%的年均增长率递增,达成 13 多万吨。在产量增长的同时,品种也日趋多样化,为消费者提供了更多的选择余地。我国饮料品种已由单一的汽水进展成为涉及碳酸饮料、果汁饮料、蔬菜汁、乳饮料等八大类。2025 年包装饮用水的消费量大幅下降,而果蔬类饮料走俏,同比上升了 5.6%;碳酸饮料和功能性饮料的消费量略有下降,分别减少了 1.7%和 1.9%,但是,包装饮用水、茶饮料和碳酸饮料的实际消费量仍比预测的乐观。这说明人们在饮料的消费上呈现替代性,而果蔬汁饮料对传统水、饮料的替代进程较为缓慢,对竞争产品的冲击仍不强烈。从 2025 年夏开始,果蔬汁、茶饮料和功能性饮料成为消费者重要购买的三大种类饮品。果蔬汁饮料消费量将小幅增长,功能性饮料将大幅增长,茶饮料、含乳饮料、咖啡及酒精饮料不会有太大变化,碳酸饮料和包装饮用水的消费将大幅减少。消费者对含乳饮料和功能性饮料的规定更高,规定生产厂商保证其天然性,这不仅仅是对新产品研发的规定,更是对饮品安全性的重视。有资料显示,到 2025 年,全球果汁及碳酸饮料将增至 730 亿升,未来产品的品质及创新是饮料公司获利的关键因素,公司间的并购也将是占有市场的良方。一般而言,软饮料产品技术含量不高,市场进入相对比较容易,因此竞争特别剧烈。目前已上市的几家公司优势不明显,只有那些拥有资源优势、品牌优势、生产特色产品且内部经营管理水平较高,达成规模效益的公司才能获得较高的收益水平。二、饮料市场的现状分析当今饮料市场活跃着八大类产品,涉及:包装饮用水、碳酸饮料、果蔬饮料、茶饮料、功能型饮料、乳饮料、酒精饮料、咖啡饮料等。最常购买的几大品牌中,碳酸饮料品牌占到三个,可可乐仍是消费的主流。在消费者最常购买的品牌中,“可可乐”、“雪碧”、“酷儿”三个品牌合计占有 34.9%的份额,霸主地位无人能及。老对手“百事可乐”的常常购买频率有只相称于它的 1/7价位比较高的 1%果汁由于营养丰富、低糖、低脂、高钙,也成为消费者购买的热点,“汇源”是重要的被购买品牌。“统一鲜橙多”、“康师傅每日 C 果汁”、“农夫果园”等低浓度果汁通过几年对市场的培育,也已经占据了一定的份额,使人们将喝果汁、蔬菜汁变为一种习惯。三、市场环境分析(一)功能性饮料市场分析:目前市场上销售的软饮料重要分为碳酸饮料、乳品饮料、功能饮料、果汁饮料和茶饮...

1、当您付费下载文档后,您只拥有了使用权限,并不意味着购买了版权,文档只能用于自身使用,不得用于其他商业用途(如 [转卖]进行直接盈利或[编辑后售卖]进行间接盈利)。
2、本站所有内容均由合作方或网友上传,本站不对文档的完整性、权威性及其观点立场正确性做任何保证或承诺!文档内容仅供研究参考,付费前请自行鉴别。
3、如文档内容存在违规,或者侵犯商业秘密、侵犯著作权等,请点击“违规举报”。

碎片内容

维他命水营销策划方案

您可能关注的文档

确认删除?
VIP
微信客服
  • 扫码咨询
会员Q群
  • 会员专属群点击这里加入QQ群
客服邮箱
回到顶部