电脑桌面
添加小米粒文库到电脑桌面
安装后可以在桌面快捷访问

防雷工程施工组织方案

防雷工程施工组织方案_第1页
1/4
防雷工程施工组织方案_第2页
2/4
防雷工程施工组织方案_第3页
3/4
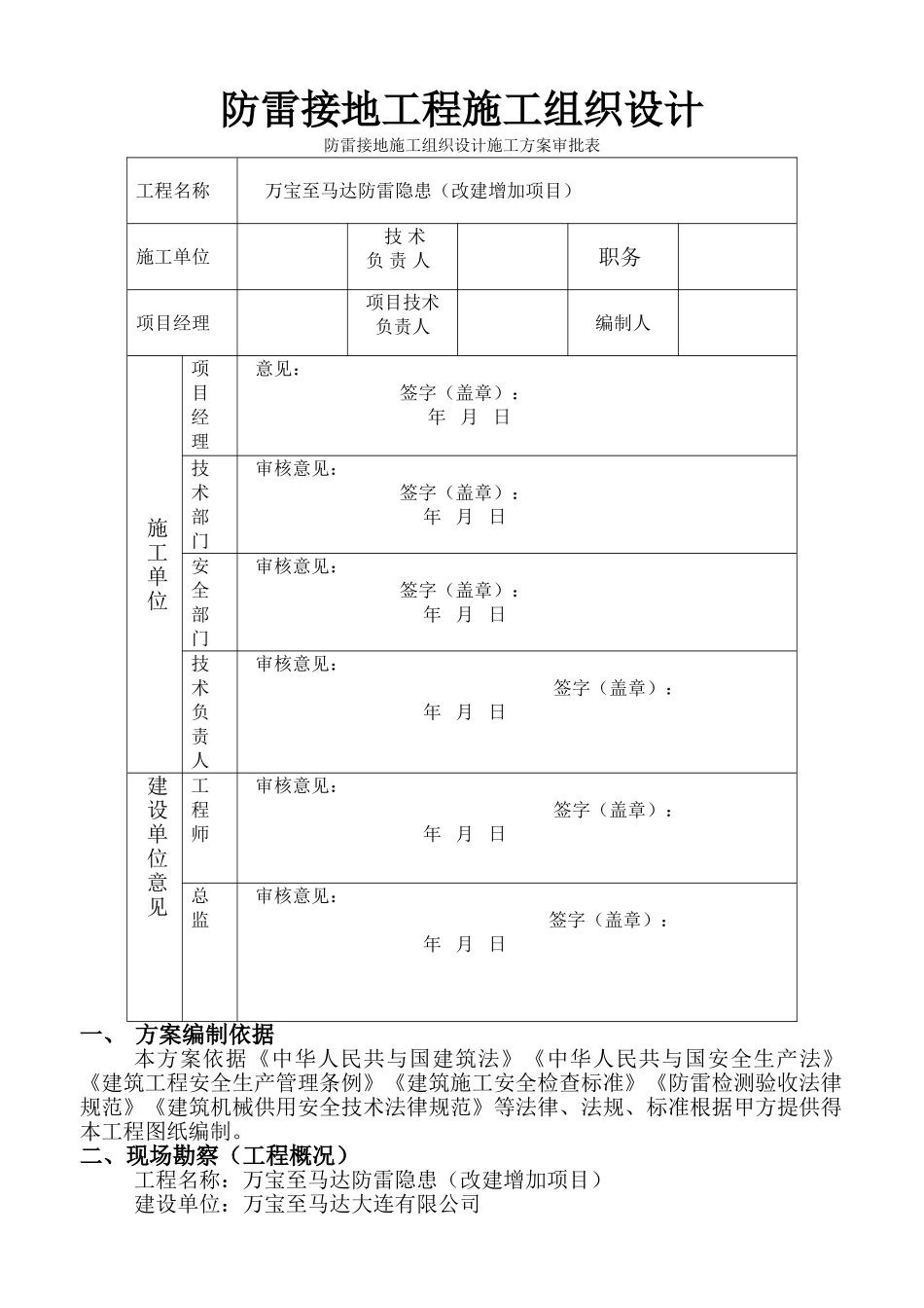
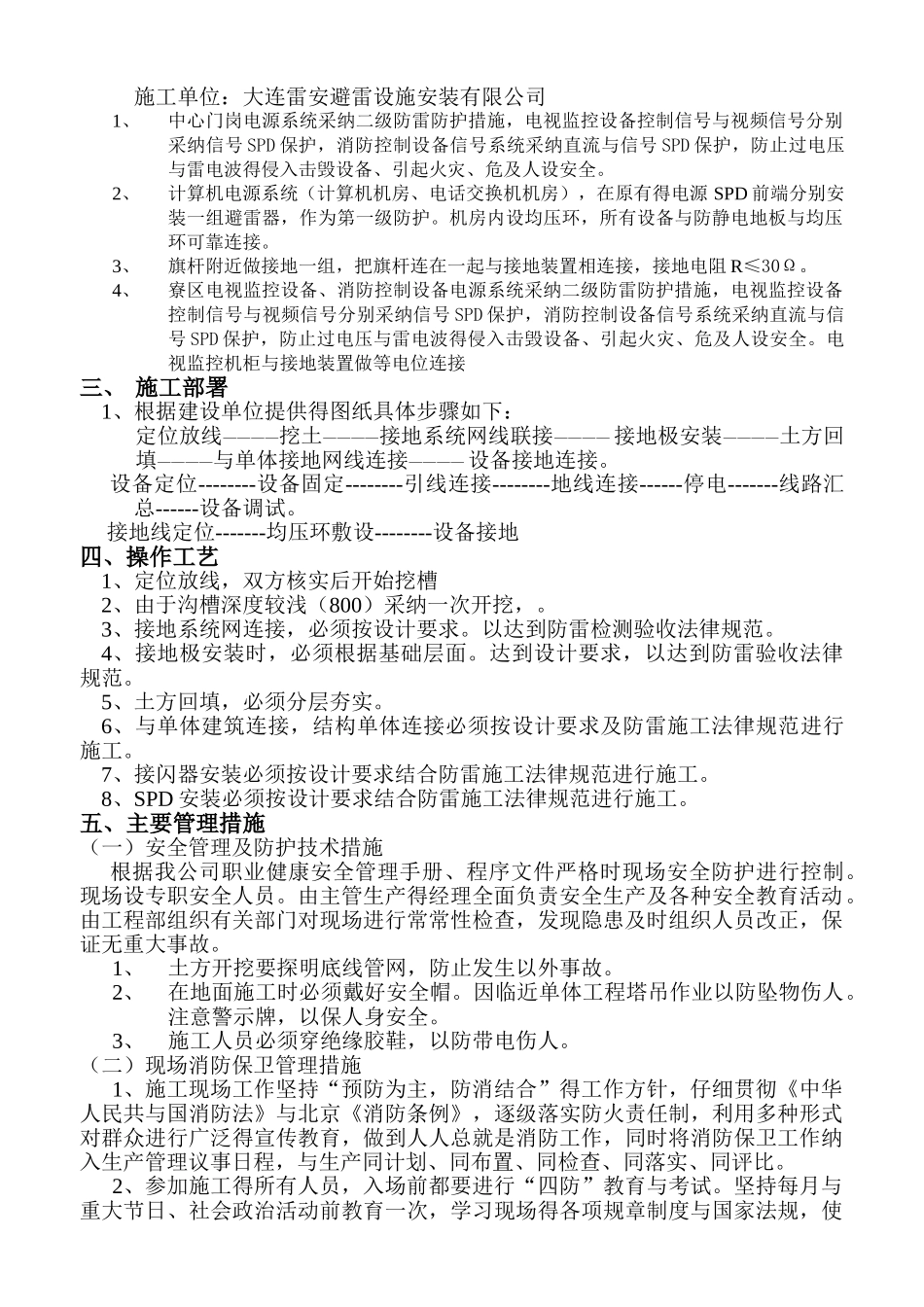
防雷接地工程施工组织设计防雷接地施工组织设计施工方案审批表工程名称万宝至马达防雷隐患(改建增加项目)施工单位技 术负 责 人职务项目经理项目技术负责人 编制人施工单位项目经理意见: 签字(盖章): 年 月 日技术部门审核意见: 签字(盖章): 年 月 日安全部门审核意见: 签字(盖章): 年 月 日技术负责人审核意见:签字(盖章): 年 月 日建设单位意见工程师审核意见:签字(盖章): 年 月 日总监审核意见: 签字(盖章): 年 月 日一、 方案编制依据本方案依据《中华人民共与国建筑法》《中华人民共与国安全生产法》《建筑工程安全生产管理条例》《建筑施工安全检查标准》《防雷检测验收法律规范》《建筑机械供用安全技术法律规范》等法律、法规、标准根据甲方提供得本工程图纸编制。二、现场勘察(工程概况)工程名称:万宝至马达防雷隐患(改建增加项目)建设单位:万宝至马达大连有限公司施工单位:大连雷安避雷设施安装有限公司1、中心门岗电源系统采纳二级防雷防护措施,电视监控设备控制信号与视频信号分别采纳信号 SPD 保护,消防控制设备信号系统采纳直流与信号 SPD 保护,防止过电压与雷电波得侵入击毁设备、引起火灾、危及人设安全。2、计算机电源系统(计算机机房、电话交换机机房),在原有得电源 SPD 前端分别安装一组避雷器,作为第一级防护。机房内设均压环,所有设备与防静电地板与均压环可靠连接。3、旗杆附近做接地一组,把旗杆连在一起与接地装置相连接,接地电阻 R≤30Ω。4、寮区电视监控设备、消防控制设备电源系统采纳二级防雷防护措施,电视监控设备控制信号与视频信号分别采纳信号 SPD 保护,消防控制设备信号系统采纳直流与信号 SPD 保护,防止过电压与雷电波得侵入击毁设备、引起火灾、危及人设安全。电视监控机柜与接地装置做等电位连接三、 施工部署1、根据建设单位提供得图纸具体步骤如下:定位放线————挖土————接地系统网线联接———— 接地极安装————土方回填————与单体接地网线连接———— 设备接地连接。 设备定位--------设备固定--------引线连接--------地线连接------停电-------线路汇总------设备调试。 接地线定位-------均压环敷设--------设备接地四、操作工艺1、定位放线,双方核实后开始挖槽2、由于沟槽深度较浅(800)采纳一次开挖,。3、接地系统网连接,必须按设计要求。以达到防雷检测验收法律规范。4、接地极安...

1、当您付费下载文档后,您只拥有了使用权限,并不意味着购买了版权,文档只能用于自身使用,不得用于其他商业用途(如 [转卖]进行直接盈利或[编辑后售卖]进行间接盈利)。
2、本站所有内容均由合作方或网友上传,本站不对文档的完整性、权威性及其观点立场正确性做任何保证或承诺!文档内容仅供研究参考,付费前请自行鉴别。
3、如文档内容存在违规,或者侵犯商业秘密、侵犯著作权等,请点击“违规举报”。

碎片内容

防雷工程施工组织方案

确认删除?
VIP
微信客服
  • 扫码咨询
会员Q群
  • 会员专属群点击这里加入QQ群
客服邮箱
回到顶部