电脑桌面
添加小米粒文库到电脑桌面
安装后可以在桌面快捷访问

项目提成方案

项目提成方案_第1页
1/3
项目提成方案_第2页
2/3
项目提成方案_第3页
3/3
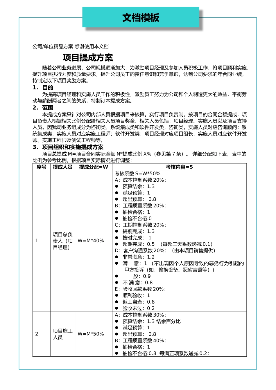
公司/单位精品方案 感谢使用本文档 项目提成方案随着公司业务进展,公司规模逐渐加大,为激励项目经理及参加人员积极工作,将项目顺利实施,提升项目执行力度和质量要求,提升公司员工的责任意识和竞争意识,达到公司要求的年合同业绩,特制定以下项目奖励方案。 1. 目的 为提高项目经理和实施人员工作的积极性,激励员工努力为公司和个人制造更大的效益,平衡劳动与薪酬两者之间的关系,特制订本提成方案。 2. 范围 本提成方案只针对公司内部人员根据项目来核算。实行项目负责制,按项目的合同金额提成,项目负责人根据相关比例分配给相关人员项目奖金。相关人员包括:项目经理、实施人员以及项目支持人员。因我司业务组成分为咨询类、系统集成类和软件开发类,咨询类,实施人员对应咨询顾问;系统集成类,实施人员对应实施工程师;软件开发类:项目经理对应项目组长,实施人员对应软件开发师、实施工程师及测试工程师等。3. 项目组织和实施提成方案项目总提成 M=项目合同实际金额 N*提成比例 X%(参见第 7 条)。 详细分配如下表,表中的比例为参考比例,根据项目实际情况进行调整: 序号提成人员提成分配=W考核内容=S1项目总负责人(项目经理)W=M*40%考核系数 S=W*50% A:成本控制系数 20%:预算结余:1.3 满足预算:1 超出预算: 0.8 B:工程质量系数 20%: 抽检合格:1 抽检不合格:0 C:工期控制系数 20%: 提前完成:1.3 按时完成: 1 超期完成:0.5 (每超三天系数递减 0.1)D:客户沟通系数 20%:(由本项目销售提供) 非常满意:1.2 满 意:1 (不出现因个人原因导致的恶劣行为引起的甲方投诉(如:偷换设备、恶劣言语等)) 一 般:0.9 不 满 意:0.8 E:验收回款系数 20%: 顺利验收:1 返工自查:0.8 验收未过:0 22项目施工人员W=M*50%A:成本控制系数 30%: 预算结余:1.3 结余百分比 满足预算:1 超出预算: 0.8 B:工程质量系数 40%: 抽检合格:1 抽检不合格:0.8 每满五项系数递减 0.2: 文档模板C:工期控制系数 30%: 提前完成:1.3按时完成: 1 超期完成:0.9 (每超三天系数递减 0.1) 注:由甲方原因所造成的工期延误除外3项目支持人员W=M*10%由该项目经理负责考核,如项目实施过程中 未出现支持人员则该 W 由项目经理根据员工贡献注:考核系数超出 M 系数的由公司补齐4. 发放时间项目奖励的...

1、当您付费下载文档后,您只拥有了使用权限,并不意味着购买了版权,文档只能用于自身使用,不得用于其他商业用途(如 [转卖]进行直接盈利或[编辑后售卖]进行间接盈利)。
2、本站所有内容均由合作方或网友上传,本站不对文档的完整性、权威性及其观点立场正确性做任何保证或承诺!文档内容仅供研究参考,付费前请自行鉴别。
3、如文档内容存在违规,或者侵犯商业秘密、侵犯著作权等,请点击“违规举报”。

碎片内容

项目提成方案

确认删除?
VIP
微信客服
  • 扫码咨询
会员Q群
  • 会员专属群点击这里加入QQ群
客服邮箱
回到顶部