电脑桌面
添加小米粒文库到电脑桌面
安装后可以在桌面快捷访问

0质量风险管理操作规程

0质量风险管理操作规程_第1页
1/6
0质量风险管理操作规程_第2页
2/6
0质量风险管理操作规程_第3页
3/6
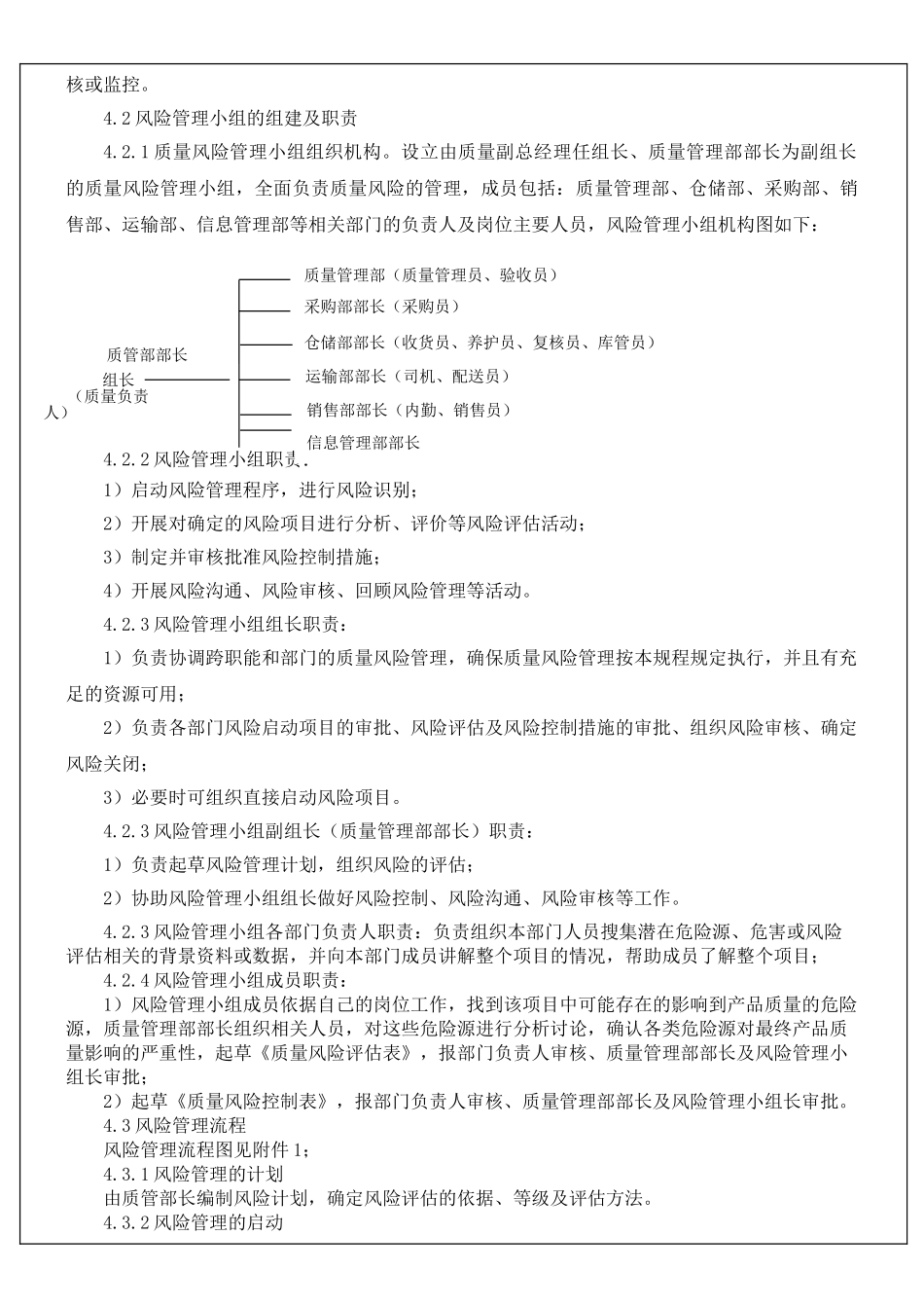
质量风险管理操作规程文件编号YSTB-CZ-ZG-03-2025文件种类操作规程 起 草 人起草日期审 核 人审核日期批 准 人批准日期颁发部门执行日期版本号/修订码V1.0页 码1、目的通过建立风险管理操作规程,运用风险管理的方法,正确识别质量风险、评估质量风险,科学控制质量风险,达到降低质量风险危害程度的目的,从而发挥质量风险管理对公司药品 GSP 贯彻实施的保证作用,进一步确保公司所经营药品的质量。2、适用范围本操作规程适用于公司质量管理体系内的质量风险管理,涵盖质量风险的评估、控制、沟通和审核的全过程。3、职责质量副总经理、质量管理部、采购部、仓储部、运输部、销售部、信息管理部对本规程的实施负责。4、内容4.1 定义4.1.1 质量风险:是指由于产品的质量原因导致损害发生的可能性及损害的严重性集合;4.1.2 质量风险管理:是指贯穿产品生命周期的药品质量风险评估、控制、沟通和审核的系统过程;4.1.3 风险计划:是阐述有关识别、分析和应对项目风险的计划;4.1.4 风险识别:是指在风险事故发生之前,人们运用各种方法系统的、连续的认识所面临的各种风险以及分析风险事故发生的潜在原因。风险识别过程包含感知风险和分析风险两个环节。4.1.5 风险评估:在风险管理过程内做出的,组织支持风险决策所需要的信息的系统过程。利用掌握的科学知识、经验、事实、数据、前瞻性的推断未来可能出现的产品和过程中故障或失效及其影响;(风险评估三要素:严重性、可发现性检测、发生的频率)4.1.6 风险沟通:决策者和其他风险承担者之间关于风险和风险管理的信息交换或共享;4.1.7 风险控制:实施风险管理决策的措施;4.1.8 风险降低:将损害发生几率和损害严重程度最低化所实行的措施;4.1.9 风险审核:对认为是关于风险的新知识和新经验的风险管理过程的输出结果进行的审核或监控。4.2 风险管理小组的组建及职责4.2.1 质量风险管理小组组织机构。设立由质量副总经理任组长、质量管理部部长为副组长的质量风险管理小组,全面负责质量风险的管理,成员包括:质量管理部、仓储部、采购部、销售部、运输部、信息管理部等相关部门的负责人及岗位主要人员,风险管理小组机构图如下: 质管部部长4.2.2 风险管理小组职责:1)启动风险管理程序,进行风险识别;2)开展对确定的风险项目进行分析、评价等风险评估活动;3)制定并审核批准风险控制措施;4)开展风险沟通、风险审核、回顾风险管理等活动。4.2.3 风险管理小组组...

1、当您付费下载文档后,您只拥有了使用权限,并不意味着购买了版权,文档只能用于自身使用,不得用于其他商业用途(如 [转卖]进行直接盈利或[编辑后售卖]进行间接盈利)。
2、本站所有内容均由合作方或网友上传,本站不对文档的完整性、权威性及其观点立场正确性做任何保证或承诺!文档内容仅供研究参考,付费前请自行鉴别。
3、如文档内容存在违规,或者侵犯商业秘密、侵犯著作权等,请点击“违规举报”。

碎片内容

0质量风险管理操作规程

确认删除?
VIP
微信客服
  • 扫码咨询
会员Q群
  • 会员专属群点击这里加入QQ群
客服邮箱
回到顶部