电脑桌面
添加小米粒文库到电脑桌面
安装后可以在桌面快捷访问

2025年《C++面向对象程序设计》课程设计任务书

2025年《C++面向对象程序设计》课程设计任务书_第1页
1/5
2025年《C++面向对象程序设计》课程设计任务书_第2页
2/5
2025年《C++面向对象程序设计》课程设计任务书_第3页
3/5
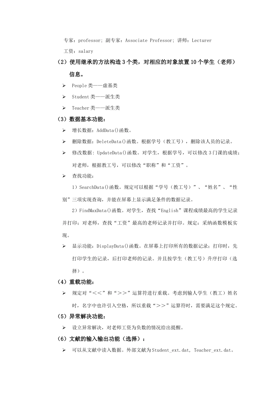
《C++面对对象程序设计》课程设计任务书学年学期:2025-2025 学年第三学期专业班级:13 计算机物联网工程指导老师:陈培芝设计时间:2025/06/08 ~ 2025/07/04学时周数:共 2.0 周.一、设计目的课程设计是学习 C++程序设计的一个重要环节。通过课程设计的综合训练,可以使学生在学习理论知识并在实验中进行了一系列基本训练的基础上,进一步加强学生对实际问题分析、编程和动手能力的提高,强化综合应用能力,扩充知识,开阔视野。学生在纯熟运用 Visual C++ 6.0 以后,通过使用 Visual C++ 6.0 的训练,扩展程序设计的知识面,提高综合应用 C++知识能力的规定。二、设计任务及规定任务一:学校人员信息管理系统设计任务:设计一个学校人员信息管理系统,可以实现对学校人事的信息管理。基本功能规定: (1)建立人员信息数据涉及学号(教工号)、姓名、性别、专业(工作系别部门)、出生时间、年龄。其中,<1> 对学生,还涉及 3 门课的成绩(Chinese, English, Mathematics)。三门课的成绩为 int 型数据。<2> 对老师,还涉及职称(如专家/副专家/讲师),工资(如 1432.50)。工资为 double 型数据。【英语命名提醒】:姓名: name; 性别:sex; 专业:major; 工作系别:department专家:professor; 副专家:Associate Professor; 讲师:Lecturer工资:salary(2)使用继承的方法构造 3 个类,对相应的对象放置 10 个学生(老师)信息。People 类——虚基类Student 类——派生类Teacher 类——派生类(3)数据基本功能:增长数据:AddData()函数。删除数据:DeleteData()函数。根据学号(教工号),删除该人员的记录。修改数据: UpdateData()函数。对学生,根据学号,可以修改 3 门课的成绩;对老师,根据教工号,可以修改“职称”和“工资”。查找功能:1)SearchData()函数。规定可以根据“学号(教工号)”、“姓名”、“性别”三项实现查询,并能在屏幕上显示满足条件的数据记录。2)FindMaxData()函数。对学生,查找“English”课程成绩最高的学生记录并打印;对老师,查找“工资”最高的老师记录并打印。规定:采纳函数模板实现。显示功能:DisplayData()函数。在屏幕上打印所有的数据记录;打印时,先打印学生的记录,后打印老师的记录。并且按学生(教工号)升序打印(选择)。(4)重载功能:规定对“<<”和“>>”运算符进行重载。考虑到输人学生(教工)姓名时,名字...

1、当您付费下载文档后,您只拥有了使用权限,并不意味着购买了版权,文档只能用于自身使用,不得用于其他商业用途(如 [转卖]进行直接盈利或[编辑后售卖]进行间接盈利)。
2、本站所有内容均由合作方或网友上传,本站不对文档的完整性、权威性及其观点立场正确性做任何保证或承诺!文档内容仅供研究参考,付费前请自行鉴别。
3、如文档内容存在违规,或者侵犯商业秘密、侵犯著作权等,请点击“违规举报”。

碎片内容

2025年《C++面向对象程序设计》课程设计任务书

您可能关注的文档

确认删除?
VIP
微信客服
  • 扫码咨询
会员Q群
  • 会员专属群点击这里加入QQ群
客服邮箱
回到顶部