电脑桌面
添加小米粒文库到电脑桌面
安装后可以在桌面快捷访问

(浙江专版)高考物理大一轮复习 第七章 恒定电流 实验11 练习使用多用电表学案-人教版高三全册物理学案

(浙江专版)高考物理大一轮复习 第七章 恒定电流 实验11 练习使用多用电表学案-人教版高三全册物理学案_第1页
1/8
(浙江专版)高考物理大一轮复习 第七章 恒定电流 实验11 练习使用多用电表学案-人教版高三全册物理学案_第2页
2/8
(浙江专版)高考物理大一轮复习 第七章 恒定电流 实验11 练习使用多用电表学案-人教版高三全册物理学案_第3页
3/8
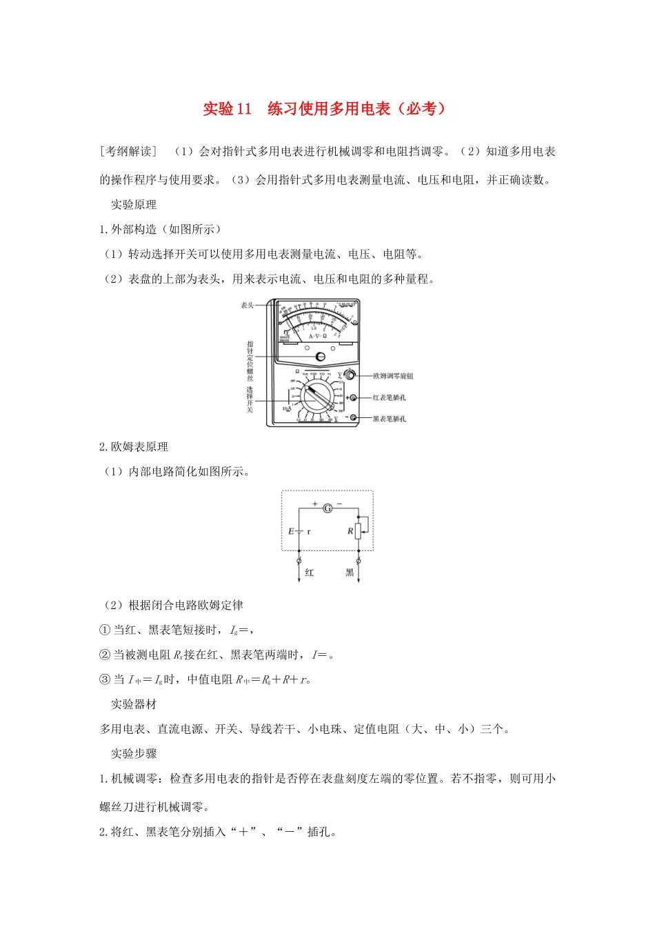
实验 11 练习使用多用电表(必考)[考纲解读] (1)会对指针式多用电表进行机械调零和电阻挡调零。(2)知道多用电表的操作程序与使用要求。(3)会用指针式多用电表测量电流、电压和电阻,并正确读数。实验原理1.外部构造(如图所示)(1)转动选择开关可以使用多用电表测量电流、电压、电阻等。(2)表盘的上部为表头,用来表示电流、电压和电阻的多种量程。2.欧姆表原理(1)内部电路简化如图所示。(2)根据闭合电路欧姆定律① 当红、黑表笔短接时,Ig=,② 当被测电阻 Rx接在红、黑表笔两端时,I=。③ 当 I 中=Ig时,中值电阻 R 中=Rg+R+r。实验器材多用电表、直流电源、开关、导线若干、小电珠、定值电阻(大、中、小)三个。实验步骤1.机械调零:检查多用电表的指针是否停在表盘刻度左端的零位置。若不指零,则可用小螺丝刀进行机械调零。2.将红、黑表笔分别插入“+”、“-”插孔。3.测量小灯泡的电压和电流(1)按如图甲所示连好电路,将多用电表选择开关置于直流电压挡,测小灯泡两端的电压。(2)按如图乙所示连好电路,将选择开关置于直流电流挡,测量通过小灯泡的电流。4.测量定值电阻用多用电表测电阻的步骤:(1)调整定位螺丝,使指针指向电流的零刻度。(2)选择开关置于“Ω”挡的“×1”,短接红、黑表笔,调节欧姆调零旋钮,使指针指在右端零刻度处,然后断开表笔,再使指针指向∞。(3)将两表笔分别接触阻值为几十欧的定值电阻两端,读出指示的电阻值,然后断开表笔,与标定值进行比较。(4)选择开关改置“×100”挡,重新进行欧姆调零。(5)再将两表笔分别接触标定值为几千欧的电阻两端,读出指示的电阻值,然后断开表笔,与标定值进行比较。(6)测量完毕,将选择开关置于交流电压最高挡或“OFF”挡。注意事项多用电表使用的“七大注意”(1)使用前要机械调零。(2)两表笔在使用时,电流总是“红入”“黑出”。(3)选择开关的功能区域,要分清是测电压、电流、电阻,还要分清是交流还是直流。(4)电压、电流挡为量程范围挡,欧姆挡为倍率挡。(5)刻度线有三条:上为电阻专用,中间为电压、交流、直流共用,下为交流 2.5 V 专用。(6)测电阻时:①待测电阻与电路、电源一定要断开。②两手一定不要同时接触两笔金属杆。③指针指中值附近较准,否则换挡。④每换一挡必须重新欧姆调零。⑤读出示数要乘以倍率。(7)使用完毕,选择开关要置于“OFF”挡或交流电压最高挡,长期不用应取出电...

1、当您付费下载文档后,您只拥有了使用权限,并不意味着购买了版权,文档只能用于自身使用,不得用于其他商业用途(如 [转卖]进行直接盈利或[编辑后售卖]进行间接盈利)。
2、本站所有内容均由合作方或网友上传,本站不对文档的完整性、权威性及其观点立场正确性做任何保证或承诺!文档内容仅供研究参考,付费前请自行鉴别。
3、如文档内容存在违规,或者侵犯商业秘密、侵犯著作权等,请点击“违规举报”。

碎片内容

(浙江专版)高考物理大一轮复习 第七章 恒定电流 实验11 练习使用多用电表学案-人教版高三全册物理学案

您可能关注的文档

文章天下+ 关注
实名认证
内容提供者

各种文档应有尽有

确认删除?
VIP
微信客服
  • 扫码咨询
会员Q群
  • 会员专属群点击这里加入QQ群
客服邮箱
回到顶部