电脑桌面
添加小米粒文库到电脑桌面
安装后可以在桌面快捷访问

83.客户服务管理程序

83.客户服务管理程序_第1页
1/2
83.客户服务管理程序_第2页
2/2
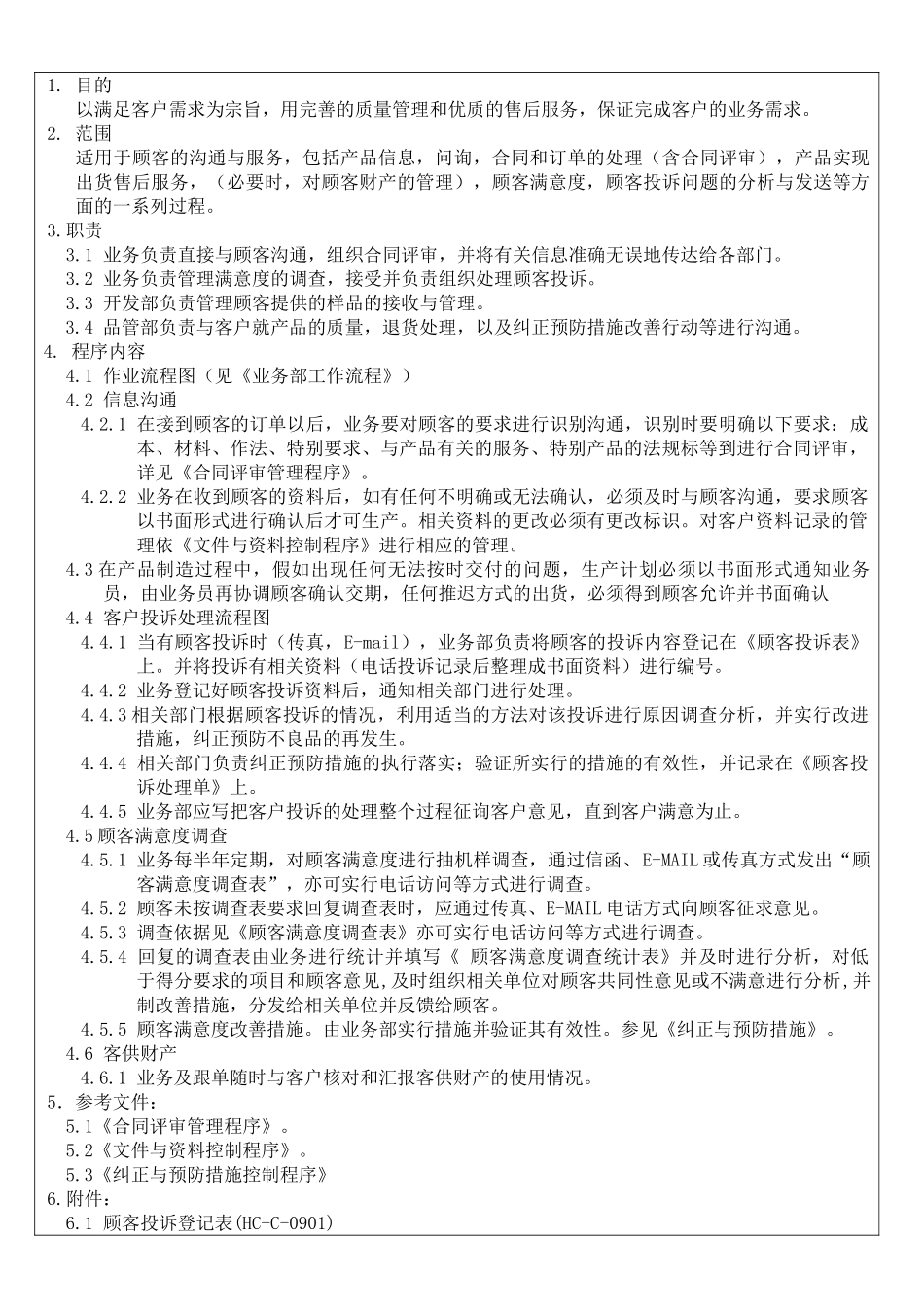
1. 目的以满足客户需求为宗旨,用完善的质量管理和优质的售后服务,保证完成客户的业务需求。2. 范围适用于顾客的沟通与服务,包括产品信息,问询,合同和订单的处理(含合同评审),产品实现出货售后服务,(必要时,对顾客财产的管理),顾客满意度,顾客投诉问题的分析与发送等方面的一系列过程。3.职责3.1 业务负责直接与顾客沟通,组织合同评审,并将有关信息准确无误地传达给各部门。3.2 业务负责管理满意度的调查,接受并负责组织处理顾客投诉。3.3 开发部负责管理顾客提供的样品的接收与管理。3.4 品管部负责与客户就产品的质量,退货处理,以及纠正预防措施改善行动等进行沟通。4. 程序内容4.1 作业流程图(见《业务部工作流程》)4.2 信息沟通4.2.1 在接到顾客的订单以后,业务要对顾客的要求进行识别沟通,识别时要明确以下要求:成本、材料、作法、特别要求、与产品有关的服务、特别产品的法规标等到进行合同评审,详见《合同评审管理程序》。4.2.2 业务在收到顾客的资料后,如有任何不明确或无法确认,必须及时与顾客沟通,要求顾客以书面形式进行确认后才可生产。相关资料的更改必须有更改标识。对客户资料记录的管理依《文件与资料控制程序》进行相应的管理。4.3 在产品制造过程中,假如出现任何无法按时交付的问题,生产计划必须以书面形式通知业务员,由业务员再协调顾客确认交期,任何推迟方式的出货,必须得到顾客允许并书面确认4.4 客户投诉处理流程图4.4.1 当有顾客投诉时(传真,E-mail),业务部负责将顾客的投诉内容登记在《顾客投诉表》上。并将投诉有相关资料(电话投诉记录后整理成书面资料)进行编号。4.4.2 业务登记好顾客投诉资料后,通知相关部门进行处理。4.4.3 相关部门根据顾客投诉的情况,利用适当的方法对该投诉进行原因调查分析,并实行改进措施,纠正预防不良品的再发生。4.4.4 相关部门负责纠正预防措施的执行落实;验证所实行的措施的有效性,并记录在《顾客投诉处理单》上。4.4.5 业务部应写把客户投诉的处理整个过程征询客户意见,直到客户满意为止。4.5 顾客满意度调查4.5.1 业务每半年定期,对顾客满意度进行抽机样调查,通过信函、E-MAIL 或传真方式发出“顾客满意度调查表”,亦可实行电话访问等方式进行调查。4.5.2 顾客未按调查表要求回复调查表时,应通过传真、E-MAIL 电话方式向顾客征求意见。4.5.3 调查依据见《顾客满意度调查表》亦可实行电话访问等方式进行调查。4....

1、当您付费下载文档后,您只拥有了使用权限,并不意味着购买了版权,文档只能用于自身使用,不得用于其他商业用途(如 [转卖]进行直接盈利或[编辑后售卖]进行间接盈利)。
2、本站所有内容均由合作方或网友上传,本站不对文档的完整性、权威性及其观点立场正确性做任何保证或承诺!文档内容仅供研究参考,付费前请自行鉴别。
3、如文档内容存在违规,或者侵犯商业秘密、侵犯著作权等,请点击“违规举报”。

碎片内容

83.客户服务管理程序

确认删除?
VIP
微信客服
  • 扫码咨询
会员Q群
  • 会员专属群点击这里加入QQ群
客服邮箱
回到顶部