电脑桌面
添加小米粒文库到电脑桌面
安装后可以在桌面快捷访问

办公用品购销合同

办公用品购销合同_第1页
1/3
办公用品购销合同_第2页
2/3
办公用品购销合同_第3页
3/3
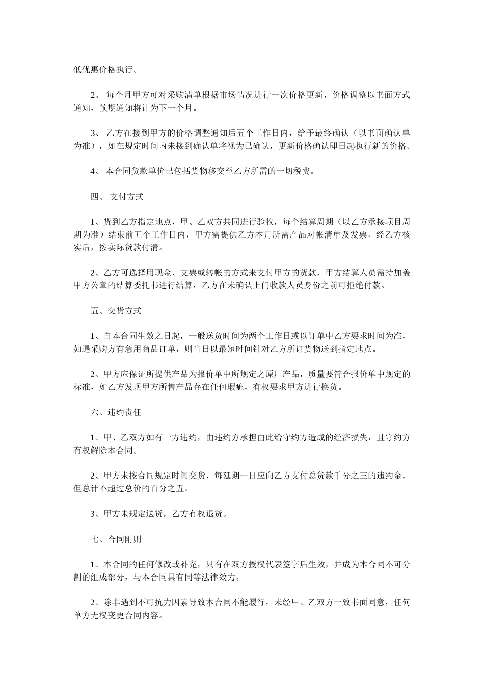
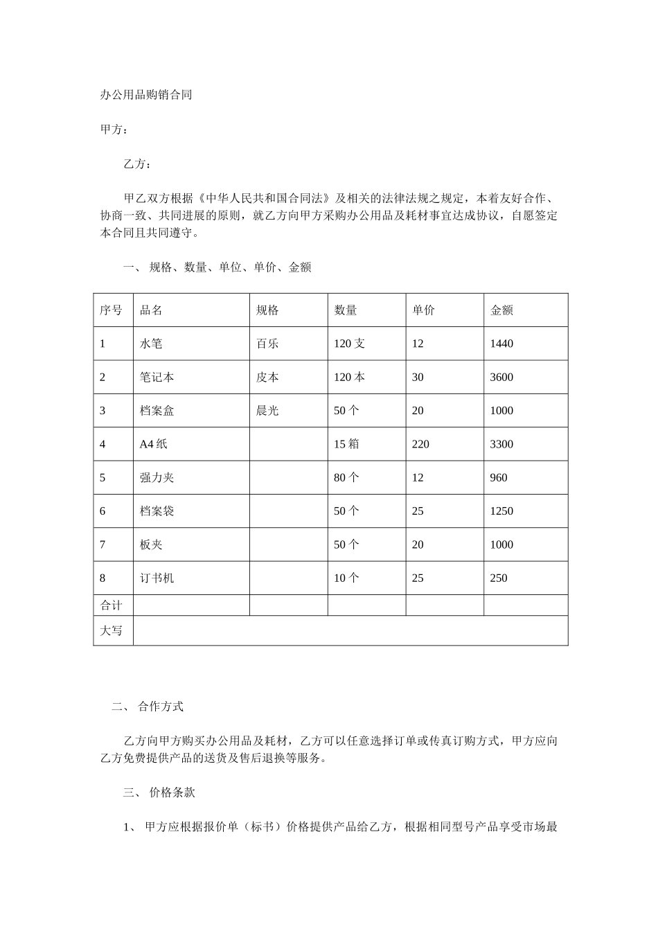
办公用品购销合同甲方: 乙方: 甲乙双方根据《中华人民共和国合同法》及相关的法律法规之规定,本着友好合作、协商一致、共同进展的原则,就乙方向甲方采购办公用品及耗材事宜达成协议,自愿签定本合同且共同遵守。 一、 规格、数量、单位、单价、金额序号品名规格数量单价金额1水笔百乐120 支1214402笔记本皮本120 本3036003档案盒晨光50 个2010004A4 纸15 箱22033005强力夹80 个129606档案袋50 个2512507板夹50 个2010008订书机10 个25250合计大写 二、 合作方式 乙方向甲方购买办公用品及耗材,乙方可以任意选择订单或传真订购方式,甲方应向乙方免费提供产品的送货及售后退换等服务。 三、 价格条款 1、 甲方应根据报价单(标书)价格提供产品给乙方,根据相同型号产品享受市场最低优惠价格执行。 2、 每个月甲方可对采购清单根据市场情况进行一次价格更新,价格调整以书面方式通知,预期通知将计为下一个月。 3、 乙方在接到甲方的价格调整通知后五个工作日内,给予最终确认(以书面确认单为准),如在规定时间内未接到确认单将视为已确认,更新价格确认即日起执行新的价格。 4、 本合同货款单价已包括货物移交至乙方所需的一切税费。 四、 支付方式 1、货到乙方指定地点,甲、乙双方共同进行验收,每个结算周期(以乙方承接项目周期为准)结束前五个工作日内,甲方需提供乙方本月所需产品对帐清单及发票,经乙方核实后,按实际货款付清。 2、乙方可选择用现金、支票或转帐的方式来支付甲方的货款,甲方结算人员需持加盖甲方公章的结算委托书进行结算,乙方在未确认上门收款人员身份之前可拒绝付款。 五、交货方式 1、自本合同生效之日起,一般送货时间为两个工作日或以订单中乙方要求时间为准,如遇采购方有急用商品订单,则当日以最短时间针对乙方所订货物送到指定地点。 2、甲方应保证所提供产品为报价单中所规定之原厂产品,质量要符合报价单中规定的标准,如乙方发现甲方所售产品存在任何瑕疵,有权要求甲方进行换货。 六、违约责任 1、甲、乙双方如有一方违约,由违约方承担由此给守约方造成的经济损失,且守约方有权解除本合同。 2、甲方未按合同规定时间交货,每延期一日应向乙方支付总货款千分之三的违约金,但总计不超过总价的百分之五。 3、甲方未规定送货,乙方有权退货。 七、合同附则 1、本合同的任何修改或补充,只有在双方授权代表签字后生效,并成为本合同不可分割的组成部分,与本...

1、当您付费下载文档后,您只拥有了使用权限,并不意味着购买了版权,文档只能用于自身使用,不得用于其他商业用途(如 [转卖]进行直接盈利或[编辑后售卖]进行间接盈利)。
2、本站所有内容均由合作方或网友上传,本站不对文档的完整性、权威性及其观点立场正确性做任何保证或承诺!文档内容仅供研究参考,付费前请自行鉴别。
3、如文档内容存在违规,或者侵犯商业秘密、侵犯著作权等,请点击“违规举报”。

碎片内容

办公用品购销合同

确认删除?
VIP
微信客服
  • 扫码咨询
会员Q群
  • 会员专属群点击这里加入QQ群
客服邮箱
回到顶部