电脑桌面
添加小米粒文库到电脑桌面
安装后可以在桌面快捷访问

企业税务代理委托合同VIP免费

企业税务代理委托合同_第1页
1/4
企业税务代理委托合同_第2页
2/4
企业税务代理委托合同_第3页
3/4
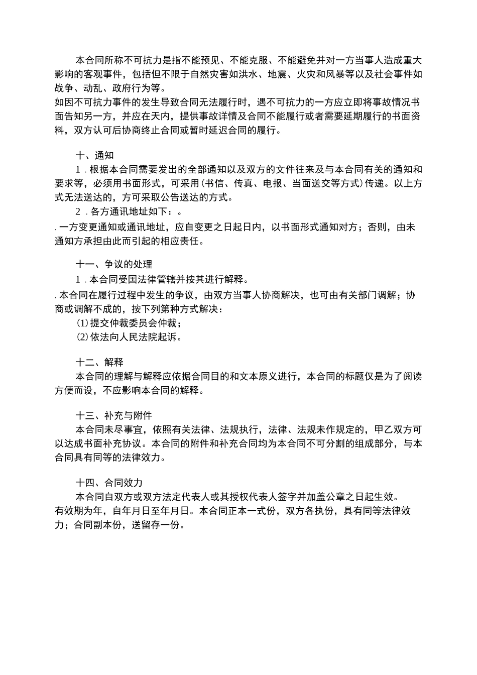
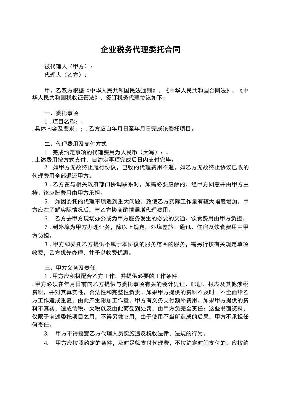
企业税务代理委托合同被代理人(甲方):代理人(乙方):甲、乙双方根据《中华人民共和国民法通则》、《中华人民共和国合同法》、《中华人民共和国税收征管法》,签订税务代理协议如下:一、委托事项1.项目名称:;.具体内容及要求:;.乙方应自年月日至年月日完成该委托项目。二、代理费用及支付方式1.完成约定事项的代理费用为人民币(大写):。.上述费用按方式支付,自约定事项完成后日内支付完毕。2.如甲方无故终止履行协议,已收的代理费用不退,如乙方无故终止协议已收的代理费用全部退还甲方。3.乙方在与相关政府部门协调联系时,如需必要应酬的,经甲方同意并由甲方主持;该应酬费用由甲方承担。5.如因委托的代理事项遇到重大问题,致使乙方实际工作量有较大幅度增加,甲方应在了解实际情况后,与乙方协商酌情调增代理费用。6.乙方去甲方现场办公或为甲方服务发生的必要的交通、饮食费用由甲方负担。7.到外埠为甲方办理业务,除以上规定,外埠差旅、通讯、住宿及饮食费用由甲方负担。8.甲方如委托乙方提供不属于本协议的服务范围的服务,需另行按有关规定单项收费,乙方优先办理,并予以收费优惠。三、甲方义务及责任1.甲方应积极配合乙方工作,并提供必要的工作条件。.甲方必须在年月日前向乙方提供与委托事项有关的会计凭证、帐册、报表及其他涉税资料,并对其真实性,合法性和完整性负责。如果甲方提供的资料不及时、不全面给乙方工作造成重复,由此产生附加工作量,甲方有义务支付额外费用。如果甲方提供的资料不真实,造成偷税、欠税以及由此而受到处罚,由甲方负完全责任;这些书面资料,仅限于前述委托项目之用,不得另做它用,由于使用不当所造成的后果,甲方不承担任何责任。3.甲方不得授意乙方代理人员实施违反税收法律、法规的行为。4.甲方应按照约定的条件,及时足额支付代理费,不按约定时间支付的,应按约定代理费金额的%。支付违约金。四、乙方的义务及责任1.乙方接受委托后,应及时委派代理人员为甲方提供约定的服务。2.乙方未完成协议约定事项的,不收取代理费用。3.乙方遵守独立、客观、公正原则,依法代理委托事项,保护甲方合法权益;4.按时保质保量完成甲方代理事项。五、违约责任甲乙双方按照《中华人民共和国合同法》的规定承担违约责任。六、变更和解除1.协议签订后,双方应认真按约履行,不得无故终止。如有特殊原因确需终止的,提出终止的一方应及时通知另一方。2.协议履行中如遇情况变化,需变更,补充有关条款的,由双方协商议定。七、声明及保证甲方:1.甲方为一家依法设立并合法存续的企业,有权签署并有能力履行本合同。2.甲方签署和履行本合同所需的一切手续均已办妥并合法有效。3.在签署本合同时,任何法院、仲裁机构、行政机关或监管机构均未作出任何足以对甲方履行本合同产生重大不利影响的判决、裁定、裁决或具体行政行为。4.甲方为签署本合同所需的内部授权程序均已完成,本合同的签署人是甲方的法定代表人或授权代表人。本合同生效后即对合同双方具有法律约束力。乙方:1.乙方为一家依法设立并合法存续的企业,有权签署并有能力履行本合同。2.乙方签署和履行本合同所需的一切手续均已办妥并合法有效。2.在签署本合同时,任何法院、仲裁机构、行政机关或监管机构均未作出任何足以对乙方履行本合同产生重大不利影响的判决、裁定、裁决或具体行政行为。3.乙方为签署本合同所需的内部授权程序均已完成,本合同的签署人是乙方的法定代表人或授权代表人。本合同生效后即对合同双方具有法律约束力。八、保密双方保证对从另一方取得且无法自公开渠道获得的商业秘密(技术信息、经营信息及其他商业秘密)予以保密。未经该商业秘密的原提供方同意,一方不得向任何第三方泄露该商业秘密的全部或部分内容。但法律、法规另有规定或双方另有约定的除外。保密期限为年。一方违反上述保密义务的,应承担相应的违约责任并赔偿由此造成的损失。九、不可抗力本合同所称不可抗力是指不能预见、不能克服、不能避免并对一方当事人造成重大影响的客观事件,包括但不限于自然灾害如洪水、地震、火灾和风暴等以及社会事件如战争、动乱、政府行为等。如因不可...

1、当您付费下载文档后,您只拥有了使用权限,并不意味着购买了版权,文档只能用于自身使用,不得用于其他商业用途(如 [转卖]进行直接盈利或[编辑后售卖]进行间接盈利)。
2、本站所有内容均由合作方或网友上传,本站不对文档的完整性、权威性及其观点立场正确性做任何保证或承诺!文档内容仅供研究参考,付费前请自行鉴别。
3、如文档内容存在违规,或者侵犯商业秘密、侵犯著作权等,请点击“违规举报”。

碎片内容

企业税务代理委托合同

确认删除?
VIP
微信客服
  • 扫码咨询
会员Q群
  • 会员专属群点击这里加入QQ群
客服邮箱
回到顶部