电脑桌面
添加小米粒文库到电脑桌面
安装后可以在桌面快捷访问

基于51单片机的简易音乐播放器

基于51单片机的简易音乐播放器_第1页
1/16
基于51单片机的简易音乐播放器_第2页
2/16
基于51单片机的简易音乐播放器_第3页
3/16
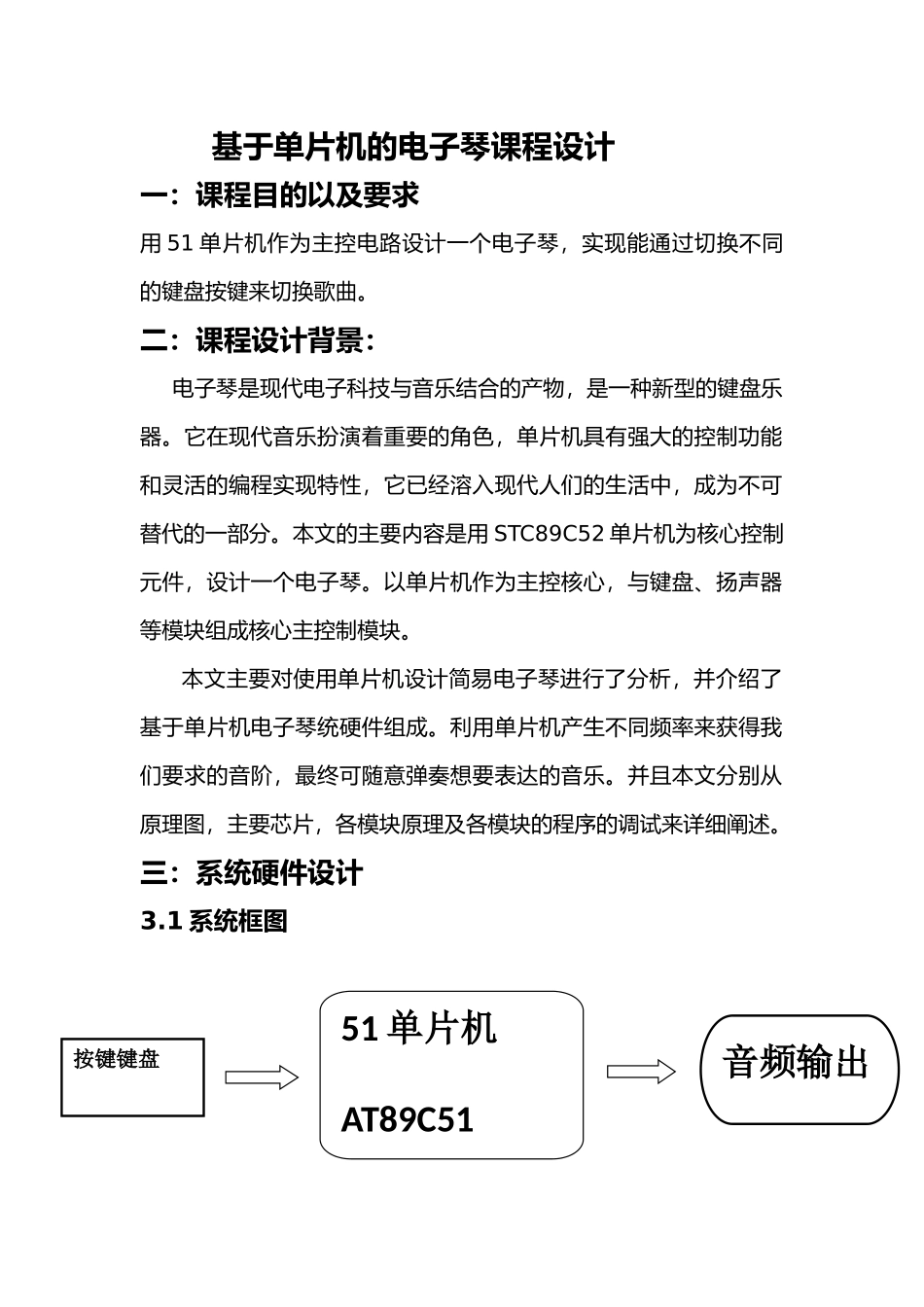
基于单片机的电子琴课程设计一:课程目的以及要求用 51 单片机作为主控电路设计一个电子琴,实现能通过切换不同的键盘按键来切换歌曲。二:课程设计背景:电子琴是现代电子科技与音乐结合的产物,是一种新型的键盘乐器。它在现代音乐扮演着重要的角色,单片机具有强大的控制功能和灵活的编程实现特性,它已经溶入现代人们的生活中,成为不可替代的一部分。本文的主要内容是用 STC89C52 单片机为核心控制元件,设计一个电子琴。以单片机作为主控核心,与键盘、扬声器等模块组成核心主控制模块。本文主要对使用单片机设计简易电子琴进行了分析,并介绍了基于单片机电子琴统硬件组成。利用单片机产生不同频率来获得我们要求的音阶,最终可随意弹奏想要表达的音乐。并且本文分别从原理图,主要芯片,各模块原理及各模块的程序的调试来详细阐述。三:系统硬件设计3.1 系统框图51 单片机AT89C51按键键盘音频输出3.2 51 单片机产生音符原理MCS-5l 单片机有两个定时器/计数器。系统使用定时器/计数器 0 产生方波。定时器/计数器 l 刖用于记录音符的时长,即按键持续的时问。定时器/计数器 0 的工作方式是 l,即为 16 位定时器/计数器。16 位定时器/计数器被给予一个初值,并开始记数。当记数溢出,产生中断后,中断服务程序将与蜂鸣器连接的引脚电平置反,并且对定时器/计数器再赋初值,重新开始记效。之后产生中断,引脚电平再被置反,如此周而复始,在引脚上就能产生一个频率与定时初值有关的方波信号。而定时初值与音符频率有关,相应频率的确定,可参照 12 平均律,相邻两个半音 A 和 B 的频率之间的关系为:A=[1]。定时器/计数器 l 的作用为记录音符的时长,工作方式为 l,即 16位定时器/计数器。在 12MHZ 的晶体振荡器 F,单片机的机器周期为 l“S。本系统中,定时器/计数器 l 以 10ms 的时长为 l 定时单位 , 记 录 音 符 持 续 了 多 少 个 定 时 单 位 , 如 此 , 使 用 一 个unmgnedchar 型变量既可以记录 2.55s 的时长,这在用于记录一般弹奏的音符时是足够的。而若一个音符的时长超过 2.55S,则程序将在数组该位记满时强制跳转,并复制此音符信息至教组下一位来记录该音符剩余的时长,实现一种。无缝连接”。如此以来,在存储空间允许的情况下,系统允许记录任意时长的音符。音乐是由音符和时长组成,单片机将一连串音符和时长的时间序列以两组对应的敬组的形式...

1、当您付费下载文档后,您只拥有了使用权限,并不意味着购买了版权,文档只能用于自身使用,不得用于其他商业用途(如 [转卖]进行直接盈利或[编辑后售卖]进行间接盈利)。
2、本站所有内容均由合作方或网友上传,本站不对文档的完整性、权威性及其观点立场正确性做任何保证或承诺!文档内容仅供研究参考,付费前请自行鉴别。
3、如文档内容存在违规,或者侵犯商业秘密、侵犯著作权等,请点击“违规举报”。

碎片内容

基于51单片机的简易音乐播放器

人从众+ 关注
实名认证
内容提供者

欢迎光临小店,本店以公文和教育为主,希望符合您的需求。

确认删除?
VIP
微信客服
  • 扫码咨询
会员Q群
  • 会员专属群点击这里加入QQ群
客服邮箱
回到顶部