电脑桌面
添加小米粒文库到电脑桌面
安装后可以在桌面快捷访问

实验四单片机原理及应用实验报告——SPI按键显示接口设计

实验四单片机原理及应用实验报告——SPI按键显示接口设计_第1页
1/9
实验四单片机原理及应用实验报告——SPI按键显示接口设计_第2页
2/9
实验四单片机原理及应用实验报告——SPI按键显示接口设计_第3页
3/9
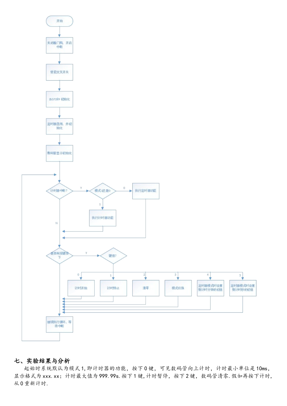
实验项目名称:SPI 按键显示接口设计姓名:大雷锋 学号: 班级: 通信 121 实验时间: 星期四 姓名:小雷锋 学号: 班级: 通信 121 实验地点: 407 一、实验目的1。 掌握 ZLG7289 专用按键显示芯片电路设计。2. 掌握 SPI 通信程序设计方法。3。 掌握基于 ZLG7289 按键显示驱动程序设计。二、实验内容1。 ZLG7289 专用按键显示芯片接口电路设计、制作与调试.2。 ZLG7289 按键显示驱动程序设计。(1)设计一个秒表。要求:计时精度为 10ms,计时范围为 1000 秒;显示格式为:XXX.XX;功能按键:启动、停止、清零.(2)设计一个定时器。要求:能够输入定时时间,定时最长时间为 99 分 59 秒;按启动键后开始倒计时,数码管显示当前剩余时间,每秒钟刷新一次数码管显示的数值;定时时间到达后,用数码管闪耀指示。三、实验说明通过本实验,掌握 ZLG7289 专用按键显示芯片接口电路设计、制作与调试;掌握 SPI 串行通信接口驱动程序设计;掌握基于专用芯片的人机交互程序设计方法。逐步掌握 C 语言的模块化程序设计方法。必须用模块化方法进行 C 语言程序设计。四、实验仪器和设备PC 机、Keil uVision2 软件,C8051F020 单片机,EC3 在线仿真器。五、实验原理ZLG7289: 复位指令:ZLG7289_Reset();测试指令:ZLG7289_Test();左移指令:ZLG7289_SHL();右移指令:ZLG7289_SHR();循环左移:ZLG7289_ROL();循环右移:ZLG7289_ROR();下载数据:ZLG7289_Download(mod, x, dp, dat);闪耀控制:ZLG7289_Flash(x);消隐控制:ZLG7289_Hide(x);段点亮控制:ZLG7289_SegOn(seg);段关闭控制:ZLG7289_SegOff(seg);读键盘数据指令:char ZLG7289_Key().六、程序流程图七、实验结果与分析起始时系统默认为模式 1,即计时器的功能,按下 0 键,可见数码管向上计时,计时最小单位是 10ms,显示格式为 xxx.xx;计时最大值为 999.99s.按下 1 键,计时暂停,按下 2 键,数码管清零.假如再按下计时,从 0 重新计时.当按下按键 3,可以切换模式:定时器和计时器。当切换为定时器后,按键 4、5 分别可以设置定时初值,按键 4 设置定时器分钟初值,按键 5 设置秒的初值,最大可以设置到 99min,99s。当初值设置后,按下按键 1,开始倒计时,显示的格式为 xx.xx.以 1s 为基本单位倒计时。当倒计时到 0 后,数码管将闪耀不止。分析:通过实验,完成了实验的各项任务,实现了简单的计时器和定时...

1、当您付费下载文档后,您只拥有了使用权限,并不意味着购买了版权,文档只能用于自身使用,不得用于其他商业用途(如 [转卖]进行直接盈利或[编辑后售卖]进行间接盈利)。
2、本站所有内容均由合作方或网友上传,本站不对文档的完整性、权威性及其观点立场正确性做任何保证或承诺!文档内容仅供研究参考,付费前请自行鉴别。
3、如文档内容存在违规,或者侵犯商业秘密、侵犯著作权等,请点击“违规举报”。

碎片内容

实验四单片机原理及应用实验报告——SPI按键显示接口设计

您可能关注的文档

领读文化+ 关注
实名认证
内容提供者

传播文化,铸就未来

确认删除?
VIP
微信客服
  • 扫码咨询
会员Q群
  • 会员专属群点击这里加入QQ群
客服邮箱
回到顶部